
300家医院装视频监控!开这些处方药需谨慎
又一医保局,重磅推出监管利器!
近日,据厦门市医保局消息,为进一步强化监管力度,在市财政局、市经信局的大力支持下,市医保局推出医保监管利器——智能视频监控系统。
300家医院,安装视频监控
据报道,目前厦门已有300家一级及以下定点医疗机构,已完成专线覆盖和摄像头安装并投入使用,未来将推广到二级、三级定点医疗机构及定点零售药店。

(图片来源:厦门市医保局)
据报道,这些场所都装有监控:
1.定点医药机构按照“能够完整记录参保人就医取药全过程”的标准,配合市医保中心在其收费处、药房、诊室(涉及个人隐私的治疗场所除外)及过道等地方安装高清智能摄像头;
2.定点医疗机构有多个独立经营场所的,每个场所均安装高清智能摄像头;
3.挂号收费自助机要求具备高清摄像的功能且同步接入医保智能视频监控系统。
药品使用、金额均被监控
通过“互联网+监管”模式,该系统除了针对对就医取药全过程,实现时间上全天候、空间上全方位、过程上全流程监管,打击虚假医疗,还将进行智能化大数据分析。
监管信息系统将对运行进行实时监测,如门诊就诊人次、门诊就诊费用、实时提醒医院遵从率、药品使用监控、交易金额、医师签到人数等项目,形成重点人群就医轨迹分析、异常医疗费用分析等,发现医保违规违法线索,加强后续风险管控。

(图片来源:厦门市医保局)
可见,“互联网+监管”模式,也将在严厉打击大处方,对于用量大的药品、辅助用药也有一定的遏制作用。
据悉,厦门市将医保智能视频监控的相关工作,纳入医保服务协议管理。定点医药机构视频监控发生异常情况且未主动报备的,中心可中断医保连线。
若发现违规行为,市医保中心可根据情节轻重做出责成中断连线、限期整改、暂停按月预拨付、纳入重点稽核监管、涉及的医疗费用医保基金不予支付、纳入机构考核评价、暂停医保服务协议、终止医保服务协议等处理。
用量大的药品,要小心了!
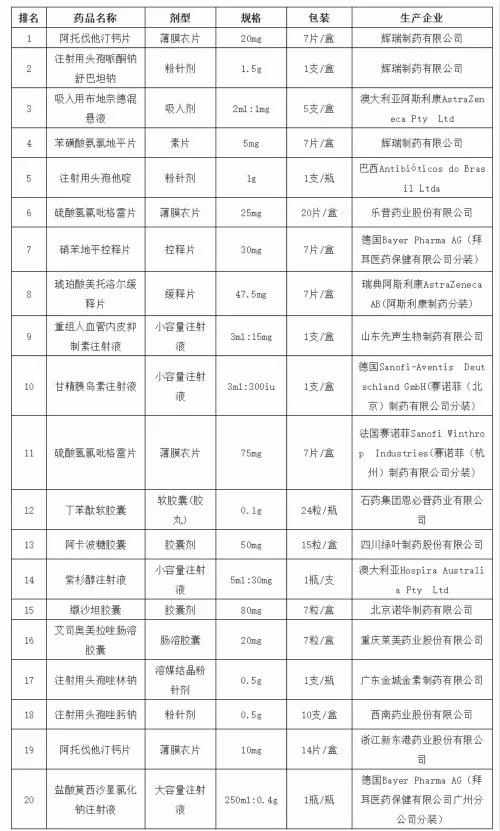
近日,福建省药械联合采购中心发布《福建省药品联合限价阳光采购药品销售金额排名前20(2018年4月)》。对于福建每月都公布采购金额前20的药品,业内人士表示,这是为严控用量大药品做准备。
事实上,早在去年8月,福建省办公厅印发《关于进一步改革完善药品生产流通使用政策的实施意见》,就明确规定:
医疗机构要将药品采购使用情况作为院务公开的重要内容,每季度公开药品价格、用量、药占比等信息;落实处方点评、中医药辨证施治等规定,严格落实药品用量动态监测和超常预警机制,重点监控抗菌药物、辅助性药品、营养性药品的使用,对不合理用药的处方医生进行公示,并建立约谈制度。严格对临时采购药品行为的管理。
厦门作为福建省一个非常重要的城市,其医保创新监管模式引起业界的广泛关注。我们也可以预见到,在医保监管,加上药采中心的严控下,用量大的药瓶、不合理用药等已经被紧紧盯上。
随着国家医保局的成立,医保支付改革的推动,将进一步加强医保控费。由于国家到地方,由医院到医生,对不合理用药、用量大药品的管控也将愈来愈严格。
附:福建省4月份药品采购金额TOP20名单

来源:“赛柏蓝”微信号,作者:Chris
原标题:《300家医院装视频监控,这些药小心》