
由假到真!一例肿瘤溶解综合征的检验线索与预警启示
作者:袁浪,陈悦,鄂州市中心医院检验科
前言
肿瘤溶解综合征(TLS)是抗肿瘤治疗后细胞快速破坏引发的代谢急症(如图1),常伴随特征性检验干扰与多指标联动异常。本文从检验医学角度,报道1例急性混合型白血病
患者经阿糖胞苷
联合维奈克拉
治疗后出现TLS,表现为白细胞急剧下降、乳酸脱氢酶显著升高、电解质及肾功能急剧恶化,同时因大量细胞碎片导致血小板计数假性升高。结合检验形态学、散点图、生化指标及临床诊疗进展,分析TLS相关检验干扰机制、识别要点,为检验人员早期预警TLS提供实践参考。

案例经过
在某日常规工作中发现一例异常结果:白细胞计数由前一日 272.51×10⁹/L 骤降至 96.39×10⁹/L;同时血小板计数由前一日 30×10⁹/L 骤升至 440×10⁹/L。此类异常结果不禁引起高度警觉。查看血小板散点图发现异常现象(如图 2):可见大片灰白色区域,该区域提示存在大量白细胞碎片,蓝色区域为正常血小板区域。

随即进行外周血涂片
镜检,镜下可见大量细胞碎片及破碎细胞(如图 3),确认仪器血小板计数为细胞碎片干扰所致的假性升高。

为何会出现如此严重的细胞溶解现象?查阅病历:患者男,53 岁,因乏力 1 月余伴活动耐力下降,症状逐渐加重就诊。门诊查血常规
提示:白细胞 443.3×10⁹/L,门诊以白细胞增高收治入院。入院后完善骨髓穿刺等相关检查,确诊为急性混合细胞白血病。近期予以阿糖胞苷化疗,并于昨日联合维奈克拉靶向治疗。
同时查看其他检验指标发现:电解质紊乱:血钾 7.02 mmol/L,血清磷 5.88 mmol/L;肾功能不全:肌酐 314 μmol/L,尿酸 1942 μmol/L;乳酸脱氢酶 21574 U/L。
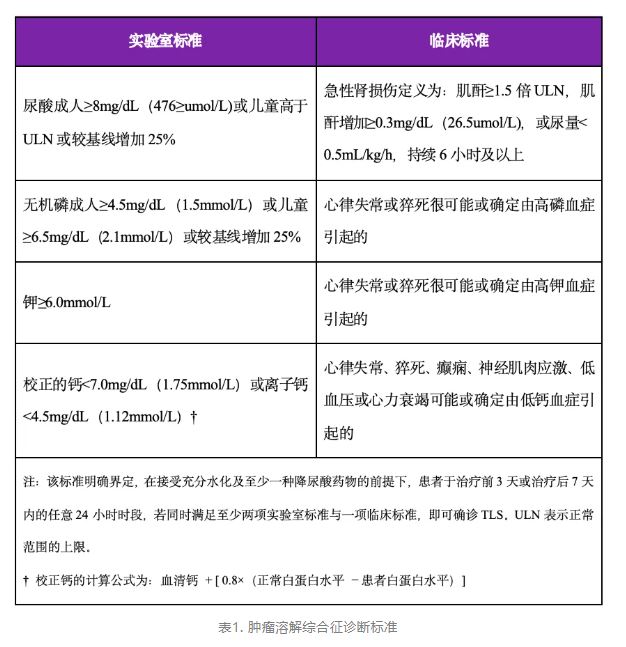
结合治疗史,患者前一日刚加用维奈克拉靶向治疗,同时接受阿糖胞苷化疗,高度怀疑肿瘤溶解综合征(TLS)(如表 1),并第一时间与临床沟通。

检验关键发现与异常解析
1 .血常规关键异常(TLS细胞溶解直接证据)
白细胞短时间内大幅下降,提示治疗后肿瘤细胞发生爆发性溶解、大量破坏,是TLS最直观的血常规线索。血小板散点图异常 + 镜下大量细胞碎片,肿瘤细胞崩解产生的细胞碎片体积接近血小板,全自动血细胞分析仪
根据体积识别,将碎片误计为血小板,造成假性血小板升高,必须通过涂片镜检、人工分类计数才能获得真实结果。
2. 生化与电解质典型TLS改变
LDH显著升高:细胞大量破坏释放,是TLS重要标志物。血钾升高:细胞内钾大量入血,为TLS最危险致死性指标。 肌酐升高:尿酸结晶、磷酸钙沉积、细胞毒性物质导致急性肾损伤
。以上指标同步恶化、动态急剧变化,符合经典实验室TLS诊断标准。
3、治疗相关高危因素
急性混合型白血病:高增殖、高负荷、高TLS风险;阿糖胞苷化疗:细胞毒性强,溶解风险高;维奈克拉(BCL‑2抑制剂):可快速诱导肿瘤细胞凋亡,是靶向药物相关TLS的高风险药物。检验人员在发现指标联动异常后,第一时间发出TLS预警。
检验视角讨论与启示
TLS的典型检验“三联征”
1. 白细胞/肿瘤细胞短时间骤降;
2. LDH、尿酸、钾、磷显著升高;
3. 细胞碎片导致血小板假性升高/散点图异常。
检验科是最早发现TLS线索的科室, 细胞碎片干扰是检验重要陷阱。
1.TLS时细胞大量崩解,碎片可模拟血小板、红细胞、白细胞碎片;
2.仅依赖仪器结果易造成假性血小板升高、假性贫血
、分类错误;
3.检验人员必须重视:散点图异常必镜检。
总结
本例是检验端早期识别TLS的典型案例:以血常规散点图异常、细胞碎片、白细胞骤降为切入点,结合LDH、血钾、肌酐同步升高,精准预警肿瘤溶解综合征,并纠正血小板假性干扰,为临床紧急抢救提供关键依据。
参考文献略。
[1] Bociek RG, Lunning M. Tumor Lysis Syndrome. N Engl J Med. 2025 Sep 18;393(11):1104-1116. doi: 10.1056/NEJMra2300923.
[2] Lindsay AB, Levy NJ, McAndrew ML. Tumor Lysis Syndrome. Emerg Med Clin N Am. 2025;43:453-461. https://doi.org/10.1016/j.emc.2025.04.002.
来源:检验医学网