
【“唯”来已来】首个Bcl-2抑制剂唯可来®获最新CSCO指南权威加持
医脉通整理发布,未经授权请勿转载。
2021年中国临床肿瘤学会(CSCO)指南大会已于4月23-24日以线上线下相结合的方式在北京顺利召开。今年CSCO系列指南迎来了大丰收,这也是迄今CSCO史上指南发布与更新数量最多的一年。不仅如此,在既往令大家较为棘手的一些疾病领域,如急性髓系白血病
(AML)等,都增加了许多新药及新方案推荐。
作为全球首个获批的BCL-2抑制剂,维奈克拉片
(VEN)在本次CSCO指南大会中大放光彩,在AML、慢性淋巴细胞白血病(CLL)、骨髓增生综合征(MDS)、套细胞淋巴瘤
(MCL)及原发性系统性淀粉样变性(AL)中均有新增推荐。值此之际,医脉通特别邀请了哈尔滨血液病
肿瘤研究所马军
教授来为我们解读新版《CSCO恶性血液病诊疗指南》中VEN在AML等多个疾病领域的更新内容,以飨读者。
激流勇进——维奈克拉,开启AML指南新风向
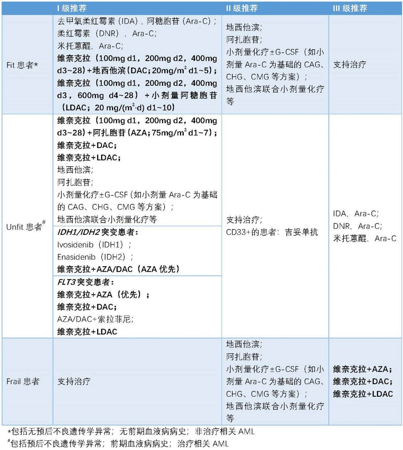
去年6月,在隔离病毒、不隔离学术、不隔离公益活动的大环境下,经全国血液病专家共同努力,2020《CSCO恶性血液病诊疗指南》终于落地。今年,该指南对AML患者的诊断、分型、治疗、预后等方面均进行了详细阐述。据马军教授介绍,2021新版《CSCO恶性血液病诊疗指南》中关于AML的更新内容有许多,其中最大的更新亮点在于≥60岁成人AML患者的治疗部分。
在≥60岁成人AML患者的治疗方面,新版《CSCO恶性血液病诊疗指南》中增加了VEN与吉妥单抗,尤其是VEN,新版指南针对Fit、Unfit、Frail成人AML患者(≥60岁)的诱导缓解治疗,均有VEN使用推荐。针对Fit患者与Unfit患者,均进行了I级推荐;针对Frail患者,也进行了III级推荐。

扬帆起航——维奈克拉,革新AML治疗新格局
马军教授提到,VEN是首款BCL-2抑制剂,与既往AML治疗药物机制不同,它可以选择性地与BCL-2抗凋亡蛋白结合,从而导致肿瘤细胞死亡。VEN独特的抗肿瘤作者用机制使得其在临床研究中获得了优异的疗效和良好的安全性,1b期研究的长期随访结果显示,VEN+AZA治疗后获得完全缓解(CR)的老年unfit AML患者,中位总生存期(OS)可达40.3个月。全球III期VIALE-A研究(VEN+ AZA vs AZA单药)结果证实,对于老年初诊的患者,与AZA单药相比,VEN+AZA显著延长了患者的OS,中位OS可达14.7个月(vs 9.6个月),并将患者的死亡风险降低了34%;而且,患者的CR+CRi(复合完全缓解率)达66.4%,与AZA单药组(28.3%)相比提升了2倍以上;此外,微小残留病(MRD)缓解率也提升了近3倍(23.4% vs 7.6%),患者获得了更深度的缓解。
马军教授表示,正是基于VEN在AML中的显著疗效和良好的安全性,2021《CSCO恶性血液病诊疗指南》推荐≥60岁的AML患者在一线治疗中使用VEN,这也是本次指南更新中的最大亮点之一。新版CSCO恶性血液病诊疗指南对VEN在推荐人群中的具体用法用量进行了规范化(如上表所示),能够更精细化地指导临床医生用药。
一往无前——新版指南,规范维奈克拉联合用药原则
马军教授针对新版CSCO恶性血液病诊疗指南中关于“VEN联合去甲基化药物(HMA)或LDAC治疗AML患者的用药原则”部分进行了详细阐述。他提到,目前对于该联合方案应用的最大周期数未知,建议患者若能耐受且治疗有效,可继续治疗;当出现严重的骨髓抑制,血象难以恢复时,可以考虑缩短HMA及LDAC或VEN的治疗时长。此外,建议参考药物说明使用,并在使用前咨询药剂师潜在的药物相互作用(如CYP3A4或CYP2D6抑制剂);除临床试验外,不建议在两药联合方案中添加第三种药物。
针对初治AML患者,治疗前如有必要,可利用羟基脲
使白细胞计数<25000/ml;若有预防真菌治疗指征,可根据说明书相应减少VEN剂量。第一疗程用药时应注意肿瘤溶解综合征,建议在治疗的第一个疗程住院治疗,尤其是在剂量爬坡阶段;开始治疗后定期监测血象变化,必要时行输血
支持,建议治疗后再使用生长因子促进血象恢复;在治疗第21~28天时行骨髓评估;若骨髓原始细胞<5%,应对症处理。第二疗程及后续治疗应注意监测血象变化,定期行骨穿评估,如果血象已明显恢复则继续下一疗程治疗,每个疗程之间至多中断14天;如出现持续性骨髓抑制,应行骨穿评估排除复发可能;如果第二疗程未获得形态学缓解,建议患者参加临床试验,在没有可用的临床试验时,若毒性反应可控,则调整治疗至患者耐受。针对复发难治AML患者,具体治疗可参照初治AML患者,推荐对有指征的患者进行真菌感染
预防治疗。
全面开花——维奈克拉,助力血液肿瘤未来新发展
马军教授还谈到,除了AML,此次被写入指南的VEN在其他多个疾病领域亦有所更新。例如初治或复发难治、有治疗指征的CLL患者,复发AL患者,以及复发难治的MCL患者。此外,专家学者们亦推荐在MDS患者的治疗部分增加“小分子靶向药物”一列,并提到既往的一些研究数据已显示了VEN和IDH1/2抑制剂对患有HMA难治性疾病的高危MDS患者的疗效,但其最佳剂量及疗程仍需后续优化。

马军教授表示,“新药VEN在临床上获批尚不足一年,便被纳入新版CSCO恶性血液病诊疗指南中,为血液科医生增添了强有力的‘武器’,也为AML患者的临床治疗带来了更多优选。”不仅如此,VEN成为AML治疗新标准,也可能引发正向循环,例如加速新药研发,促进科研开展,进一步规范临床用药,在实践中发现更多问题,未来进一步完善指南!
新版CSCO指南的更新,可以更加规范地指导血液肿瘤医生的临床用药,提高基层医生的诊治水平,进一步促进各地区形成标准化诊疗体系,更好地造福血液肿瘤患者,早日实现“健康中国2030”规划目标!
专家简介

马军 教授
主任医师、博士生导师
哈尔滨血液病肿瘤研究所所长
中国临床肿瘤学会(CSCO)监事会监事长
亚洲临床肿瘤学会副主任委员
CSCO抗白血病联盟主委
中国医师协会血液科医师分会副会长
中国医师协会肿瘤分会副会长
维奈克拉片国内获批适应症:
与阿扎胞苷
联合用于治疗因合并症不适合接受强诱导化疗,或者年龄≥75岁的新诊断的成人AML患者。
免责声明:
本[文章/分享]仅供中国大陆境内的卫生医疗专业人员作为学术参考,而非针对一般公众。如果您不是卫生医疗专业人士,请勿阅读或传播本[文章/分享]。
本[文章/分享]由艾伯维提供支持,具体内容均由医脉通独立制作、审核并发布。