
Cell重磅发现:全新的病毒感染传播方式——病毒特洛伊木马
德尔塔病毒(deltaviruse)是一类独特的丁型肝炎样卫星病毒(Hepatitis D-like satellite viruse),在人类以及许多动物中被发现,其最著名的成员是导致人类丁型肝炎的丁型肝炎病毒
(HDV)。
德尔塔病毒作为卫星病毒,它不能独立复制和传播,必须依赖“辅助病毒”来提供它自身缺乏的功能,例如 HDV,它依赖其辅助病毒 HBV 的表面糖蛋白进行感染,它们的共感染会导致最严重的病毒性肝炎
形式,加速肝硬化
和肝衰竭
的进程,并显著增加肝癌的风险。
近年来,通过基因测序,科学家们发现了许多 HDV 样病毒序列,这提示了它们属于一个庞大的负链环状 RNA 卫星病毒,它们现在被归于一个新的病毒科——三角病毒科(Kolmioviridae)。这些新发现改变了以往的认知——
分布广泛:这些病毒不仅存在于人类,还广泛存在于啮齿类、蝙蝠、鸟类、蛇、青蛙甚至昆虫等多种动物中。
辅助病毒多样:HDV 只依赖 HBV,但其他德尔塔病毒的辅助病毒可能不同,例如,蛇德尔塔病毒就利用一种沙粒病毒作为辅助病毒。
组织嗜性更广:与主要感染肝脏的 HDV 不同,许多动物德尔塔病毒还能感染其他组织,包括胃肠道、大脑、肺、脾脏、血液等。
目前,绝大多数新发现的德尔塔病毒的辅助病毒依然未知,它们与辅助病毒之间的作用关系尚不明确。
2026 年 3 月 6 日,法国蒙彼利埃大学的研究人员在国际顶尖学术期刊 Cell 上发表了题为:Deltaviruses spread through a viral Trojan Horse 的研究论文。
该研究表明,德尔塔病毒实际上是被封装在辅助病毒颗粒内部,以“病毒特洛伊木马”的方式实现对宿主细胞的入侵。这一发现揭示了一种前所未有的病毒传播新模式,为探索人类肝脏之外被忽视的德尔塔病毒感染提供了全新研究框架。

注:在古希腊传说中,希腊联军围困特洛伊城久攻不下,于是假装撤退,留下一具巨大的中空木马,特洛伊守军把木马运进城中作为战利品,木马中躲藏的希腊士兵打开城门,特洛伊城沦陷。现在常用“特洛伊木马”(Trojan horse)来比喻通过伪装内部隐藏的恶意意图来欺骗目标,从而进入其内部并进行破坏的策略。
丁型肝炎样卫星病毒,即德尔塔病毒,在多种动物体内广泛存在。传统观点认为,这类病毒通过获取辅助病毒的糖蛋白来组装感染性颗粒,但这项最新研究突破这一认知范式。
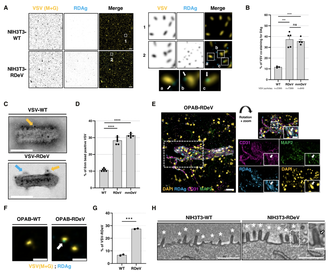
该研究证实,德尔塔病毒实际上是被包裹在辅助病毒颗粒内部,以“病毒特洛伊木马”的方式实现对宿主细胞的入侵。通过正交电子显微镜与光学超分辨率显微技术,研究团队首次直观观察到德尔塔病毒被封装在弹状病毒、疱疹病毒及沙粒病毒的病毒颗粒的内部。

德尔塔病毒被封装在水疱性口炎病毒(VSV)的病毒颗粒内
这种高度保守的“搭便车”传播机制,不仅能实现德尔塔病毒与辅助病毒的同步扩散,还显著扩大了德尔塔病毒的宿主范围和组织嗜性。
该研究的核心发现:
德尔塔病毒会“搭便车”辅助病毒的病毒颗粒,将其当作病毒特洛伊木马(viral Trojan Horse);
特洛伊木马模型是疱疹病毒-德尔塔病毒形成有效关联所必需的;
这种传播方式有利于德尔塔病毒的感染性;
特洛伊木马模型表明,应对人类肝外的德尔塔病毒进行筛查。

该研究提出的特洛伊木马模型表明,德尔塔病毒可以通过“搭便车”的方式随其辅助病毒(例如疱疹病毒等)扩散到肝脏以外的多种组织和器官。
因此,传统上只关注肝脏的检测策略会漏掉许多感染病例,有必要在更广泛的人体组织(例如神经系统、血液等)中主动筛查德尔塔病毒感染。这一发现揭示了一种前所未有的病毒传播模式,为探索人类肝脏之外被忽视的德尔塔病毒感染提供了全新研究框架。
论文链接:
https://www.cell.com/cell/fulltext/S0092-8674(26)00165-0