
人类首次!将冷冻保存的大脑复苏并恢复功能活性
在科幻小说或电影中常见的一个桥段是:时间旅行者被冷冻保存,其身体处于深度冷冻的休眠状态,然后在数十年或数百年后解冻苏醒,其心智和身体机能都完好无损。
研究人员正尝试对人类和其他动物的大脑组织进行低温冷冻和解冻,还有人设想并实施了将人体进行低温冷冻保存,待将来科技发达时再予以解冻复苏。然而,这一过程中形成的冰晶会破坏神经的结构和功能,导致无法完全恢复大脑正常运作所必需的过程——神经元放电、细胞代谢和大脑可塑性。
而现在,来自德国埃尔朗根大学医院的研究团队首次实现了恢复冷冻后小鼠大脑功能活动的壮举,该研究近日以:Functional recovery of the adult murine hippocampus after cryopreservation by vitrification 为题,发表在了《美国国家科学院院刊》(PNAS)。
该研究实现了成年小鼠大脑海马体切片和整个大脑原位玻璃化冷冻及复苏,并观察到复苏后海马体的关键特征得以保留,包括结构完整性、代谢反应性、神经元兴奋性以及突触传递和可塑性。值得注意的是,海马体的长时程增强(LTP)得到了良好保存,这表明冷冻和复苏后大脑的学习和记忆的细胞机制仍能正常运作。
这项研究极大地拓展了我们对于对大脑组织低温耐受极限的认知,有助于实现神经组织结构和功能的保存这一目标。这项研究也暗示了未来有可能在疾病期间或严重损伤后保护大脑,建立器官库,实现哺乳动物甚至人类的全身冷冻保存。

核心突破:从“结冰破坏”到“玻璃化”保鲜
传统冷冻技术最大的敌人是“冰晶”。水在结冰时体积膨胀,形成的冰晶会像无数根针一样刺破精细的细胞膜和内部结构,这对于大脑这样精密的器官来说是毁灭性的。
而在这项最新研究中,研究团队采用的玻璃化冷冻技术则完全不同,它的原理是使用一种特殊的冷冻保护液(论文称为 V3 溶液,主要含二甲基亚砜、乙二醇等),其在快速降温过程中,让组织内的水不形成冰晶,而是直接凝固成一种类似玻璃的非晶体固态。这就像把水变成黏稠的糖浆然后瞬间凝固,避免了冰晶的物理伤害。
复苏的证据:不止是“活着”,更是“能工作”
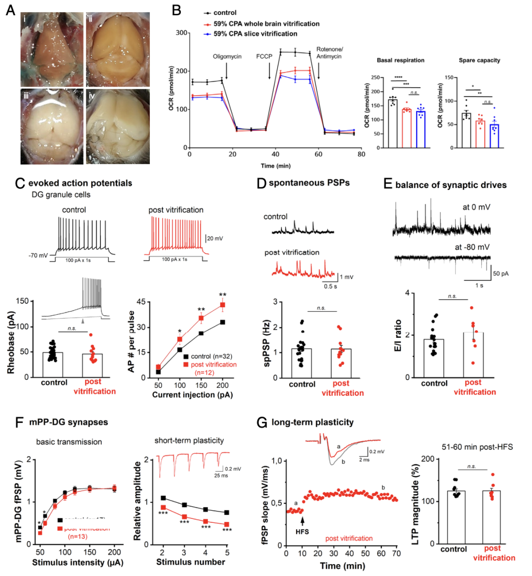
研究团队首先在包含海马体(记忆和空间导航的核心脑区)的 350 微米厚的小鼠大脑切片上测试了玻璃化冷冻方法。大脑切片先在含有冷冻保护液的溶液中进行预处理,然后使用液氮在 -196 ºC 下快速冷却,然后将其保存在 -150 ºC 的冷冻箱中,保存时间从 10 分钟到 7 天不等。

成年小鼠脑切片的玻璃化冷冻
接下来,研究团队将这些冷冻保存的大脑切片在温热溶液中解冻,然后对解冻后的大脑切片进行了一系列严苛的测试,证明了解冻后复苏的不仅仅是形态,更是复杂的功能——
1.结构基本完好:电子显微镜下,神经元和突触的膜结构清晰,树突棘(记忆的关键结构)的密度和长度与未冷冻的对照组无异。
2.能量工厂重启:线粒体恢复了基础呼吸和最大呼吸能力,虽然效率略有降低,但证明细胞代谢机器重新运转了。
3.神经对话恢复:神经元之间可以通过释放神经递质进行正常的信息交流,虽然信号强度在高强度刺激下略有减弱,但基础的通讯功能完全存在。
4.“学习”能力保留:这是最惊人的发现,研究团队成功在解冻复苏后的海马体组织上诱导出了长时程增强(long-term potentiation),这意味着,形成长期记忆的细胞机制在经历了深度冷冻和复苏后,依然完好无损。
5.细胞特性各异:该研究也发现了一些细微差异,海马体 CA1 区的锥体神经元在解冻后兴奋性略有降低,而齿状回颗粒细胞则保持了正常的放电特性,甚至某些突触的 LTP 反而增强了。这提示不同脑区、不同类型的细胞对冷冻-复苏过程的耐受性存在差异。
从脑组织到全脑:更进一步的挑战
除了大脑切片,研究团队还尝试了对完整小鼠大脑进行原位玻璃化冷冻。他们通过主动脉灌注保护液,将整个大脑冷冻保存,并在几天后复苏。
结果同样令人鼓舞:从这些大脑中新鲜切取的海马体切片,其能量代谢水平与直接冷冻的大脑切片无异。更重要的是,研究团队记录到的神经元不仅存在自发的电活动,其接收的兴奋性与抑制性信号输入也保持了正常平衡,并且同样能诱导出 LTP。不过,全脑冷冻的成功率(约1/3)和可重复性目前仍低于大脑切片,且会伴随明显的脑组织脱水,这表明该技术从“大脑切片”到“完整大脑”的跨越仍面临挑战。

全脑冷冻保护液灌注、玻璃化冷冻及原位高渗冲洗后海马体细胞兴奋性及突触功能的研究
意义与边界:非凡的韧性,遥远的应用
这项研究的核心意义在于,它证明了成年哺乳动物的大脑组织拥有超越我们想象的韧性。它不仅能在低温下休眠,甚至能在分子运动近乎完全停止的玻璃态下“暂停”,并在条件合适时重新启动其复杂功能。这强有力地支持了“大脑功能是其物理结构的涌现属性”这一根本观点。
当然,这并不意味着人体冷冻保存(Cryonics)即将实现。研究团队谨慎地指出了诸多局限:目前观察期仅限解冻后数小时(大脑切片本身存活时间有限);冷冻-复苏技术难以直接应用于大尺寸器官;该研究中使用的是健康组织,尚未考虑临床死亡前后的病理变化等。
总的来说,这项研究为神经科学提供了一个强大的新工具:未来,珍贵的脑组织样本可能像细胞系一样被长期冷冻保存,在不同时间、不同实验室进行复苏研究,极大促进科研的可重复性和动物福利。从更长远看,它为我们理解生命与低温的边界写下了新的一页,未来有可能在疾病期间或严重损伤后保护大脑,建立器官库,实现哺乳动物甚至人类的全身冷冻保存。
论文链接:https://www.pnas.org/doi/10.1073/pnas.2516848123
来源:“生物世界”微信公众号,作者:王聪
原标题:《人类首次!将冷冻保存的大脑复苏
并恢复功能活性》