
10张图表搞定晕厥的诊治
2017年3月9日,美国心脏病学会(ACC)、美国心脏协会(AHA)与美国心律协会(HRS)联合颁布了第一部晕厥
评估和管理指南。医脉通将指南中的十张图表翻译成中文版,帮助您更好地认识晕厥、掌握晕厥的诊断和治疗。
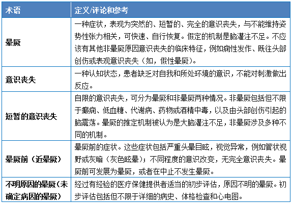
表1 晕厥相关术语和定义



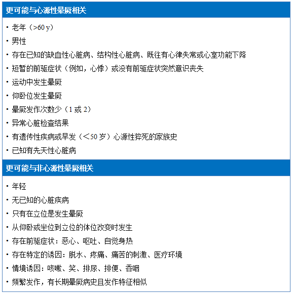
表2 与心源性和非心源性晕厥可能性增加相关的病史特征

表3 晕厥的短期和长期危险因素

表4 需要考虑入院进一步评估和治疗的严重情况

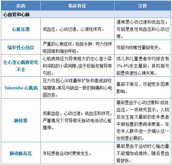
表5 与晕厥相关的不常见疾病






图1 晕厥初始评估

图2 初始评估后的患者处理

图3 额外评估和诊断

图4 VVS的处理
体位
性低血压的处理" width="600" height="403" border="0" hspace="0" vspace="0" style="width: 600px; height: 403px;"/>
图5 体位性低血压的处理