
临床必备│手把手教你读懂血常规化验单(上)
医脉通编译整理,未经授权,请勿转载。
导读:前几日,朋友发给我一张血常规
报告单,问我有什么问题。我拿过来一看,白细胞正常,淋巴细胞百分比升高,血小板计数升高……看着各项异常指标,作为血液科小编的我竟然说不出个所以然。不禁扪心自问,日常工作中接触这么多血液系统疾病,自以为可以轻轻松松搞定,事实却截然相反。所以,小编整理了这篇文章,决定重新学习“血常规”。

(未经授权,请勿使用)
一、白细胞(WBC)
外周血白细胞起源于骨髓的造血干细胞,白细胞包括粒细胞、淋巴细胞和单核细胞三大类,其中粒细胞又分为中性分叶核粒细胞
、中性杆状核粒细胞
、嗜酸性粒细胞和嗜碱性粒细胞。白细胞计数是测定血液中各种白细胞的总数。不同年龄阶段的白细胞计数会有所差异,详细参考值如下表1:
表1

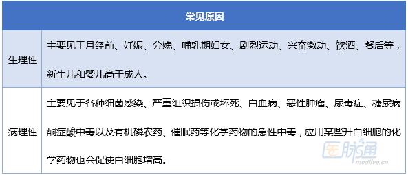
白细胞增多时,常见原因如表2:

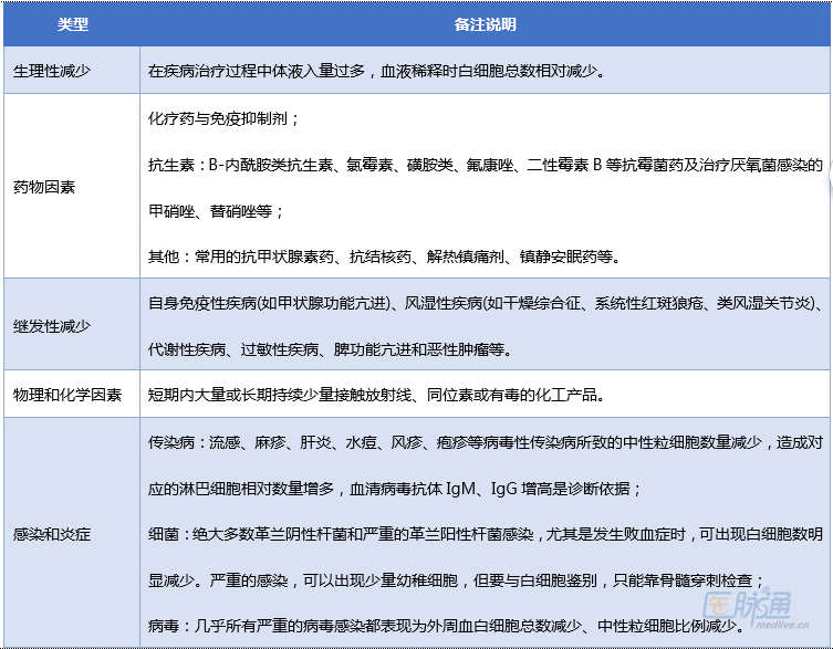
白细胞减少时,常见原因如下表3:
表3

二、白细胞分类计数
白细胞分类计数是将血液制成涂片
后进行分类,并求得各种白细胞的比值。不同因素可导致不同类型的白细胞发生变化。因此,白细胞分类计数变化比白细胞总数更能反映机体的生理或病理状态。各分类计数如下表4:
表4

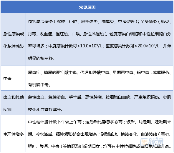
中性粒细胞增多时,常见原因如表5:
表5

中性粒细胞减少时,常见原因如下表6:
表6

嗜酸性粒细胞计数异常,如下表7:
表7

嗜碱性粒细胞计数异常情况,如下表8:
表8

三、淋巴细胞
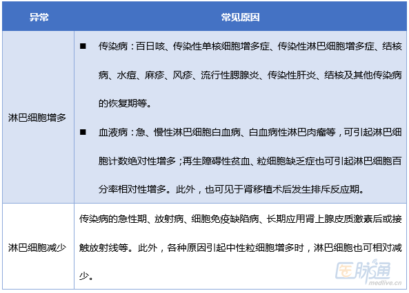
淋巴细胞是白细胞的一种,由淋巴器官产生,机体免疫应答功能的重要组成部分,包括T细胞、B细胞和NK细胞等。计数异常情况如下表9:
表9

四、单核细胞
单核细胞是白细胞之一,与淋巴细胞和粒细胞是完全不同的一个独立的白细胞系统,自动计数仪法为男性0.003~1.3×109/L,女性0.002~1.1×109/L。单核细胞增多时,常见原因如下表10:
表10

单核细胞减少无临床意义。
五、红细胞计数
红细胞是血液中数量最多的有形成分,其作为呼吸载体,能在携带和释放氧气至全身各个组织同时,运输二氧化碳,协同调节维持酸碱平衡和免疫黏附作用。红细胞计数是诊断贫血
的主要指标之一。不同人群会有所差异,详细参考值如下:

未完待续!
参考文献:
1.血液白细胞计数和分类异常的临床解读.中华全科医师杂志,2008.7(11)
2.外周血白细胞异常波动及原因分析.检验医学.2011年01期
3.学会读懂血常规化验单.生命世界.2008年04期