
出血性疾病治疗应用血液制剂的专家共识
出血性疾病
(以下简称出血病)在临床实践中非常常见,应用正确的诊疗措施,对患者的救治非常关键。本分会结合上海的临床用血实际情况,在广泛征求临床一线专家意见的基础上,初步达成本共识,现推荐给与输血
相关机构参考或采行。
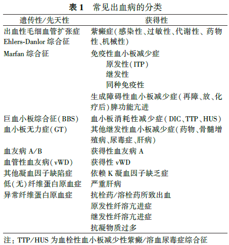
一、出血病的分类
出血病由遗传性/先天性和获得性因素所导致,常见出血病的种类有多种(表1)。不同的疾病,临床治疗措施迥异,只有在明确诊断的基础上,因病施治,才有可能获得良好的疗效。

二、与出血病诊治相关的基本实验室检查
出血病的诊断,除临床表现和(或)家族史外,高度依赖实验室检查。 可供选择的与出血病诊断、鉴别诊断相关的最基本实验室检查有:
1. 血常规
检查
包括Hb和Hct,不仅可以提供患者红细胞的丢失情况,还能显示血小板的数量。
2. 凝血检查
2.1 常规检查
包括反映内源凝血系统功能的活化部分凝血活酶时间
( APTT),反映外源凝血系统功能的凝血酶
原时间(PT),反映纤维蛋白原
和抗凝物质的凝血酶时间(TT),以及反映血凝块形成能力的纤维蛋白原(Fib)含量测定。
2.2 特殊检查
单个(种)凝血因子功能活性检测,可以明确凝血因子的血浆水平。 例如凝血因子Ⅷ促凝活性(FⅧ:C) / FⅨ:C。
3. 血小板功能检测
目前常规的血小板功能检查主要是血小板聚集试验(PAgT)
;应用血涂片
瑞氏染色观察血小板形态及分布情况也可以为血小板无力症提供筛查线索。
4. 纤维蛋白溶解系统功能检测
常用纤维蛋白(原)降解产物[FDPS]和D~二聚体(DD)的组合检测来判断:FDPS和DD同时阳性,表示Fib和纤维蛋白同时被降解;FDPS阳性而DD阴性,则多为原发性纤溶亢进的表现。
5. 综合凝血功能的检测
目前应用较多的是血栓弹力图
(TEG)检测,其参数R值代表凝血因子活性,K值、α角代表Fib含量和功能,MA值主要代表血小板数量和功能,EPL代表纤维蛋白溶解系统活性,CI值(综合指数)代表凝血总的状况。
三、常用血液制剂在出血病中的应用
治疗用血液制剂,一般均是从健康人血液中使用特定的物理、化学方法纯化而来。 近年来,通过基因重组技术制备的血液制剂大量问世,其纯度更高、安全性更强,为临床出血病的治疗提供了更广泛的选择。
1. 血小板疾病治疗相关制剂的使用
血小板相关出血,临床最多见的是原发性免疫性血小板减少症(ITP),以及由其他疾病导致的继发性血小板减少;先天性血小板功能性疾病较为少见。
1.1 血小板悬液
主要有单采(机采)血小板和多人份浓缩血小板(手工采集)2种。在我国把由每200 ml全血分离、制备的血小板定义为1 U(血小板含量≥0. 2×1011个)。
预防性输注
1)血小板减少和功能异常者,若无出血,推荐PLT≤10×109/L 时输注;2)血小板减少和功能异常者,若已在出血或有出血的高风险,PLT(20~30)×109/L时,也可输注;3)稀释性、体外循环和膜肺等导致血小板减少,一般在PLT<50×109/L时输注。
治疗性输注
1)血小板减少导致的临床出血,如抑制性、稀释性、免疫性/ 非免疫性血小板生成破坏/ 消耗所致血小板减少;2)先天性/获得性血小板功能异常伴明显出血倾向。
有创操作的血小板输注参考值(PLT)
1)黏膜表面轻微有创操作,>20×109/L;留置导管、胸(腹)腔穿刺、肝(支气管)活检
、腰穿、拔牙/ 补牙等,>50×109/L;小手术/ 硬膜外麻醉,(50~80)×109/L;大手术,(80~100)×109/L;正常阴道分娩
,≥50×109/L;剖宫产
,>80×109/L。
血小板输注剂量
理论上,输注单采血小板1 U(含2.5×1011个血小板)/次,一般可以达到止血效果;严重情况下(手术/ 创伤、脑出血
/ 内脏出血),也可酌情输注单采血小板2 U/次。
计算公式:预期血小板增加值=输入血小板绝对数(×109/L)×脾池系数/血容量
[脾池系数:正常人为0. 62,脾肿大者为0. 23,无脾者为0. 91;血容量=体重(Kg)×0. 08]
1.2 静脉注射丙种球蛋白制剂(IVIG)
是1种高度纯化的γ~球蛋白制剂,供静脉注射用;常用于伴有出血的原发性和继发性免疫缺陷病、自身免疫病(ITP、AIH
A等)、再生障碍性贫血
、骨髓移植、获得性血友病
、感染等,使用剂量为0. 4g/ Kg 体重,每个疗程5d。
2. 凝血系统缺陷常用制剂的使用
凝血系统缺陷性疾病最多见的是血友病,包括FⅧ缺陷导致的血友病A(HA)和FⅨ缺陷导致的血友病B(HB);血管性血友病
因子缺陷导致的血管性血友病(vWD)、FⅦ缺陷和Fib缺陷导致的出血也非常常见。 获得性因素导致的出血病最多见的是重症肝病、尿毒症
、依赖维生素K
凝血因子缺乏(毒鼠药中毒
)、弥散性血管内凝血
(DIC)和抗栓/溶栓治疗等。
2.1 人凝血因子Ⅷ
(HFⅧ)
又称抗血友病球蛋白(AHG),是1种单链球蛋白,与血管性血友病因子(VWF)结合形成复合物存在于血浆中,生物半衰期为8~12h。目前除血浆源性制剂(PFⅧ)外,基因重组制剂(RHFⅧ)已经面世。 HFⅧ主要适应证是HA患者出血、手术治疗、预防治疗以及出现FⅧ抑制物时的治疗。理论上使用HFⅧ 1 u/kg 体重,可以升高血浆FⅧ:C水平2%,计算公式:HFⅧ剂量= 体重(Kg)×期望FⅧ:C(%)×0. 5。举例:1名患者体重60 Kg,左膝关节出血,希望FⅧ:C提高到30%,则HFⅧ使用剂量= 60 ×30 ×0. 5=900 U,每8~12 h给药1次。按照手术类型的不同,围手术期可以依据期望达到的FⅧ:C水平(表2),输注不同剂量的HFⅧ,以防止出血。
2.2 HFⅨ
国内目前使用的进口基因重组制剂(RHFⅨ),可用于HB出血治疗及手术治疗和预防治疗等情况。 理论上使用HFⅨ 1 U/kg 体重剂可以升高血浆FⅨ:C水平1%。举例:1名患者体重60 Kg,左膝关节出血,希望FⅨ:C提高到30%,则FⅨ使用剂量= 60 ×30 =1800 U,每12~24 h给药1 次。按照手术类型的不同,围手术期可以依据期望达到的FⅨ:C水平(表2),输注不同剂量的HFⅨ,以防止出血。

2.3 凝血酶原复合物(PCC)
其含有4中凝血因子(FⅡ、FⅦ、FⅨ和FⅩ),效价以FⅨ:C 标注,即以1ml 血浆中FⅨ的含量作为1 U。 故HB患者使用PCC时,可同样达到止血效果,剂量与RHFⅨ相同。PCC也可以用于FⅡ、FⅦ和FⅩ缺陷导致的出血,根据不同凝血因子的半寿期(FⅨ18. 24 H、FⅡ48.60 H、FⅦ4. 6 H、FⅩ48.72 H)的不同,可以反复用药;严重肝病出血使用PCC以有较好的止血效果。 维生素K 依赖凝血因子缺陷导致严重出血,如毒鼠药和华法林
中毒,使用PCC可以快速逆转,使用剂量(20~30)u/kg 体重,必要时可以重复用药。DIC出血,若伴有维生素K依赖凝血因子缺陷,在积极治疗原发病的基础上,使用PCC可较好地控制出血。
2.4 Fib
可用于遗传性/获得性低纤维蛋白原血症、无纤维蛋白原血症和异常纤维蛋白原血症。 纤溶功能正常的情况下,对体重60 Kg的成人患者每输注Fib 2g,一般可以使血浆Fib水平提高0. 5 g/ L。对于DIC 患者,在积极治疗原发病的基础上,可给予Fib(2~4)g/ 次,根据临床出血情况和实验室指标的改变,调节Fib的使用。
2.5 RHFⅦA
是1 种强烈的止血制剂,最早用于血友病A患者伴有高效价抗~FⅧ存在时的出血,使用剂量为每次90 μg/ Kg 体重,酌情于2 h后可再重复1次或直到出血停止;RHFⅦA还可以用于血小板功能性疾病出血及各种其他严重出血的治疗,使用剂量为(60~80)μg/ Kg 体重,每4h 1次,直到出血停止。
2.6 新鲜冰冻血浆(FFP)
出血伴APTT/PT延长是参考范围上限值/正常对照值的1.5倍时可考虑使用FFP;手术过程中,每输入浓缩红细胞1000 ml,经验性补充FFP 200 ml。大多数遗传性出血病都是由于某种凝血因子的缺乏/ 质的异常或是由于血小板功能异常所致,输血是最直接和有效的治疗措施。FFP包含了全部凝血因子,但缺乏血小板和CA2+。 对无相应的凝血因子浓缩剂可用的某些先天性凝血因子缺乏症(如FⅤ、FⅪ等),FFP有良好的治疗效果。如患者有活动性出血或手术出血,需紧急输注FFP,600~800 ml 就足以达到止血所需的凝血因子浓度。在严重的肝功能不全时绝大多数凝血因子(FⅧ除时)的合成减少,此时输注FFP是最有效的治疗手段。 DIC大量消耗凝血因子,因而亦是输注FFP的适应证,输注剂量可按(10~15)U/kg 体重,必要时可重复使用。
2.7 低温冷沉淀
是由新鲜血浆缓慢解冻(1~6℃)、离心后而得的白色沉淀物。 由200 ml血浆制备的冷沉淀定义为1 U,约含Fib 0.1~0. 25 g,含FⅧ80~100U,还含有vWF、FⅩⅢ以及纤维连接蛋白
(Fn)等,其中VWF与FⅧ的含量比FFP 高5~10 倍。 因此临床上主要用于HA、vWD、FⅩⅢ缺乏、Fib 缺陷和异常纤维蛋白原血症;其次也用于肝病出血、手术出血、尿毒症出血、肿瘤出血以及1~去氨基~8~D精氨酸
加压素(DDAVP)无效的1 型和DDAVP禁用的2B型、2N型vWD出血等。 血浆冷沉淀中有ABO抗体,在大量输注时应考虑ABO相合问题。 1 U冷沉淀中凝血因子的含量相对有限,故治疗出血病时一般是输注(5~10)U/ 次,尤其是F缺乏症、VWD患者缺乏针对性的制剂治疗,冷沉淀往往是这些(类)患者出血时的首选.
2.8 普通冰冻血浆
与FFP 的差异是缺乏了FⅧ和FⅤ。理论上讲,除了这2种凝血因子缺乏的其他遗传性及获得性凝血因子缺陷症患者,均可以使用.原发性纤溶亢进的表现。
来源:中国输血杂志.2017,30(7):661-663.