
霹雳样头痛=蛛网膜下腔出血?3张表助你慧眼识疾
医脉通编译整理,未经授权请勿转载。
导读:霹雳样头痛
是一种非常剧烈的头痛,蛛网膜下腔出血
是最常见和严重的病因之一。以此为主诉的患者必须接受急诊的综合评估,以排除可能与高死亡率有关的疾病,明确霹雳样头痛的病因。本文通过表格和文字说明,协助大家鉴别霹雳样头痛。
什么样的头痛算“霹雳样头痛”?
首先应当明确的是霹雳样头痛的临床特点。将霹雳样头痛与其他类型的头痛区别开来,对于接下来的诊断评估十分重要。
由于蛛网膜下腔出血(SAH
)的死亡率高,所以SAH是主诉霹雳样头痛患者的首要考虑因素。不过,虽然漏诊霹雳样头痛可能会导致严重后果,但过度的诊断也会引起更多的辅助检查,以及为患者带来不必要的担忧。
患者通常将霹雳样头痛描述为一种极度严重的发作,以往经历过的头痛与此次头痛相比就是“小巫见大巫”,他们往往把这种感觉比喻为头部爆炸了或像头部被击中一样。严重疼痛和快速达峰是霹雳样头痛的两大核心特点。
通常情况下,根据霹雳样头痛的两大特点,便可以与其他头痛类型相鉴别。但是在鉴别时需注意,仅仅有强度也是不够的,除非头痛达峰的时间非常快(通常在1分钟内),否则也难以称之为霹雳样头痛。必须认识到,决定这种头痛被称之为“霹雳样头痛”的原因不仅是高强度,迅速达到的最大强度的要素也必不可少。
无论霹雳样头痛的病因是什么,头痛可以单独发生,也可以伴随其他的症状,如意识水平改变、视觉症状、发热
、耳鸣
等等,这些症状的信息可能会提高医生对某种疾病的怀疑程度。但是,仅仅根据临床症状确定霹雳性头痛的原因也是不太可能的。
如何对霹雳样头痛患者进行综合评价?
在病史采集和体格检查之后,所有表现为霹雳样头痛的患者都应接受头部CT平扫
。头部CT可以检出数种霹雳样头痛的潜在病因,并且是SAH评估的重要组成部分。除了用于评估SAH,头部CT还可以检出颅内出血
、缺血性脑卒中
、脑静脉窦血栓形成
、脑肿瘤、复杂鼻窦炎
和第三脑室胶样囊肿等疾病。
随着发生出血与CT检查
之间的时间间隔延长, SAH检出灵敏度也有所下降,因此应当在头痛发作后尽快完成CT检查。研究显示,症状出现后6小时内进行CT检查,检出动脉瘤
性SAH的敏感性高达92%以上。而随着时间的延长,敏感性下降也很快,第2天约为85%~95%,第3天约为75%,5天后约为50%。
头部CT对SAH的检测灵敏度并非100%,如果头部CT并未揭示出霹雳样头痛的病因,则下一步的检查应为腰椎穿刺,检测内容包括开放脑脊液压力
、管1至管4的细胞计数差异、蛋白质、葡萄糖
以及脑脊液黄变的肉眼观察,必要时进行中枢神经系统感染相关检查。SAH后12小时到2周之间的脑脊液在进行分光光度法检测黄变时,对诊断有很高的灵敏度。
发生SAH后腰穿出现阳性结果的时间为6小时之后,最佳灵敏度的时间点为12小时。在对结果进行解释时,必须考虑到时间和灵敏度之间的这种关系。不过,由于SAH患者有发生第二次动脉瘤破裂的风险,应在CT扫描后尽早完成腰穿,而不应延迟。
CT和腰穿结果为阴性的患者需要考虑无创性血管影像学检查,如CT/MR动脉造影,即使腰穿提早完成并且结果为阴性也需要进行血管影像学检查,并排除症状性颅内囊状动脉瘤的可能。另外,在考虑患者可能为脑静脉窦血栓形成时,也应进行CT/MR静脉造影。
对于常见病因,如何进行具体鉴别?
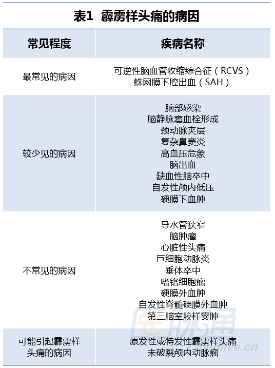
在对霹雳样头痛患者进行评估时,临床医师必须首先考虑与患者的风险因素最相关的可能原因,同时也应该考虑每种疾病的流行程度和发作频率。表1根据常见程度列出了霹雳样头痛的相关疾病。

表2列出了霹雳样头痛最为常见的5种病因及相应诊断要点。

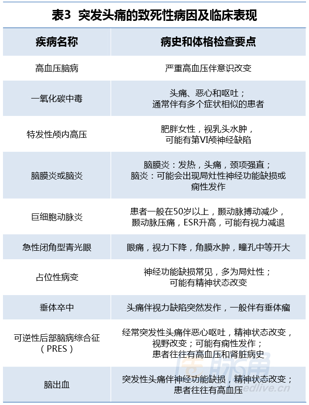
一些表现为突发头痛的致死性病因同样可能互相混淆,而这类疾病的漏诊也会造成严重后果。表3列出了这类疾病的病史和体格检查要点,提示大家应当对这些疾病多加留心。

另外,与咳嗽
、运动和性活动有关的头痛最初可能与霹雳样头痛难以区分。尽管这些行为引起的头痛可能是原发性头痛,但仅仅基于临床症状,通常是很难鉴别的,因此同样需要进行诊断性评估以明确病因。一旦确定为原发性,与这些活动相关的头痛通常对吲哚美辛
的治疗有反应。
推荐阅读 >>> 一文读懂:运动后出现头痛,如何诊断与防治?
要点总结
➤ 霹雳样头痛是非常严重的一类头痛,在不到1分钟内便可达到最大疼痛强度。
➤ 尽管霹雳样头痛的病因很多,但最常见的病因主要是蛛网膜下腔出血和可逆性脑血管收缩综合征。
➤ 霹雳样头痛患者需要接受快速评估,除了病史采集和体格检查,重点评估内容还包括头部CT、腰椎穿刺和无创血管造影
。
参考文献:
[1] Todd J. Schwedt. Thunderclap Headache
[J]. Continuum (Minneap Minn) 2015; 21(4): 1058–1071.
[2] B Long, A Koyfman, MS Runyon. Subarachnoid Hemorrhage Updates in Diagnosis and Management[J]. Emerg Med Clin N Am 2017.