
白细胞异常知多少?先收藏这10个表
医脉通编辑撰写,未经授权请勿转载。
白细胞是一种重要的血细胞,它能吞噬异物产生抗体,在机体损伤治愈、抗御病原的入侵和对疾病的免疫方面起着重要的作用,被称为机体的卫士。除了正常生理因素之外,白细胞计数的升高或减少都意味着机体出现异常。
外周血白细胞起源于骨髓的造血干细胞,白细胞包括粒细胞、淋巴细胞和单核细胞三大类,其中粒细胞又分为中性分叶核粒细胞
、中性杆状核粒细胞
、嗜酸性粒细胞和嗜碱性粒细胞。
白细胞计数
白细胞计数是测定血液中各种白细胞的总数。不同年龄阶段的白细胞计数会有所差异,详细参考值如下表1:
表1

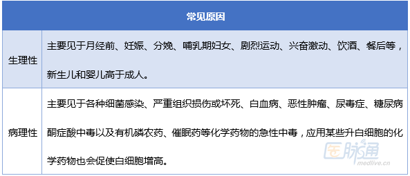
白细胞增多时,常见原因如表2:
表2

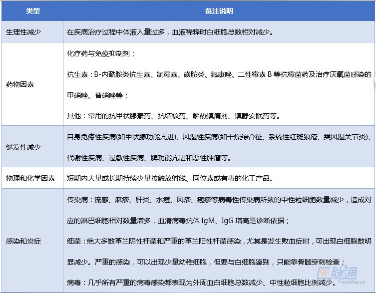
白细胞减少时,常见原因如下表3:
表3

白细胞分类计数是将血液制成涂片
后进行分类,并求得各种白细胞的比值。不同因素可导致不同类型的白细胞发生变化。因此,白细胞分类计数变化比白细胞总数更能反映机体的生理或病理状态。各分类计数如下表4:
表4

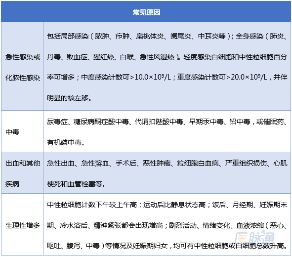
中性粒细胞增多时,常见原因如表5:
表5

中性粒细胞减少时,常见原因如下表6:
表6

嗜酸性粒细胞计数异常,如下表7:
表7

嗜碱性粒细胞计数异常情况,如下表8:
表8

淋巴细胞
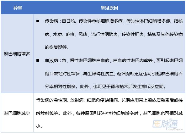
淋巴细胞是白细胞的一种,由淋巴器官产生,机体免疫应答功能的重要组成部分,包括T细胞、B细胞和NK细胞等。计数异常情况如下表9:
表9

单核细胞
单核细胞是白细胞之一,与淋巴细胞和粒细胞是完全不同的一个独立的白细胞系统,自动计数仪法为男性0.003~1.3×109/L,女性0.002~1.1×109/L。单核细胞增多时,常见原因如下表10:
表10

单核细胞减少无临床意义。