
[GWICC2018]韩雅玲院士:冠心病心绞痛的诊断、分型和防治原则
医脉通整理报道,未经授权请勿转载。
冠心病
是指冠状动脉发生粥样硬化病变而严重阻塞或闭塞,导致心肌缺血、缺氧或坏死而引起的心脏病
,归属为缺血性心脏病。在第二十九届长城国际心脏病学会议(GW-ICC)上,中国工程院院士、沈阳军区总医院全军心血管病研究所心内科韩雅玲院士,对冠心病心绞痛
的诊断、分型和防治原则进行了讲解。
冠心病的危险因素和机制
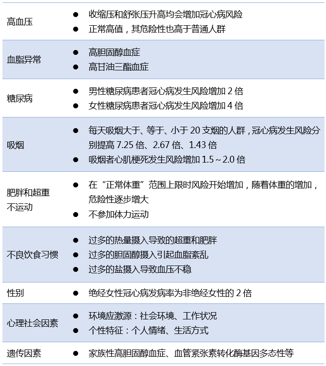
表1 冠心病的危险因素


图1 冠心病发生的主要病理生理机制
冠心病的分型
根据发病特点和治疗原则,可以将冠心病分为稳定性冠状动脉疾病和急性冠脉综合征
。
1. 稳定性冠状动脉疾病
包括:①稳定型劳力性心绞痛;②既往已明确的冠脉病变经治疗后症状消失、需要定期随访的稳定患者(低危的不稳定型心绞痛、变异型心绞痛、微血管性心绞痛);③有创或无创检查提示有无症状的缺血性心脏病患者(如以呼吸困难
等心衰
症状起病的缺血性心肌病
患者)。
稳定型心绞痛是指,在冠状动脉固定性严重狭窄基础上,由于心肌负荷的增加引起心肌急剧的、暂时的缺血缺氧的临床综合征,以胸骨后或左胸部压榨性疼痛或憋闷感觉为主要表现,常向左肩背、右上肢尺侧放射,有时放射至颈、肩或下颌部;多持续3~5 min,休息或含服硝酸酯类药物后缓解或消失。
2. 急性冠脉综合征
急性冠脉综合征是一组由急性心肌缺血引起的临床综合征,主要包括不稳定型心绞痛、心肌梗死
">非ST段抬高型心肌梗死、ST段抬高型心肌梗死。不稳定斑块破裂或糜烂导致冠脉内血栓形成,被认为是大多数ACS
发病的主要病理基础。
不稳定型心绞痛的临床表现:
➤静息型心绞痛:休息时发作,持续时间通常>20 min。
➤初发型心绞痛:通常在首发症状1~2个月内,很轻的体力活动即可诱发。
➤恶化型心绞痛:在相对稳定的劳力性心绞痛基础上,心绞痛逐渐增强(疼痛更剧烈、时间更长或更频繁)。
➤继发性不稳定型心绞痛:有明显的诱发因素:①心肌氧耗增加,如感染、甲状腺功能亢进或心律失常
;②冠状动脉血流减少,如低血压
;③血液携氧能力下降,如贫血
和低氧血症。
➤变异型心绞痛:特征为静息心绞痛,表现为一过性心电图
ST段动态改变(抬高),机制为冠脉痉挛
。
心绞痛的主要辅助检查
1. 心电图
➤静息心电图:约半数患者的静息心电图正常。
➤发作时心电图:绝大多数出现阳性改变,如ST段水平或下斜型压低(胸前导联>0.1 mV、肢体导联>0.05 mV);或T波倒置>2 mV;或ST段上斜型压低(胸前导联>0.2 mV、肢体导联>0.1 mV)。

图2 ST段改变
➤动态心电图:连续长时间(24~48 h)记录患者在自然生活状态下的心电信号,可以比较心绞痛症状与心电活动的关系,客观评价治疗效果和预后。
➤心电图负荷试验:通过增加心肌耗氧,提示冠状动脉血运限制,可呈阳性。
2. 超声心动图
出现局限性室壁运动异常,提示冠心病。缺血性心肌病患者可表现为全心增大和心功能不全(LVEF降低等)。
3. 冠脉CT(CTA)
可判断冠脉官腔狭窄程度和管壁钙化情况,有较高的阴性预测价值(99%)。优点是简单、快速、无创;缺点是受心率、钙化等因素限制。

图3 左主干病变

图4 前降支病变

图5 回旋支病变
4. 冠脉造影
冠脉造影是有创检查手段,利用导管注入造影剂对冠脉解剖形态进行放射影像学检查,是目前诊断冠心病较准确的金标准方法。
5. 其他辅助检查
其他辅助检查包括胸部X线、核素心肌灌注显像
和实验室检查(血常规
、空腹血糖
、空腹血脂、生化、肌钙蛋白
)等。
不稳定型心绞痛的治疗
1. 治疗原则
改善冠脉供血、降低心肌氧耗、控制危险因素。
2. 一般治疗
表2 一般治疗措施

3. 药物治疗
(1)改善缺血、减轻症状的药物
1)β受体阻滞剂
作用:减慢心率、减弱心肌收缩力、降低血压、降低心肌耗氧量。
禁忌:严重心动过缓、高度房室传导阻滞
、窦房结功能紊乱、严重支气管痉挛或支气管哮喘
、变异型心绞痛。
2)硝酸酯类药物
作用:内皮依赖性血管扩张剂,减少心肌需氧和改善心肌灌注。
不良反应:头痛
、面部潮红、心率反射性加快和低血压。
3)钙通道阻滞剂
作用:抑制钙离子进入细胞内,抑制心肌细胞兴奋-收缩耦联。
(2)预防心肌梗死、改善预后的药物
1)抗血小板药物
作用:抑制血小板聚集,预防血栓。
主要药物:阿司匹林
、P2Y12受体拮抗剂。
2)他汀类药物
作用:有效降低总胆固醇和LDL-C水平,延缓斑块进展、稳定斑块。
目标:LDL-C<1.8 mmol/L,或降幅>50%;最大耐受剂量仍不达标,可联合应用非他汀类药物(如依折麦布
10 mg/d)。
3)ACEI/ARB
作用:减少冠心病患者心血管死亡、非致死性心肌梗死等。
血压目标:<130/80 mmHg。
(3)冠脉支架植入术后药物治疗
1)抗血小板治疗
阿司匹林:100 mg/d,如无禁忌终身服用。
稳定性冠心病:氯吡格雷
75 mg/d,3~6个月;替格瑞洛
90mg/d,bid,3~6个月。
急性冠脉综合征:氯吡格雷75 mg/d,12个月;替格瑞洛90mg/d,bid,12个月。
替格瑞洛用于缺血高危不稳定型心绞痛、心肌梗死后及氯吡格雷不耐受患者。
2)调脂治疗
同前所述。
3)降压治疗
同前所述。
表3 双联抗血小板治疗期间出血的管理

4. 外科手术治疗
冠状动脉旁路移植术(CABG)是通过在狭窄的冠状动脉近端和远端之间建立一条通道,供血给狭窄的冠状动脉远端,从而改善缺血、缺氧。
常见问题及解答
1. 血脂正常后可以停用他汀类药物吗?
推荐长期服用他汀以逆转斑块,且达标后不盲目停药或减少剂量。
2. 血压正常后可以停用ACEI/ARB类药物吗?
不能停药,尤其是冠心病合并心衰、高血压
、糖尿病
、慢性肾病
者,更应长期使用ACEI/ARB以保护靶器官。
3. 有吸烟史的冠心病患者减少吸烟量有效吗?
应加强戒烟宣教,告诫患者严格戒烟,包括二手烟、三手烟。
4. 支架术后的冠心病患者应减少运动吗?
应养成规律运动的习惯。由心脏康复医生制定运动处方,鼓励患者遵循处方坚持运动。
5. 需要常规行冠脉CT检查
吗?
除非有明确疾病风险指征,否则不宜在体检中常规应用CTA。