
SCAI提出心源性休克的新分类,一表读懂要点|指南共识
医脉通编译整理,未经授权请勿转载。
5月19日,美国心血管造影
和介入学会(SCAI)发布了《2019 SCAI心源性休克(CS)分类的临床专家共识声明》,将心源性休克分为5期。该分类系统简单实用而且基于临床,得到了美国心脏病学学会(ACC)、美国心脏协会(AHA)、美国重症医学会(SCCM)和美国胸外科医师学会(STS)的认可。
心源性休克的分期
共识声明根据心源性休克的进展阶段,提出了从A到E共5期,并从体格检查、生物标记物和血流动力学等方面进行了详细解释。
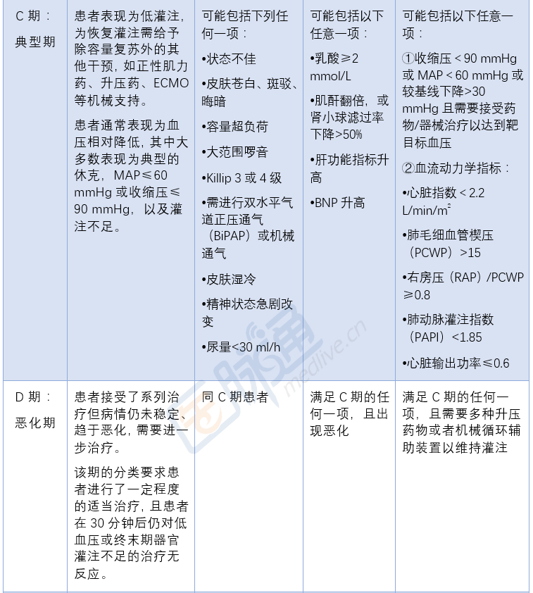
表1 心源性休克的分期、描述、生物标记物和血流动力学



A期患者无容量超负荷或灌注不足表现。范围较广,可能包括NSTEMI、既往有心梗以及失代偿性收缩期或舒张期心力衰竭患者;通常,前壁或大面积梗死患者发生心源性休克的风险较高,但既往有左心室功能障碍的患者即使是较小的梗死也可能发生心源性休克。
B期患者可能有容量超负荷、心动过速和/或低血压,但查体或实验室检查无低灌注证据。低血压定义为收缩压
<90 mmHg,或平均动脉血压(MAP)<60 mmHg或较基线时下降>30 mmHg。低灌注由临床定义,包括皮肤冷、尿量
不足和精神错乱等。
C期及以上均存在低灌注。D期为初始干预后至少30分钟未能恢复稳定性和适当灌注,表明干预失败,需要升级治疗,增加静脉治疗的数量或强度以解决低灌注问题,或增加机械循环支持。
E期为终末期,患者高度不稳定,通常伴有循环衰竭和/或顽固的心脏骤停
,需要进行心肺复苏;或由多个同时进行的急性干预支持,包括ECMO辅助CPR(eCPR)。

图1 心源性休克分期金字塔

图2 CS的不同血液动力学表现
提出新的分类旨在改善患者管理,降低心源性休克死亡率,但未来需要进行验证研究以评估其效用和潜在的预后影响。如果经过验证,该分类将成为这一领域的“通用语言”。
其他要点一览
☆ 肌钙蛋白
T是不良预后的独立预测指标,可作为患者风险分层的工具。心源性休克中的肌钙蛋白水平升高有助于识别晚期患者。
☆ 优选动脉乳酸,临界值为2.0 mmol/L,因为静脉乳酸水平通常高于动脉乳酸。与最高乳酸水平相比,低血清碳酸氢盐水平是更好的30天死亡率预测因子。
☆ 在存在低血压的情况下,低BNP水平不支持心源性休克。但升高的BNP水平不能确定诊断,因为任何形式的心室或者心房应激都可能提高BNP水平。
☆ 建议在心源性休克的诊断和治疗中使用肺动脉导管,并将需要更高水平护理的患者迅速转移到经验丰富的休克中心。
☆ 混合性休克患者中存在提示全身炎症的特征,伴或不伴经过证实的感染。这种全身性的血管舒张加剧了全身灌注不足,并降低了冠状动脉灌注压。混合性休克的可能性强调了有创血流动力学监测的重要性。
文献索引:Baran DA, Grines CL, Bailey S, et al. SCAI Clinical Expert Consensus Statement on the Classification of Cardiogenic Shock. Catheter Cardiovasc Interv, 2019; May 19.