
放射性口腔黏膜炎,哪些药物可选用?| 临床必备
作者:高丽丽
本文为作者授权医脉通发布,未经授权请勿转载。
口腔炎是口腔组织(包括黏膜、牙齿、牙周组织等)的任何炎症反应。口腔黏膜炎(OM)是由化疗药物或电离辐射所导致的口腔黏膜的炎症或溃疡性病变。放射性口腔黏膜炎(RTOM)是放疗导致的口腔黏膜炎症,为头颈部肿瘤放疗常见且严重并发症之一。
80%以上头颈部放疗者在放疗过程中都会发生RTOM,半数以上者甚至会发生3-4级口腔黏膜炎。临床表现为口腔黏膜充血、红斑、糜烂、溃疡及纤维化等,可出现疼痛、进食困难、口干、口臭、味觉障碍、出血、厌食、疲倦、头痛
等。
RTOM危险因素主要包括患者自身因素及治疗相关的因素,患者自身因素如不良的口腔卫生习惯、既往牙周疾病史、吸烟、营养不良、年龄、性别、体重、精神心理因素、肿瘤的性质及并发症(如糖尿病、粒细胞减少症)等;治疗相关因素如放疗技术、放疗分割模式、放疗剂量及放疗部位、化疗/靶向药物的使用等。根据放射性口腔黏膜炎症状出现的早晚,可分为急性放射性口腔黏膜炎和慢性放射性口腔黏膜炎。
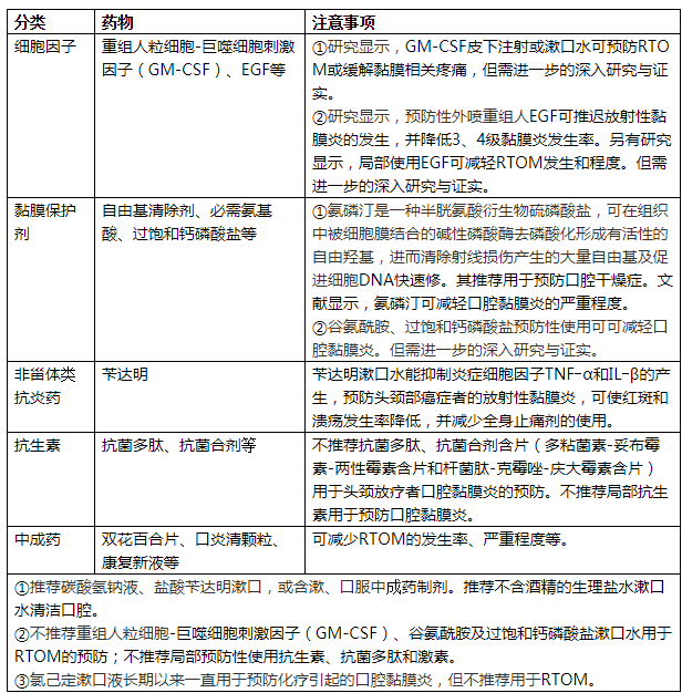
放射性口腔黏膜炎(RTOM)的预防用药

放射性口腔黏膜炎(RTOM)的治疗用药

参考文献:
1李凯新等.放射性口腔黏膜炎的研究进展[J].中华放射医学与防护杂志,2016,36(11):875-880
2放射性口腔黏膜炎防治策略专家共识(2019)[J].中华放射肿瘤学杂志,2019,28(9):641-644
3张全胜.浅谈放射性口腔黏膜炎的治疗[J].科学与财富,2017:159
4杜清华等.放射性口腔黏膜炎的发病过程[J].国际肿瘤学杂志,2011,38(6):465-467
5赵静等.放射性口腔黏膜炎的治疗进展[J].解放军医药杂志,2017,29(3):113-115
扫描二维码添加小助手进入【医脉肿瘤】群,3000位实名肿瘤医生,时时互动,讲座、病例、指南、麦粒福利享不停
