
中国POEMS综合征周围神经病变诊治专家共识推荐意见一览!丨指南共识
POEMS综合征
患者均有周围神经受损,不少患者因首发症状为周围神经病表现而就诊于神经内科。因此,在中华医学会神经病学分会领导下,中华医学会神经病学分会周围神经病协作组、肌电图
与临床神经电生理学组和神经肌肉病学组专家共同合作编写该共识,以帮助临床医生规范诊治POEMS综合征患者。
临床特点
推荐意见:(1)对慢性进展的周围神经病患者,应该注意询问和检查是否存在脏器肿大、内分泌异常、皮肤改变
,如果存在这些异常,应该考虑POEMS综合征的可能。(2)POEMS综合征并发周围神经病达100%。
实验室检查
推荐意见:(1)神经传导和肌电图检查可帮助判断多发性周围神经病的性质和程度;(2)对于原因不明的慢性周围神经病,血清和尿免疫固定电泳发现λ型轻链可以作为首选的辅助检查;(3)脑脊液检查和血清免疫电泳
除外其他病因。
诊断
临床表现为亚急性或慢性进行性多发性运动感觉周围神经病的患者在经过电生理诊断后需要进行常规的周围神经病的病因筛查,如血清或尿免疫固定电泳发现游离轻链,则应进行骨髓检查,以除外浆细胞
增殖性疾病。如患者伴有下列症状或体征即可考虑POEMS的诊断:(1)不明原因的肝脾肿大;(2)不明原因的腹腔积液、胸腔积液
或水肿
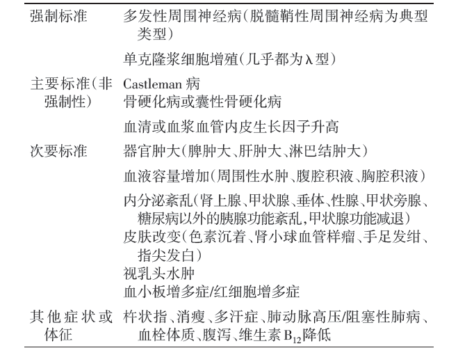
;(3)不明原因的性功能减退或伴有甲状腺功能减退;(4)不明原因的皮肤变黑。2003年国际骨髓瘤协作组(The International Myeloma Working Group)发表了POEMS 诊断标准,并于2007 年做了修订,在2017年做了更新。其中诊断的必要条件包括2条强制标准和至少1条主要标准和至少1条次要标准(见下表)。

推荐意见:POEMS综合征的诊断条件和流程:慢性或亚急性周围神经病患者,如血清或尿免疫固定电泳发现游离轻链则应考虑POEMS 的可能;伴有下列中的1 条即可诊断POEMS 综合征:(1)Castleman 病;(2)骨硬化病或囊性骨硬化病;(3)血清或血浆血管内皮生长因子升高,和下列中的1 条:①器官肿大(脾肿大、肝肿大、淋巴结肿大);②血液容量增加(周围性水肿、腹腔积液、胸腔积液);③内分泌紊乱(肾上腺、甲状腺、垂体、性腺、甲状旁腺、糖尿病以外的胰腺功能紊乱,甲状腺功能减退);④皮肤改变(色素沉着、肾小球血管样瘤、手足发绀
、指尖发白);⑤视乳头水肿;⑥血小板增多症/红细胞增多症。
鉴别诊断
推荐意见:(1)对于慢性多发性周围神经病,血或尿中出现异常增殖轻链(M蛋白)可以与CIDP和MGUS鉴别,但淀粉样变可以出现M蛋白;(2)骨髓活体组织检查结果阴性以及腓肠神经(或唇部、腹部脂肪)活体组织检查发现淀粉染色阳性可以帮助诊断淀粉样变。
治疗
推荐意见:(1)对临床诊断为POEMS综合征的患者需要血液科、神经科、康复科的联合治疗,以血液科治疗克隆性浆细胞病为病因治疗;(2)周围神经病的治疗在于早期诊断和神经营养治疗和对症治疗。
医脉通整理自:中华医学会神经病学分会, 中华医学会神经病学分会周围神经病协作组, 中华医学会神经病学分会肌电图与临床神经电生理学组, 等. 中国POEMS综合征周围神经病变诊治专家共识 [J] . 中华神经科杂志,2019,52( 11 ): 893-897. DOI: 10.3760/cma.j.issn.1006-7876.2019.11.005