
易树华教授:CLL一线治疗选择 | 第四届中国慢性淋巴细胞白血病大会
医脉通整理发布,未经授权请勿转载。
2021年3月19日-21日,中国抗癌协会血液肿瘤专业委员会第四届中国慢性淋巴细胞白血病大会暨中国慢性淋巴细胞白血病工作组会议在天津成功举办。会上,中国医学科学院血液病医院易树华教授对初治慢性淋巴细胞白血病(CLL)的治疗选择进行了专题报告,医脉通整理如下,供广大读者参考。
易树华教授首先介绍了CLL的规范化诊治流程,包括精确诊断、预后分层、个体化治疗和疗效检测与随访。接下来,易树华教授主要介绍了预后分层治疗部分。
CLL一线治疗模式
对于CLL的一线治疗选择,在2019年ASH会议中有报道,无论年龄大小,无论是否具有IGHV突变,一线治疗推荐均为BTK抑制剂。但在2020年ASH会议中,对于低危CLL患者,推荐将BTK抑制剂放在化疗之后。易树华教授表示,化疗在CLL治疗中的地位还无法完全被取代。
此外,对于年轻Fit CLL患者,多项临床试验数据表明氟达拉滨
、环磷酰胺
联合利妥昔单抗
(FCR)方案或苯达莫司汀
+利妥昔单抗(BR)方案治疗均有显著疗效,有效率高达90%以上,5年中位PFS率为50个月左右。对于老年或Unfit患者,多项临床试验均显示,小分子靶向药物治疗的疗效均优于常规化疗。
CLL一线治疗选择
2020年ASH将CLL的危险度分层分为低危、高危(生物学标记11q-或IGHV未突变等)和极高危(17p-或TP53突变、氟达拉滨耐药或治疗反应差、BTK抑制剂和BCL-2抑制剂双耐药等)。依据不同的危险度分层可以初步指导治疗方案的选择。
低危组患者
低危组患者在常规化疗后疗效较好,其生存与正常人群无显著差异,易树华教授表示低危组患者可以选择常规化疗方案。
高危组患者
高危组患者使用常规化疗的疗效相对不理想。研究显示,伊布替尼
可改善11q-和IGHV未突变的初治CLL患者的不良预后,泽布替尼
单药治疗复发/难治性(R/R)CLL患者的有效率也较高。但“Chemo-free”治疗方案的深度缓解率低,且老年患者长期用药的依从性较差,BTK抑制剂单药治疗模式仍面临一些未满足的需求。
易树华教授表示,为解决这种情况,可以探索通过靶向药物的联合方案,以及以清除微小残留病(MRD)为目的的限时治疗模式。
靶向药物的联合探索:
一项单臂、多中心、开放标签、Ⅱ期临床试验评估了伊布替尼+FCR治疗初治年轻CLL患者的疗效,结果显示,缓解率达99%,CR/CRi率达66%,最佳MRD阴性率达80%以上。表明伊布替尼+FCR方案是一线年轻CLL患者一种有前景的固定疗程的联合治疗方案。
另外,伊布替尼、氟达拉滨、环磷酰胺和Obinutuzumab(IFCG)一线治疗IGHV突变且无Del(17p)/TP53突变的CLL患者的研究显示,中位随访34.2个月,69%患者获得了最佳CR/CRi率,98%的患者达到MRD阴性。表明IFCG方案显著提高IGHV突变CLL患者MRD阴性率。易树华教授表示,相比于靶向药物单药,靶向药物的联合使用可以显著提高疗效、加深缓解深度。

IFCG方案研究设计
限时治疗模式探索:
ICLL-07 FILO研究是一项限时治疗模式的新探索,研究设计如下图。结果显示,伊布替尼治疗9个月后,ORR达到100%,CR率为41%,骨髓MRD阴性率为12.5%。经过4个疗程化疗后,MRD阴性率显著提高,且MRD转阳率显著降低。因此大部分患者不能达到直接停药的水平,需要进行IFCG方案治疗。


ICLL-07 FILO研究设计、研究结果
极高危患者
对于极高危患者的治疗,研究数据显示,对于TP53异常患者,伊布替尼和维奈克拉
单药仍无法克服其不良预后。易树华教授表示,新药和新药联合或可改善这部分患者的预后,但仍需更多数据的支持。

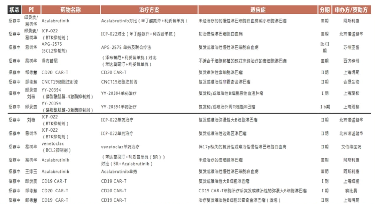
最后,易树华教授总结道,随着BTK抑制剂的问世,CLL的治疗已经迈入了一个新的台阶。对于CLL的治疗,新老药物联合是现阶段的重要选择,新药与新药的联合是未来的研究方向。此外,易树华教授还介绍了中国医学科学院血液病医院目前正在开展的临床试验,希望大家可以推荐合适的患者参加相应的临床试验,让更多患者获益。

中国医学科学院血液病医院入组期临床试验:淋巴瘤16项

易树华 教授
医学博士、副主任医师、硕士研究生导师
中国医学科学院血液病医院(血液学研究所)
中华医学会血液学分会第十一届委员会淋巴细胞疾病学组委员
中国抗癌协会血液肿瘤专业委员会青年委员、秘书长
中国免疫学会血液免疫分会委员
天津市抗癌协会淋巴瘤专业委员会委员
天津市抗衰老协会第一届委员
天津市中西医结合学会专业委员会青年委员
美国MDAnderson癌症中心访问学者
美国Cityof Hope国家医学中心博士后