
郭立新教授:《中国老年糖尿病诊疗指南(2021年版)》解读,建议“依健康状态分级管理”,提倡“简约治疗”
医脉通编辑整理,未经授权请勿转载。
导读:2021年年初,由国家老年医学中心、中华医学会老年医学分会以及中国老年保健协会糖尿病专业委员会组织专家撰写的首部《中国老年糖尿病
诊疗指南(2021年版)》正式发布。这项专门针对老年糖尿病患者的最新指南,为我国老年糖尿病患者的诊治带来了哪些新讯息和新指导?对此,北京医院国家老年医学中心内分泌科主任郭立新教授对本部指南进行了解读。

郭立新教授
专家介绍:北京医院国家老年医学中心内分泌科主任,二级教授,主任医师,博士研究生/博士后导师,中华医学会糖尿病学分会候任主任委员,中国医师协会内分泌代谢科医师分会副会长,北京医师协会内分泌分会会长,北京医学会常务理事,北京医学会糖尿病学分会前任主任委员,享受国务院政府特殊津贴。
我国老年糖尿病患病人数居全球首位
截止2019年,全球老年糖尿病患病率达19.3%,且仍呈上升趋势;最新流调显示,我国老年糖尿病患病率为30.2%,患病人数达3550万(2019IDF)占全球老年糖尿病1/4,位全球首位。更加需要关注的是,老年患者中仅有43.4%血糖控制达标,高达28.0%有低血糖发生史。

图1 老年糖尿病患病率
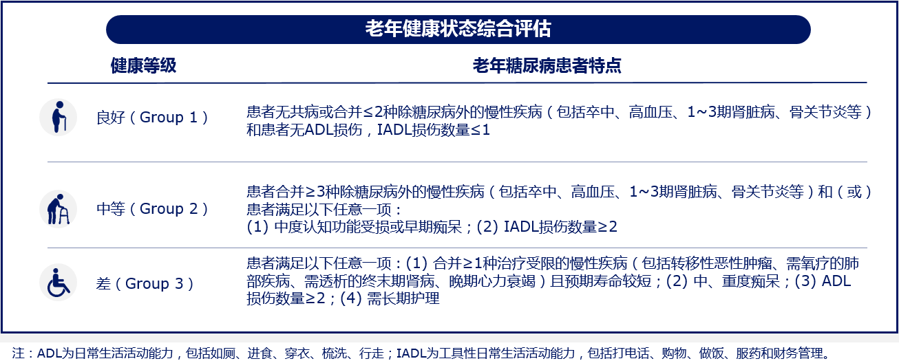
《指南》建议:对健康状态综合评估,对老年患者行分级管理
郭立新教授指出,考虑到老年糖尿病患者健康状态个体差异大,建议依托多学科团队对患者健康状态进行综合评估,行分级管理。具体方法可根据国内老年综合评估量表(中国老年人健康综合功能评价量表、《中国健康老年人标准》评估量表、老年健康功能多维评定量表)对老年糖尿病患者健康状态进行多学科综合评估,包括:共患疾病情况、肝肾功能、用药情况、ADL和IADL、认知功能、精神状态、营养情况等。
表1 老年糖尿病患者健康状态综合评估表

与此同时,临床医生应关注这一患者群体的特殊性,总体治疗策略包括分层和高度个体化管理、老年患者血糖管理路径、简约治疗理念、“去强化”治疗策略、低血糖防治策略、老年伴发/合并症管理6个方面,旨在实现有利于老年糖尿病患者的“精细化管理”和临床结局的改善。
表2 老年糖尿病患者的特殊性

血糖控制目标——应考虑获益/风险比,差异化制定
血糖管理目标的制定需充分考虑获益/风险比,应基于老年糖尿病患者“健康综合评估结果”和“是否应用低血糖风险较高药物”两项指标制定。
表3 老年糖尿病患者血糖控制目标

注:低血糖风险较高的药物:如胰岛素
、磺脲类药物、格列奈类药物等;餐后血糖控制的目标暂无充分的临床证据或指南依据进行推荐,可根据HbA1c对应的餐后平均血糖水平(糖尿病医学诊疗标准临床指南)确定餐后血糖控制目标。
表4 老年糖尿病患者血糖波动控制目标

对于G3(健康等级:差)老年糖尿病患者:可适当放宽血糖控制目标,但应基于“不因血糖过高而出现明显的糖尿病症状”、“不因血糖过高而增加感染风险”、“不因血糖过高而出现高血糖危象”原则;降糖方案的选择,要尊重患者及家属的意愿,选择合适的降糖方案,应用不易引起低血糖的口服药和(或)超长效基础胰岛素较使用一日多次速效胰岛素或预混胰岛素更为安全,剂量也更容易调整。
生活方式干预——老年糖尿病患者的基础治疗
生活方式干预应作为老年糖尿病患者的基础治疗方案,营养治疗和运动治疗推荐方案见图2。

图2 营养治疗与运动治疗
血糖仍不达标——尽早进行药物治疗,提倡“简约治疗”、“去强化”
生活方式干预后血糖仍不达标的老年T2DM患者应尽早进行药物治疗。药物治疗应遵循“优先选择低血糖风险较低的药物”、“选择简便、依从性高的药物,降低多重用药风险”、“权衡获益风险比,避免过度治疗”、“关注肝肾功能、心脏功能、并发症及伴发病等因素”4项原则。
一、非胰岛素药物治疗
对于健康状态综合评定为良好(Group1)和中等(Group2)的老年T2DM患者选用非胰岛素药物治疗。

图3 非胰岛素药物选择路径
一级推荐降糖药物的具体建议:
1.二甲双胍
➤剂量起始500mg/d,逐渐增加剂量,最大剂量不应超过2550mg/d;
➤对于eGFR为45~59ml·min-1·(1.73m2)-1的老年患者应考虑减量,当eGFR<45ml·min-1·(1.73m2)-1时应考虑停药;
➤重度感染、外伤以及存在可造成组织缺氧疾病(如失代偿性心力衰竭、呼吸衰竭等)的老年患者禁用;
➤eGFR≥60ml·min-1·(1.73m2)-1的患者使用含碘
对比剂检查时需在当天停药;
➤若患者eGFR为45~59ml·min-1·(1.73m2)-1,需在接受含碘对比剂及全身麻醉术前48h停药,之后仍需要停药48~72h;
➤增加维生素B12
缺乏的风险,定期监测维生素B12水平。
2.DPP-4i
➤单独应用时一般不出现低血糖,对体重影响中性,胃肠道反应少,较适用于老年患者;
➤肝功能异常患者:
·利格列汀
在肝功能不全、沙格列汀
在肝功能受损的患者中应用时无需调整药物剂量
·西格列汀
对轻中度肝功能不全的患者无需调整剂量
·阿格列汀
慎用于肝病患者
·维格列汀
禁用于肝功能异常患者
➤肾功能异常患者:
·利格列汀可用于任何肾功能状 态的老年患者,无需调整药物剂量
·其余DPP-4抑制剂需根据肾功能调整剂量或停用
➤出现胰腺炎症状,应停止使用。
3.SGLT-2i
➤极少发生低血糖;
➤有减重,特别是减少内脏脂肪的作用;
➤达格列净
/恩格列净/卡格列净的能够降低老年患者的心力衰竭住院风险;
➤达格列净/恩格列净/卡格列净可改善老年患者肾脏结局;
➤SGLT-2i常见的不良反应为泌尿生殖系统感染、血容量减少等;
➤eGFR<45ml·min-1·(1.73m2)-1,不建议使用达格列净/卡格列净,不应使用恩格列净;
➤eGFR<30ml·min-1·(1.73m2)-1的患者禁用卡格列净/达格列净。
二级推荐降糖药物的具体建议:
1.GLP-1RA
➤均需皮下注射
·利拉鲁肽
每日注射一次,可在任意时间注射;
·利司那肽
每日注射一次,可在任意一餐前;
➤利拉鲁肽、度拉糖肽显著降低T2DM患者心血管不良事件风险;
➤主要的不良反应为恶心、呕吐、腹泻
等胃肠道不良反应;
➤需警惕诱发或加重老年糖尿病患者营养不良、肌少症以及衰弱。
2.α-糖苷酶抑制剂
➤降低餐后血糖;
➤适用于高碳水化合物饮食结构和餐后血糖升高的糖尿病患者;
➤常见不良反应包括腹胀、腹泻、排气增多等胃肠道不良反应;
➤应小剂量起始,逐渐增加剂量;
➤单独使用低血糖风险较低;
➤若出现低血糖应使用葡萄糖
纠正,食用淀粉等碳水化合物升糖效果差。
3.格列奈类
➤需餐前15min内服用;
➤增加体重;
➤与磺脲类药物比,低血糖风险较低;
➤可以用于肾功能不全的老年患者,无需调整剂量。
三级推荐降糖药物的具体建议:
1.磺脲类
➤降糖疗效明确,但易致低血糖及体重增加;
➤长效磺脲类药物上述不良反应更常见,老年患者应慎用;
➤短效类药物以及药物浓度平稳的缓释、控释剂型可在权衡其获益和风险后选用;
➤与他汀类、抗菌药物、部分心血管药物及质子泵抑制剂等合用时,应警惕低血糖事件及其他不良反应。
➤肾功能不全的老年糖尿病患者选择磺脲类药物时应选择格列喹酮
。
2.噻唑烷二酮类
➤单独使用时不易诱发低血糖,但与胰岛素或胰岛素促泌剂联用时可增加患者低血糖风险;
➤存在严重胰岛素抵抗的老年糖尿病患者可考虑选用该类药物;
➤但该类药物可能导致患者体重增加、水肿
、骨折和心力衰竭的风险增加;
➤有充血性心力衰竭、骨质疏松、跌倒或骨折风险的老年患者应谨慎使用该类药物。
二、胰岛素治疗
郭立新教授强调,针对老年糖尿病患者,胰岛素治疗方案应强调“去强化”。健康状态综合评定为良好(Group1)和中等(Group2)的老年T2DM患者在生活方式和非胰岛素治疗的基础上,血糖控制仍未达标,可加用胰岛素治疗(图4)。
➤起始胰岛素治疗时,首选基础胰岛素,用药方便、依从性高:
·起始剂量0.1~0.3U/kg/d,推荐早上注射,以减少低血糖。根据空腹血糖水平,每3~5天调整一次剂量,直至空腹血糖达到预定目标。
·空腹血糖达标,但HbA1c不达标时,应重点关注餐后血糖,必要时加餐时胰岛素。
➤基础联合餐时胰岛素老年患者依从性低。2次预混胰岛素老年患者依从性较高,但增加低血糖风险。
➤双胰岛素每日注射1~2次,与多次胰岛素注射疗效相当,注射次数少,患者用药依从性较高,并在老年糖尿病患者中具有与非老年患者相似的药代动力学、疗效和安全性。

图4 老年T2DM患者胰岛素治疗路径图
老年T2DM患者短期胰岛素治疗(图5):短期胰岛素治疗时根据情况考虑停用非胰岛素治疗方案,高糖状态解除时应及时减少胰岛素注射次数,再次评估并优化治疗策略。

图5 老年T2DM患者短期胰岛素治疗路径图
对于高龄、预期寿命短或健康状态差(Group3)的老年糖尿病患者不建议多针胰岛素治疗;对于非胰岛素治疗可将血糖控制达标的老年糖尿病患者,应逐步将胰岛素进行减停;对于必须联用胰岛素才能将血糖控制满意的老年糖尿病患者,应尽量简化胰岛素方案(尽量减少注射次数;采用长效或超长效胰岛素类似物控制空腹及餐前血糖满意后,在餐后血糖不达标时再考虑加用餐时胰岛素;尝试将预混胰岛素转换为基础胰岛素,以简化方案并减少低血糖风险)
日常管理——关注“ASCVD危险因素”与“慢性并发症”
在日常管理中,应重视老年糖尿病患者ASCVD危险因素的治疗干预(图6)。此外,考虑到老年糖尿病患者多伴发慢性并发症,建议进行主动筛查,以便早期发现、早期管理(图7)。

图6 四大ASCVD危险因素的管理

图7 慢性并发症的筛查与管理
本文小结
最后,郭立新教授总结道:应重视我国老年糖尿病的防治工作,尽早进行识别与治疗,改善老年患者治疗现状;应关注老年糖尿病患者的特点,结合老年患者全方面情况进行综合评估,分层管理;应权衡“获益风险比”,个体化选择治疗方案,提倡“简约治疗”;应注重老年糖尿病患者伴发症及急慢性并发症,提升老年患者生活质量;应进行全方位、全周期的规范化综合管理,改善中国老年糖尿病患者的临床结局。