
郭立新教授:「甲状腺功能异常」与「糖尿病视网膜病变」关系千丝万缕,TSH水平为DR独立危险因素 | 会议报道
本文获郭立新教授授权发布,未经允许请勿转载。
导读:2021年11月6-7日,由北京大学第三医院和《中国糖尿病杂志》主办的“2021年北京大学内分泌代谢病与生殖健康学术研讨会”于线上火热召开,医脉通受邀进行全程直播。受洪天配教授的邀请,在本次大会上北京医院内分泌科主任郭立新教授以「甲状腺功能异常与糖尿病视网膜病变」为题带来了精彩的学术报告。分享了北京医院课题组对甲状腺轴功能异常对糖尿病微血管病变的影响的系列研究,并对其潜在影响机制作出了初步探讨。
专家介绍

郭立新 教授
专家介绍:北京医院·国家老年医学中心内分泌科主任,二级教授,主任医师,博士研究生导师,中华医学会糖尿病学分会候任主任委员,中国医师协会内分泌代谢科医师分会副会长,北京医师协会内分泌分会会长,北京医学会常务理事,北京医学会糖尿病学分会前任主任委员,享受国务院政府特殊津贴。
糖尿病视网膜病变流行病学
郭立新教授指出,糖尿病是21世纪增长最快的疾病之一,我国糖尿病患病率已超过12.8%,患病人数高达1.298亿,居世界之首,罹患糖尿病的人群中约72%为劳动适龄人口。糖尿病并发症可累及全身多个器官,糖尿病视网膜病变(DR)即为常见的严重并发症之一,DR引起的视力障碍严重影响患者生活质量,产生高额医疗费用,为患者的家庭以及社会卫生健康服务体系带来巨大挑战。
美国Wisconsin糖尿病性视网膜病变流行病学研究发现,糖尿病病史达到10年的患者,DR的患病率为50%,病史超过20年的患者,DR患病率几乎为100%。由于DR可带来高致盲率(20%~30%),其已成为发达国家劳动适龄人口致盲原因之首。
我国糖尿病患者DR患病率波动于8.1%~43.1%,明显高于白种人(15.3%-21.9%)及黑种人(27.7%-36.7%),整体来看农村高于城市,北方高于南方和东部。

不同糖尿病分型,DR发生率并不一致
DR的发病与氧化应激异常、终未糖基化产物增加、蛋白激酶C活化、炎症反应、多元醇及己糖胺通路异常等多种因素有关,经典危险因素包括高血糖、白蛋白尿、高血压、高血脂、糖尿病病程、肥胖等。
北京医院课题组应用“瑞典分型方案”对住院糖尿病患者进行分类分析,发现不同糖尿病分型患者的并发症发生率并不一致:严重胰岛素缺乏型糖尿病(SIDD)人群糖尿病视网膜病变的患病率最高(39%),严重胰岛素抵抗型糖尿病(SIRD)人群糖尿病肾病患病率最高(32%)。
研究描述:该研究入组2017年1月1日至2018年12月31日期间在北京医院内分泌科住院并诊断为糖尿病的成人患者,共计1585人(排除不合格病例后共纳入统计的糖尿病患者为1152人),采用聚类分析的方法进行研究。本研究对中国住院成人糖尿病患者的研究同样可得出5种亚型,各亚型基本特点基本与国际上结果一致:
1.严重自身免疫性糖尿病(SAID):4.36%;2.严重胰岛素缺乏型糖尿病(SIDD):20.51%;3.严重胰岛素抵抗型糖尿病(SIRD):19.20%;4.轻度肥胖相关型糖尿病(MOD):34.55%;5.轻度年龄相关型糖尿病(MARD):21.55%。
甲状腺功能变化,是否影响DR的发生?
郭立新教授指出,DR的发病发展是多因素共同作用的复杂过程,其中有研究显示血清TSH水平升高可能为DR的危险因素之一,但二者相关性仍尚存争议,并且当前的研究也仅基于临床数据,对其相关机制仍缺乏研究和了解。
为此,北京医院国家老年医学中心内分泌科团队就血清TSH与DR的相关性进行了深入研究,初步明确血清TSH水平为DR发生的独立危险因素,并对其潜在影响机制作出了初步探讨。
研究描述:本项研究对1,121例于北京医院住院治疗的T2DM患者的临床资料、血清学检查以及眼底检查等相关辅助检查结果进行收集、整理,根据该研究的纳入及排除标准,最终纳入研究的患者中患DR者365例,未患者633例。按血清TSH水平将患者分为四组(见下图),探求其与DR患病率间的相关性。

1.研究证实:TSH为DR独立危险因素
研究中通过对患者的血清学检查以及眼底检查结果进行整理和分析,发现DR患者血清TSH水平明显高于非DR患者(如表1),四组DR的患病率分别为:8.3%、25.5%、64.4%及95.8%,血清TSH水平分层间DR患病率存在显著性差异(p<0.001),且随TSH水平的升高,DR的患病率明显升高(如图1)。进一步进行单因素及多因素有序回归分析后发现TSH为DR的独立危险因素,该结果与部分文献中的结论一致。

图1 血清TSH水平分层与DR患病率的相关性分析
2.机制探索:TSH如何影响DR的发生发展?
课题组通过体外实验,从细胞及分子水平进一步研究TSH影响DR的潜在机制。通过体外培养人视网膜周细胞并给予相应刺激观察高葡萄糖及TSH刺激对周细胞凋亡的影响。结果发现TSH刺激可以加重高葡萄糖诱导的视网膜周细胞凋亡(如图2)。

图2 A:人视网膜PCs细胞凋亡检测(Annexin V-FITC/PI);B:TUNEL染色
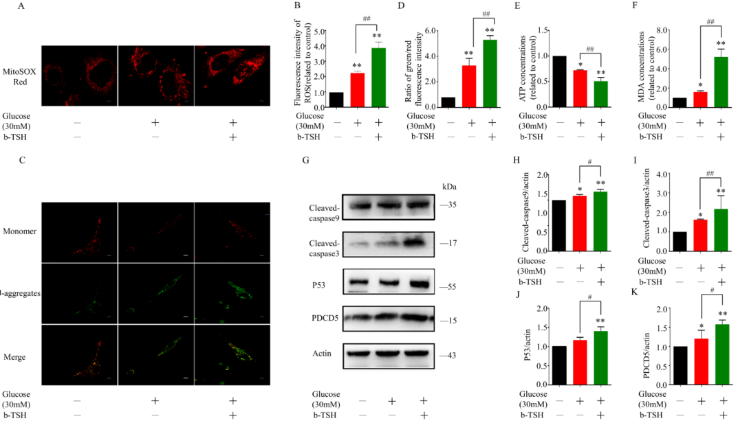
课题组进一步研究发现TSH可进一步加重高葡萄糖诱导的线粒体凋亡(如图3)。同时证实在人视网膜周细胞上可稳定表达具有生物学活性的TSH受体(TSHR),而通过对TSHR进行敲减后发现,在人视网膜周细胞中,TSH可通过与TSHR结合,进一步发挥其促凋亡作用。

图3 线粒体凋亡相关指标检测
总之,该研究证实T2DM患者血清TSH水平与DR患病率之间存在显著相关性,血清TSH水平为DR的独立危险因素。在此基础上,课题组研究首次揭示了人视网膜微血管周细胞表达具有生物学效应的TSHR蛋白。课题组发现给予体外培养的周细胞TSH刺激可以加重高葡萄糖诱导的线粒体凋亡,且这种协同作用是TSHR依赖性的。该研究对合并亚临床甲状腺功能异常的糖尿病患者DR的预防和治疗提供了新的思路和治疗靶点。
小结
最后,郭立新教授对本次讲座内容进行了总结:北京医院课题组研究证实,在人视网膜周细胞、施万细胞、足细胞上均存在TSHR,甲状腺轴功能变化是人体内最重要的病理异常之一,甲状腺轴的异常有可能产生一系列的变化和效应;目前研究已经证实,TSH与糖尿病视网膜病变相关,北京医院团队目前开展的研究已初步证实TSH轴异常与糖尿病周围神经病变相关,同时课题组也证实肾小球足细胞具有生物活性的TSHR,提示TSH功能异常可能与肾脏病变存在关联;由于多个组织器官均具有TSHR,且TSH变化对糖尿病微血管病变具有影响,因此临床上对糖尿病患者进行微血管并发症干预时应关注甲状腺轴功能变化。

北京医院科研团队部分成员