
脊柱侵袭性血管瘤的诊断与治疗研究进展
作者:北京大学第三医院骨科 王奔
脊柱血管瘤
是发生于脊柱上最常见的良性肿瘤,发病率为10%~26%,其最常累及的部位为胸椎,尤其是上胸椎;女性较男性多见,男女发病比约为1∶1.3~1∶2.25,发病年龄多为40~50岁。脊柱血管瘤大部分病灶是无症状的(静止性,Enneking分期为S1期),只有0.9%~1.2%的脊柱血管瘤有症状;在有症状的血管瘤中,大约55%是仅表现为疼痛(EnnekingS2期);另外45%为侵袭性血管瘤,可突破骨间室(EnnekingS3期),向椎旁、椎管内生长,造成脊髓及其他神经结构受压迫,引起相应的神经损害表现。笔者就脊柱侵袭性血管瘤的诊断进行总结并归纳近20年来关于该病治疗的研究进展。
诊断
临床表现 脊柱血管瘤中原本骨的生长部位被增生的血管组织所取代。有研究报道,其可能与胚胎发育时期的血管组织不恰当分化有关,所以部分学者认为该疾病是一种先天的血管畸形,或者是分化良好的良性肿瘤性病变,但其具体发病机制尚无定论。有较多文献报道提及妊娠
期发病的侵袭性血管瘤,发病时间主要集中在妊娠的中后期,推测可能与妊娠期血流量变化和相关促血管生成激素分泌有关。
在临床表现上,脊柱侵袭性血管瘤起病无明显诱因,患者可出现疼痛、活动受限及相应的神经功能受损表现。具体的临床表现和病变累及脊柱的部位有关。Fox等报道了一组59例的脊柱血管瘤病例,11例患者出现了渐进性的神经功能受损,考虑为侵袭性血管瘤引起的脊髓压迫。Doppman等报道了一组11例有神经功能损害的脊柱血管瘤患者,均考虑脊柱侵袭性血管瘤压迫引起,其中6例表现为瘫痪
,5例表现为根性疼痛。Kato等报道了5例脊柱侵袭性血管瘤患者,均有因硬膜外压迫引起的髓性症状。Acosta等报道了10例脊柱侵袭性血管瘤的患者,症状为疼痛及相应的髓性症状。Jiang等报道29例脊柱侵袭性血管瘤患者,10例有根性损害,18例有髓性症状,1例马尾综合征。Goldstein等报道了一项68例脊柱侵袭性血管瘤患者的多中心研究,其中54例患者(84%)表现出了疼痛及神经受损的症状。综上,脊柱侵袭性血管瘤最有特点的症状是因肿瘤突破间室生长,造成相应神经结构受压迫,引起相应的神经功能受损。此外,脊柱侵袭性血管瘤引起的神经功能受损的发病速度及严重程度不同,少数病例发病迅速,2周内即可出现十分严重的神经损害;多数病例发病较慢,神经功能受损缓慢出现,且程度也较轻。
影像学诊断 根据影像学特征,Gaudino等将脊柱血管瘤分为三类:典型脊柱血管瘤、不典型脊柱血管瘤、脊柱侵袭性血管瘤,其中脊柱侵袭性血管瘤多有典型的影像学表现,包括栅栏样改变、蜂窝征及斑点征等,但部分脊柱侵袭性血管瘤无上述典型表现。Wang等进一步将侵袭性血管瘤分为典型(图1)和不典型两类。不典型的特点包括膨胀性或溶骨性骨质破坏、椎体压缩骨折
、多节段受累及、椎管内成骨性压迫、MRI信号不典型、病灶中心位于附件等。影像学不典型的侵袭性血管瘤易引起误诊,文献报道可误诊为浆细胞
瘤、淋巴瘤
、转移性脊柱肿瘤、脊索瘤
、巨细胞肿瘤等易表现为溶骨性破坏或多节段受累的脊柱肿瘤,不同肿瘤治疗手段差别较大,故针对影像学不典型的脊柱侵袭性血管瘤,为鉴别需进一步穿刺活检
以确诊。

病理学诊断 在最新的2020版WHO骨与软组织肿瘤
分册中,将骨组织血管瘤分为毛细血管型和海绵状血管型及血管瘤病三类,未明确其他少见分类,具有局部侵袭性的上皮样血管瘤单独列出不纳入血管瘤范围。根据既往已经发表的关于脊柱血管瘤的病理学研究结果,将脊柱血管瘤的病理分为毛细血管型、海绵状血管型以及混合型三类。整体上看分型较为笼统。骨组织血管瘤大体病理表现为暗红色的软组织肿块,周围的骨组织可呈蜂窝状改变;其镜下表现为骨髓与骨小梁之间被血细胞充盈的单层血管上皮组织,周围可有纤维组织、骨组织的凋亡、修复和增生。Pastushyn等报道关于86例患者的回顾性研究,分别研究了毛细血管型、海绵状血管型以及混合型三类脊柱侵袭性血管瘤和患者的发病年龄、是否妊娠、累及脊柱的部位、症状进展速度等各方面的关联性,其结论是病理类型和临床表现没有明确的关系。
治疗
脊柱侵袭性血管瘤治疗方式的报道较多,包含手术治疗、放射治疗
和一些其他外科辅助治疗等。但因该病发病率较低,多为病例系列报道。
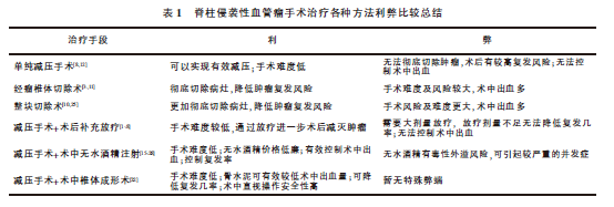
手术治疗 当脊柱侵袭性血管瘤压迫神经导致神经损害时,一般首选手术减压。最合适的手术方式选择目前暂无定论。常见的手术方式包括椎板切除减压手术、经瘤椎体切除术和整块椎体切除术。
椎板切除减压手术椎板切除减压手术报道最早,通常后侧入路,切除受累椎体的椎板等后方结构,同时可部分切除椎管内软组织致压物及脊髓腹侧压迫,直接及间接解除神经压迫,必要时辅以内固定恢复脊柱的稳定性,术中可采取后外侧融合的方法,达到远期治疗节段融合的目的。整体手术难度相对较低,手术时间较短,可适用于妊娠等特殊情况下的治疗。该手术能够有效地解除神经压迫,挽救神经损害,但因为减压手术往往不能完全切除病灶,尤其是腹侧椎体内的病灶无法通过单纯的后路减压技术切除,术后复发的风险较高。
经瘤椎体切除术经瘤的椎体切除术是使用较多的手术方法。相比较于保守的减压手术,采取经瘤切除可以更加彻底的切除病灶,减少复发几率,必要时可以采用联合入路,先经后侧入路切除受累的椎板附件等结构,再经前方或外侧入路切除椎体。Acosta等报道经瘤椎体切除手术治疗脊柱侵袭性血管瘤10例,术后未见复发,术后无需辅助放疗。Goldstein等报告了一项多中心研究结果,共纳入68例脊柱侵袭性血管瘤手术患者,其中37例采取经瘤椎体切除术,复发者2例,他们认为经瘤椎体切除术可以达到有效控制病灶的目的,同样,并未推荐术后放疗。但是经瘤椎体切除术对患者的打击较大,出血量较多,患者的治疗风险及经济负担较大。
整块椎体切除术以Tomita团队为代表的日本学者最早报道使用整块(Enbloc)切除技术治疗脊柱原发侵袭性良性脊柱肿瘤,其中包括侵袭性血管瘤。该方法可以在切除肿瘤的同时,尽最大可能减少肿瘤残余及复发几率。Kato等日本学者报道该技术治疗脊柱侵袭性血管瘤5例,认为采取整块技术切除血管瘤病灶,效果较好,且术后无复发。然而,整块切除术手术难度更大,术中出血多。Ji等报道一期后路整块切除胸腰椎侵袭性血管瘤23例,在术前节段血管栓塞后,手术平均出血仍高达1883.3±932.1ml。Goldstein等的多中心研究结果显示整块切除虽然肿瘤切除彻底,但相比于经瘤椎体切除术无明显优势。
手术的补充手段血管瘤的本质为血管畸形,血供丰富,因此术中出血较多。上述三种手术方案中,相比于单纯减压手术,虽然经瘤椎体切除术和整块椎体切除术可以更加彻底的切除肿瘤,减少术后复发概率,但是手术难度大,术中出血量大,进行术前受累椎体血管栓塞可以有效降低脊柱侵袭性血管瘤术中出血量。Robinson等回顾了已报道的51例采取减压手术或全椎切除手术的脊柱侵袭性血管瘤病例,其中使用术前栓塞有效减少了术中出血量(980±683mlvs1629±946ml)。但是即使使用术前栓塞技术,在报道中使用整块切除技术的术中出血量仍多达3400ml,使用经瘤技术的术中出血量多达5000ml。虽然相比于经瘤椎体切除和整块全椎切除技术,减压手术无法彻底切除肿瘤,但是配合以一些有效的补充手段,可以达到很好控制肿瘤复发的效果。补充放疗可以起到在减压术后进一步减灭残余肿瘤的目的。在Pastushyn等报道的侵袭性血管瘤病例中,64例患者采取了减压椎板切除手术,辅助以术后的放疗,取得了较好的治疗效果。另外治疗效果和补充放疗的剂量相关,Fox等报道的病例中,减压手术术后加用大剂量放疗的患者均未见复发,而采用低剂量放疗的患者中有一半术后复发。Jiang等的研究中,采取单纯减压技术辅以术后40Gy辅助放疗措施治疗脊柱侵袭性血管瘤,术后未见明显复发,认为单纯减压手术术后较高剂量的放疗有利于肿瘤的控制。
无水酒精可以消融血管,达到减灭肿瘤的目的,价格低廉易于获得。有报道在椎板切除减压术中,通过椎弓根通道将无水酒精注入椎体,可以实现在术中减少出血、减少术后复发的目的。来自Chandra等报道的一组33例使用减压手术联合术中无水酒精注射的患者中,平均术中出血274ml,术后长期随访未见复发。Doppman等报道了单纯经皮穿刺无水酒精注射治疗脊柱侵袭性血管瘤的经验。但是无水酒精的缺点是其毒性和不可控性,易于渗漏,造成严重的术中循环不稳定、心搏骤停、脊髓半切综合征等并发症,使用时应谨慎,另外,无水酒精消融后可引起成骨困难,远期影响脊柱稳定性。
与术中注射无水酒精类似,术中椎体成形术可直视下术中通过椎弓根向椎体病灶中注射骨水泥,同样可以达到杀灭及封闭血管以进一步达到减灭肿瘤的目的。最早Jiang等报道了该技术,随后Vasudeva等、Zhang等分别报道介绍该技术,其中Zhang等报道的技术分别通过明胶
海绵和骨水泥2次椎体内注射封闭肿瘤血管。在Wang等关于39例采用椎板切除减压的方法治疗脊柱侵袭性血管瘤的报道中,22例同时使用术中椎体成形术,相较于单纯减压术,术中椎体成形术可以减少手术出血(1764.7mlvs1068.2ml),认为骨水泥尽可能多的填充受累椎体可减少术后复发。相较于无水酒精,骨水泥渗漏概率较低,术中直视下操作,进一步避免相关安全问题的发生。上述报道中均未见骨水泥渗漏等并发症。目前暂无化疗等手段治疗脊柱侵袭性血管瘤的相关报道。我们将上述关于脊柱侵袭性血管瘤各种手术治疗方式的特点和利弊总结于表1。

单纯体外放射治疗 单纯放疗治疗脊柱侵袭性血管瘤有一定报道,但相比手术干预,该技术报道较少,多数为个案报道。Heyd等报道来自德国多中心研究,共计84例症状性脊柱血管瘤患者,其中24例为有神经功能损害的侵袭性血管瘤,采取单纯放疗治疗,患者在平均68个月的随访中治疗效果良好。Aich、Asthana等也分别有类似的报道。斯坦福大学Zhang等利用射波刀立体定向放疗技术治疗脊柱侵袭性血管瘤也取得了良好的效果。Wang等报道使用40~50Gy的单纯放疗治疗20例脊柱侵袭性血管瘤,取得了良好的效果。相比于手术治疗,单纯放疗创伤小,治疗难度更低,具有很大优势。但是放疗并不能100%的取得良好的效果,Heyd等的报道中总体有效率为79.2%,Asthana等报道中总体有效率为三分之一,Zhang等使用射波刀的病例中总有效率为80%。部分侵袭性血管瘤对放疗无反应,甚至可出现放疗后神经损害症状加重等情况,考虑可能与成骨性压迫、压迫程度重、放疗后脊髓水肿
等情况有关,放疗应限制于压迫程度较轻、非成骨性压迫、神经损害轻、病情进展慢的病例中。此外,脊柱侵袭性血管瘤多为骨破坏性病变,放疗可造成治疗后成骨困难,Heyd等报道放疗后有成骨的仅有26.2%。若放疗后无明显成骨并且影响脊柱稳定性,可通过经皮椎体成形术解决。理论上,放疗有一定几率引起良性血管瘤恶变为血管肉瘤
。但是在目前可查到的文献范围内,均无相关报道。
总结
综上,脊柱侵袭性血管瘤为少见疾病,需通过临床表现、影像学检查、病理学检查进行综合诊断。脊柱侵袭性血管瘤的治疗手段较多,各种治疗手段均可达到不同程度的效果,部分侵袭性血管瘤可选择单纯放疗,对于需要手术的患者,经瘤切除或整块切除创伤较大,减压手术联合术中椎体成形术、术后补充放疗等综合技术有助于在减小创伤的同时达到理想治疗效果。
来源:中国脊柱脊髓杂志2022年第32卷第2期