
两表总结︱系统性红斑狼疮肺部受累的诊断和治疗
医脉通编译整理,未经授权请勿转载。
导语
系统性红斑狼疮(Systemic lupus erythematosus,SLE)是一种复杂的自身免疫性疾病,可累及多器官,包括肺部受累、关节炎、光敏性皮疹
、肾小球肾炎和血细胞减少。SLE异质性强,其病理生理机制尚不清楚。本文对系统性红斑狼疮常见肺部受累的诊断和治疗作了总结。
SLE肺部受累概况
SLE的肺部受累远比其他结缔组织病更为常见,高达50%~70%的SLE患者可以出现肺损害,表现为胸膜炎(伴或不伴胸腔积液
)、急性狼疮性肺炎(ALP)、间质性肺疾病(ILD)、弥漫性肺泡出血
(DAH)、肺动脉高压(PAH)、肺血栓栓塞(PE)、肺萎缩综合征(SLS)、继发肺部感染和肺恶性肿瘤等。
胸膜炎是SLE较常见的肺部表现,是目前美国风湿病学会修订的SLE分类标准中唯一的肺部表现,发生率为45%~60%,表现可从无症状到胸痛
、干咳、发热
和呼吸困难
。影像学可见胸腔积液或胸膜增厚。
SLE肺实质受累的临床表现可分为急性或慢性。部分病例(2%-9%)表现为急性狼疮性肺炎(ALP),3%-9%的间质性肺疾病(ILD)存在既往未诊断的SLE。弥漫性肺泡出血(DAH)是SLE罕见却严重的表现,死亡率为50%-90%,患病率为0.5%-5.7%,男女比例为6:1。
诊断和治疗
大量SLE患者存在肺部受累,应及时对SLE患者肺部受累情况进行评估和治疗。可采用CXR(胸部X线)、HRCT(高分辨率CT)和PFT(肺功能测试)作为诊断检查,进行综合评估。对于预后不良的肺部受累疾病,还应进行其他检查,如动态MRI(磁共振成像
)。此外,SLE肺部受累的诊断标准仍不够明确。因此,应更加重视SLE相关肺部表现的积极监测和管理。
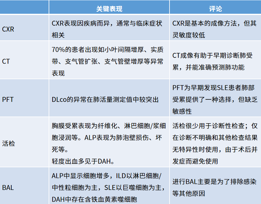
表1 SLE肺部受累的诊断

BAL,支气管肺泡灌洗;DLco,肺一氧化碳
弥散量;FDG,氟脱氧葡萄糖
;PET,正电子发射断层扫描
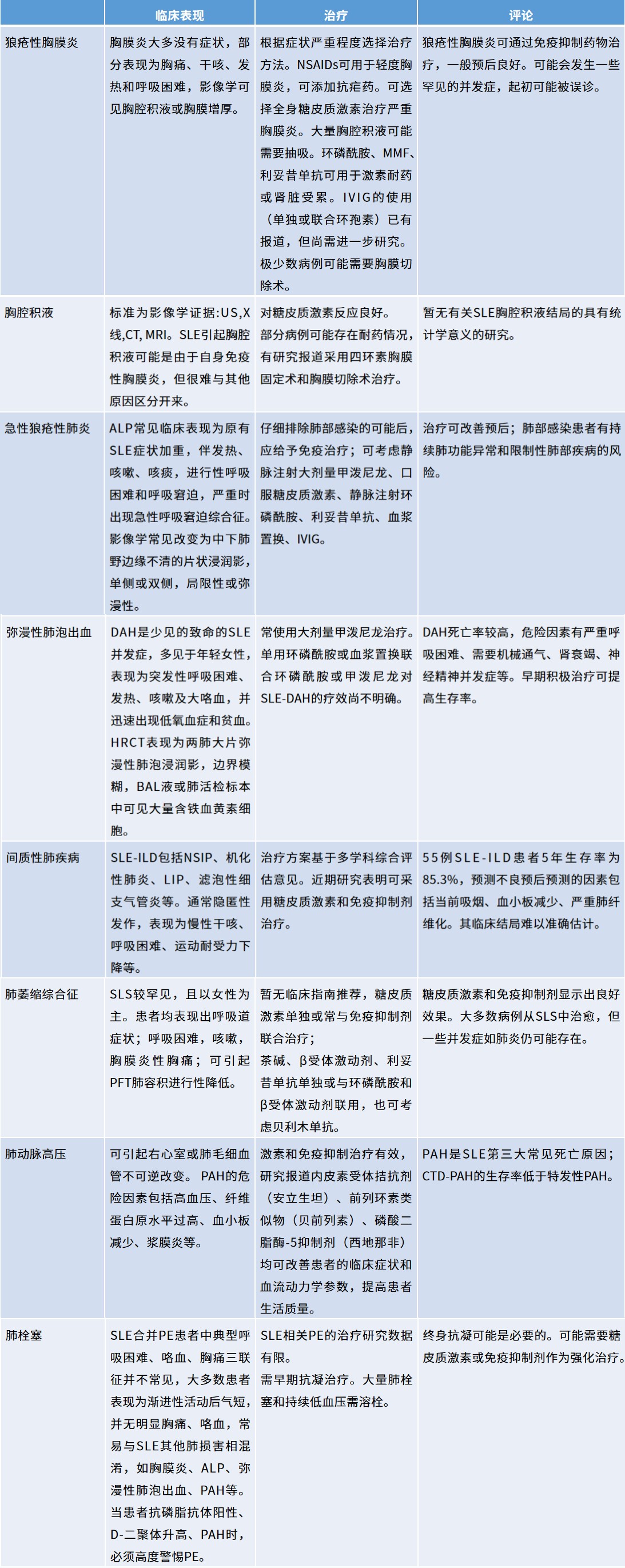
表2 SLE肺损伤的治疗

NSAIDs,非甾体类抗炎药;IVIG,静脉注射免疫球蛋白;US,超声;CTD,结缔组织病;NSIP,非特异性间质性肺炎;LIP,淋巴细胞性间质性肺炎;MMF,吗替麦考酚酯
参考文献:
1.Shin JI, Lee KH,et al. Systemic Lupus Erythematosus and Lung Involvement: A Comprehensive Review. J Clin Med. 2022 Nov 13;11(22):6714.
2.杨吉娟,池淑红.系统性红斑狼疮的肺损害[J].中国实用内科杂志,2021,41(09):749-752+756.