
周道斌教授团队最新发现:深度解析DLBCL患者的T细胞与CAR-T细胞治疗疗效的相关性
细胞免疫治疗是一种基于自身免疫系统的主动性免疫疗法,利用免疫细胞杀伤作用的相对特异性、记忆性和持久性,为肿瘤患者实现更精准和长效的治疗模式1。CAR-T细胞治疗作为一种新的免疫治疗手段,彻底改变了复发/难治弥漫大B细胞淋巴瘤
(R/R DLBCL)患者的治疗模式,有效提高了该类患者的生存率2。在CAR-T细胞治疗中,T细胞功能对于识别和消除肿瘤细胞至关重要。然而,T细胞在某些情况下表现出较低的功能性,导致疗效下降和临床结果不佳3。因此,如何改善T细胞功能,以提高CAR-T细胞治疗的整体疗效和成功率是未来的主要研究重点。
近日,北京协和医院周道斌教授团队在Blood Cancer Journal杂志(影响因子:12.8)上发表了“The intrinsic defects of T cells impact the efficacy of CAR-T therapy in patients with diffuse large B-cell lymphoma”一文,探索接受CAR-T细胞治疗的患者其自身T细胞与CAR-T细胞治疗疗效的相关性。医脉通特邀北京协和医院张薇教授解析该项研究的核心内容,共享最新科研成果。

研究设计
纳入2021年11月-2022年12月在北京协和医院接受CAR-T细胞治疗的R/R DLBCL患者(n=16)。5例患者在CAR-T细胞输注前后(第14天和第28天)采集外周血样本进行单细胞测序,13例患者在CAR-T细胞输注前采集外周血对CD3+T细胞进行DNA甲基化检测。根据患者接受CAR-T细胞输注1个月后的疗效评估结果,将患者分为完全缓解(CR)组和非CR组。
患者基线特征
纳入16例患者,中位年龄为58.5岁(43-64岁),其中男性10例(62.5%),女性6例(37.5%)。3例患者(18.8%)被诊断为Ann Arbor II期,3例患者(18.8%)为Ann Arbor III,10例患者(62.5%)为Ann Arbor IV期。3例患者(18.8%)为GCB型,其余13例患者(71.2%)为Non-GCB型。7例患者(43.8%)的国际预后指数(IPI)≤2。1例患者(6.3%)在CAR-T细胞输注前接受过自体造血干细胞移植。接受CAR-T细胞治疗后,10例患者(62.5%)在输注后出现1-2级细胞因子释放综合征(CRS),3例患者(18.8%)出现免疫效应细胞相关神经毒性综合征(ICANS)。4例患者疗效未达到CR。
研究结果
➤CAR-T细胞治疗前后的单细胞转录组图谱分析
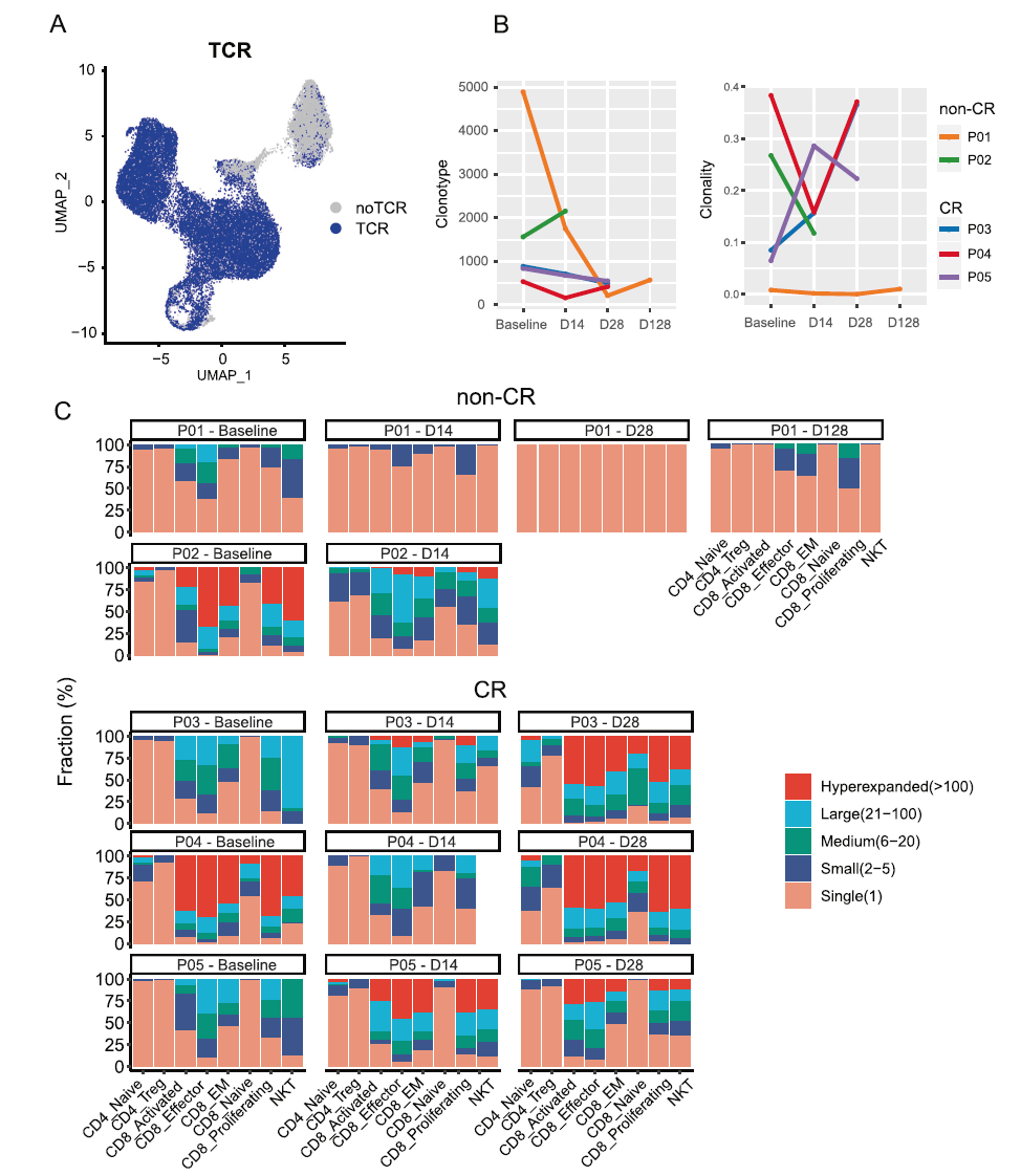
5例患者中,3例获得CR,1例患者在输注后1个月疗效评估为部分缓解(PR),但随后在3个月疗效评估为CR。对15例患者的外周血单个核细胞样本进行单细胞测序,5例患者在CAR-T细胞治疗前后,共产生95,469个有效细胞,其中52,090个来自CR组,43,379个来自非CR组。UPMA聚类产生42个聚类(图1A),进一步注释为8种细胞类型(图1A,B),大部分为T细胞(54%),其次是单核细胞(24%)和中性粒细胞(17%)(图1C)。比较CR组和非CR组治疗前后各类型细胞比例,显示CR组中T细胞比例增加,非CR组中T细胞比例减少(图1C)。

图1 CAR-T细胞治疗前后DLBCL患者外周血样本的单细胞转录图谱
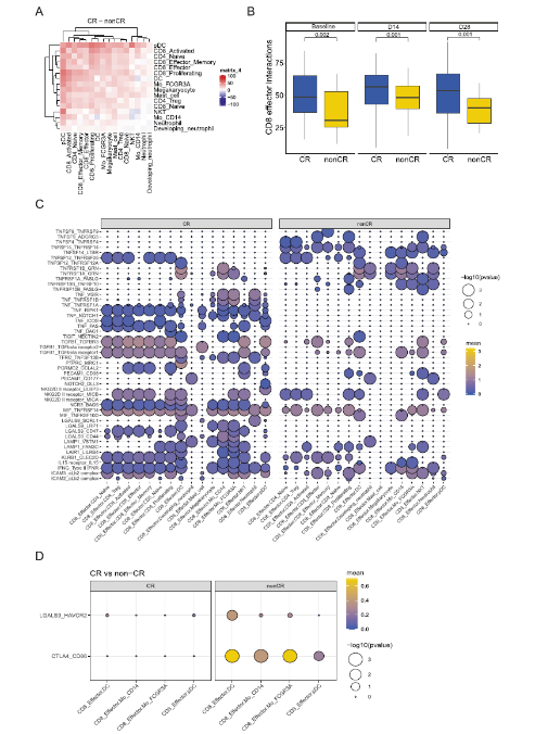
➤CD8+效应T细胞分析
鉴定8个T细胞亚组(图2A,B),分析治疗前后各亚型的比例,显示CR组治疗后CD8+效应T细胞比例增加,非CR组则下降(图2C)。CR组高表达的基因富集在白细胞介导的细胞毒性、激活免疫反应和白细胞-细胞粘附正调控等功能。非CR组的基因则富集在DNA损伤、P53-介导的内在凋亡及其他相关通路。(图2E,F)。


图2 T细胞的单细胞转录图谱
➤T细胞扩增与CAR-T细胞治疗更好的临床疗效相关
对15个样本进行单细胞TCR测序,75%的T细胞能检测到相应的TCR序列,大多数NK T细胞无法检测(图3A),非CR组有更多的克隆类型,治疗后寡克隆性呈下降趋势(图3B)。分析了每个样本中每种T细胞亚型的克隆结构,将T细胞克隆分为5种类型:超高频(>100个T细胞)、高频(21-100个T细胞)、中频(6-20个T细胞)、低频(2-5个T细胞)和单频(1个T细胞)。克隆结构纵向分析显示,CR组细胞毒性细胞,如CD8效应细胞、CD8激活细胞、CD8-EM细胞和CD8增殖细胞等在治疗后扩增,非CR组的细胞毒性细胞减少(图3C)。进一步分析每个样本中前10种克隆类型,发现疗效好的患者克隆扩增(主要是CD8效应细胞),而疗效差的患者克隆减少。分析表明,疗效较好的患者的T细胞类型转化更为活跃。

图3 DLBCL患者外周血样本单细胞TCR测序图谱
➤细胞之间的相互作用与CAR-T细胞治疗的疗效相关
与非CR组相比,CR组的基线细胞通讯更为频繁(图4A),治疗前后CD8效应T细胞之间的相互作用也更为明显(图4B)。CR组的CD8效应T细胞与其他细胞的相互作用更多,包括肿瘤坏死因子、TGFβ和NK细胞杀伤(图4C)。同时,还观察到非CR组治疗后出现免疫抑制相互作用(图4D)。

图4 DLBCL患者外周血细胞通讯分析
➤宿主T细胞的甲基化图谱影响疗效
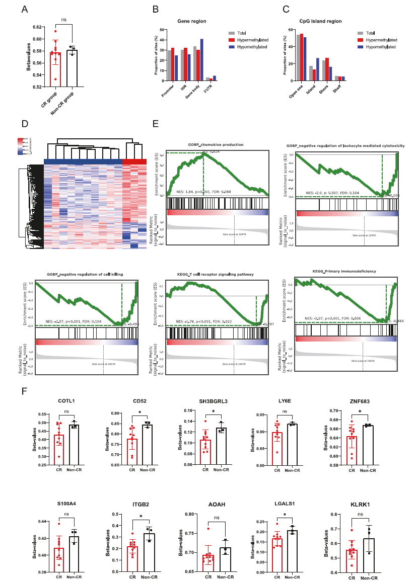
非CR组的平均基线甲基化水平略高于CR组,但差异无统计学意义(图5A,P=0.811)。聚类分析热图显示,两组之间的甲基化状态存在显著差异(图5D),差异甲基化位点主要位于启动子区(29.8%)、基因间区(30.1%)和基因体(33.4%)。DMPs与CpG的相对位置分析显示,53.5%的差异位点分布在公海区域,26.8%的低甲基化位点位于岛屿区域(图5B,C)。GSEA结果显示,差异甲基化位点注释的基因与激活T细胞的细胞免疫功能有关,包括趋化因子的产生、白细胞介导的细胞毒性和细胞杀伤功能。KEGG分析显示,这些基因与T细胞受体信号通路和原发性免疫缺陷密切相关(图5E)。分析CR组前10个高表达基因的甲基化状态,非CR组所有基因的β值均高于CR组(图5F)。

图5 DLBCL患者外周血T细胞的表观遗传学特征
研究结论
该研究阐述了宿主T细胞(尤其是CD8效应T细胞)与其他免疫细胞在CAR-T细胞治疗不同临床疗效患者中的相互作用和协同效应。纵向分析显示,积极的T细胞克隆扩增和表型转化与更好的疗效相关。T细胞的内在基因缺陷可能是导致DLBCL患者疗效不理想的重要因素。因此改变患者T细胞的表观遗传学状态,恢复正常基因表达,解决宿主T细胞的内在局限性,可能会改善CAR-T细胞的功能。这可能有助于未来CAR-T细胞治疗的广泛应用。
专家点评
周道斌 教授
CAR-T细胞治疗通过基因修饰患者的T细胞,使其表达可识别靶向癌细胞的嵌合抗原受体。CAR-T细胞治疗的出现极大改变了血液肿瘤的治疗格局,但其临床疗效在很大程度上受到T细胞功能障碍或衰竭的限制。由于肿瘤抗原的持续刺激,肿瘤微环境中作为CAR-T细胞来源的患者T细胞往往处于功能失调状态,这极大地影响了临床疗效。因此,在CAR-T细胞制备之前改善患者T细胞的功能,并及早发现患者T细胞的功能差异对预测疗效至关重要3。
该项研究就T细胞内在缺陷对DLBCL患者接受CAR-T细胞治疗的疗效影响进行了初步探索。通过对CR和非CR患者的T细胞进行分析,发现CR组患者的CD8效应T细胞与其它细胞之间的相互作用和协调效应更为密切,同时T细胞的扩增情况和表观遗传机制也与疗效相关。
纠正T细胞的内在缺陷对于提高CAR-T细胞治疗的疗效至关重要,目前临床常预先使用BTK抑制剂、免疫检查点抑制剂等方案,以期增强T细胞功能和扩增水平,提升CAR-T细胞治疗。未来随着相关研究的开展,进一步明确核心基因的作用机制和T细胞的变化规律,相信能为临床更好应用CAR-T细胞治疗提供理论基础。

周道斌 教授
北京协和医院 血液科
主任医师、博士生导师
中国医师协会血液科医师分会副会长
北京血液学分会主任委员
中国免疫学会血液免疫分会主任委员
中华医学会血液学分会常委
中国免疫学会理事
《中华血液学杂志》、《基础医学与临床》、《临床血液学杂志》等杂志编委
主要专业领域:血液肿瘤、造血干细胞移植

张薇 教授
北京协和医院 血液科
主任医师、硕士研究生导师
中国老年淋巴瘤学会青年委员
中国抗癌协会血液肿瘤专业委员
中国免疫学会血液免疫分会委员
中国抗淋巴瘤联盟常委
北京医学奖励基金会血液疾病专家委员会秘书
主要擅长淋巴瘤及造血干细胞移植
主要参与主持多项面上、首都特色、北京自然科学基金,以第一或通讯作者撰写SCI及核心期刊杂志60余篇,参与编写《淋巴瘤》《协和血液病学》等著作