
大咖点评|孙春艳教授:ctDNA在接受伊沙佐米、来那度胺联合地塞米松治疗的RRMM患者预后预测中的价值
医脉通编辑整理,未经授权请勿转载。
多发性骨髓瘤
(MM)是第二常见的血液系统恶性肿瘤,尽管近年来涌现出许多新型疗法,但MM仍无法治愈。相较于新诊断MM(NDMM),复发/难治性MM(RRMM)患者RAS通路基因(KRAS、NRAS和BRAF)、TP53和CRBN更易突变。但关于RRMM患者基因突变对预后的影响研究尚不充分。
液体活检技术侧重于分析血液中的循环肿瘤细胞(CTCs)和循环肿瘤DNA(ctDNA),在患者个体化治疗方面具有潜在临床价值,受到了广泛关注。然而,ctDNA突变的预后相关性以及骨髓浆细胞
(BMPC)和ctDNA的预后相关性差异也尚未得到充分研究。
蛋白酶体抑制剂伊沙佐米
联合来那度胺
、地塞米松
(IRd方案)改善了RRMM患者(包括伴有高危细胞遗传学异常患者)的无进展生存期(PFS)。来自日本的研究者开展了一项研究,对261例接受IRd方案治疗RRMM患者的BMPC和ctDNA样本进行了NGS分析,探索了体细胞突变及其对RRMM患者预后预测的前景。本期,医脉通特邀华中科技大学同济医学院附属协和医院孙春艳教授对该研究进行点评。
研究方法
该研究共纳入295例RRMM患者接受IRd治疗方案。其中,268例患者同意提供BMPC和/或ctDNA样本用于测序分析。IRd方案治疗开始和结束时获取BMPC和/或ctDNA。经过质量控制,研究者对261例患者的研究数据开展了分析。
研究结果
BMPC-seq和ctDNA-seq检测出RRMM体细胞突变
IRd方案治疗开始时,研究者收集了163份BMPC和259份ctDNA样本。BMPC-seq中,检测出24个驱动基因重现性突变(在≥3例患者中观察到)(图1A)。其中,KRAS突变最常见(21.5%),其次为NRAS(14.1%)、TP53(12.9%)、BRAF(8.0%)和DIS3(8.0%)。66.3%患者检测出至少1种驱动基因突变。ctDNA-seq中,检测出47个基因重现性突变(在≥3例患者中观察到)(图1B)。其中克隆性造血(CH)相关突变较多,包括影响DNMT3A(22.0%)、TET2(15.8%)、PPM1D(5.8%)和ASXL1(3.9%)的突变。除此之外,TP53突变最常见(21.6%),其次为KRAS(10.0%)、BRAF(5.4%)、ATM(5.0%)、NRAS(5.0%)和DIS3(4.6%)。

图1
RRMM中BMPC-seq和ctDNA-seq突变情况比较
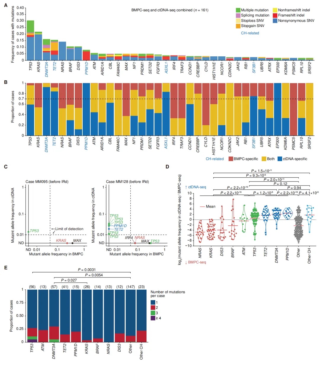
当所有数据合并时(n=161),检测出36个基因重现性突变(在≥3例患者中观察到)(图2A)。大多数(>70%)DNMT3A、TET2、PPM1D、ASXL1、SF3B1和EP300中的突变仅通过ctDNA-seq检测出(图2B),证实了这些突变与CH相关。此外,仅通过ctDNA-seq检测出的不同比例突变中,TP53是最容易发生突变的基因之一(59.2%患者发生TP53突变)。部分具有特异性BMPC KRAS或NRAS突变的患者会携带其它仅通过ctDNA-seq检测出的驱动基因突变(含TP53突变)(图2C)。然后,研究者比较了BMPC和ctDNA间突变的等位基因频率(图2C,D)。ctDNA-seq检测发现TP53和DNMT3A比其他基因更常出现多个(≥2)突变(图2E)。

图2
BMPC-seq检测出RRMM体细胞突变对预后的影响
研究者评估了体细胞突变对RRMM患者预后的影响。单变量分析发现,TP53和KRAS突变与较短PFS显著相关(p值分别为1.0×10-5和0.0027)。多变量分析发现,TP53和KRAS突变以及del(17p)与PFS仍显著相关,表明这些突变在RRMM患者的疾病进展和复发中起关键作用。
相较于BMPC,ctDNA突变对RRMM患者的预后影响更大
研究者评估了血浆DNA浓度对预后的影响,发现高血浆DNA浓度与较短PFS相关。单变量分析中,6种基因突变包括TP53、KRAS、DIS3、BRAF、ATM和NRAS与患者的不良预后显著相关(图3A,B)。相较于BMPC,ctDNA中KRAS突变风险比(HR)较高。之后,研究者分别比较了161例RRMM患者中BMPC和ctDNA突变对6种重要基因的影响。值得注意的是,与没有发生KRAS突变(均为阴性)的患者相比,BMPC和ctDNA中发生KRAS突变患者(n=19)的生存率明显降低(图3C)。与没有发生TP53突变(均为阴性)的患者相比,BMPC和ctDNA中发生TP53突变患者(n=22)的生存率较低(图3D)。
此外,研究者还评估了6种预后基因ctDNA突变总数对患者预后的影响。虽然162(62.5%)例患者ctDNA-seq未检测出突变,但在64(24.7%)例和33(12.7%)例患者中分别发现1种和≥2种突变(图3E)。ctDNA-seq检测出的突变数量显著影响患者预后。没有突变患者的2年PFS率为57.3%,存在1种突变患者的2年PFS率为22.7%,存在≥2种突变患者的2年PFS率为0%(P=1.0×10-14)(图3F)。

图3
根据ctDNA突变对RRMM进行多变量风险分层并简化风险分层模型
基于ctDNA突变展现出的良好预测能力,研究者采用Cox PH模型评估了ctDNA突变对6种基因的影响,并通过逐步选择变量法,将临床因素、IGH重排、del(17p)和血浆DNA浓度作为协变量。研究者发现KRAS,TP53和ATM ctDNA突变、t(11;14)重排、既往接受治疗方案数量增加(≥3种方案)和高血浆DNA浓度与较短PFS独立相关,其中KRAS ctDNA突变是RRMM患者临床结局的最强预测因子(表1A)。此外,ctDNA突变数量、t(11;14)重排、既往接受治疗方案数量增加(≥3种方案)和高血浆DNA浓度与较差预后独立相关,其中≥2种ctDNA突变是RRMM患者PFS的最强预测因子。基于这些变量的相对风险,研究者建立了RRMM预后指数(RRMM-PI)(表1B)。之后,为了更有效利用ctDNA突变并简化风险分层模型,研究者进行了多变量分析(表1C),又创建了ctDNA-seq–only RRMM-PI(ctRRMM-PI)。
表1

根据ctRRMM-PI总分,RRMM患者被分为结局存在显著差异(P=2.9×10-9)的3种风险类别,评分0-1分、2-3分和4-5分患者的2年PFS率分别为57.9%、28.6%和0%(图4)。

图4
此外,研究者还创建并验证了另一个ctDNA-seq–only预后指数(ctRRMM-PI2),该指数不包含血浆DNA浓度。在RRMM患者中,ctDNA突变评估具有预后价值,且独立于血浆DNA浓度和临床因素。
IRd方案治疗前后BMPC和ctDNA突变的克隆结构
研究者在停止IRd方案治疗的25例和94例RRMM患者中收集了BMPC和血浆ctDNA样本。通过比较IRd方案治疗前后ctDNA和BMPC突变,揭示了RRMM克隆动力学(图5A)。94例配对ctDNA样本中,43例患者治疗后出现新的突变,41例患者治疗后突变消失。TP53突变数量最多,其次为KRAS(图5B)。根据患者既往接受治疗方案数量评估ctDNA和BMPC突变频率时发现,ctDNA中KRAS和TP53突变在既往接受过更多治疗方案的患者中更为常见(图5C,D)。

图5
研究结论
本次研究中,研究者明确了ctDNA突变的遗传学特性及其相较于BMPC突变在RRMM患者预后预测中的优势。基于此,研究者建立了一种新的预后评分系统,该系统综合了ctDNA突变、血浆DNA浓度和临床因素。因此,对ctDNA突变的分子谱分析能够帮助医生准确识别出获益于当前治疗方案(包括IRd治疗方案)的低风险患者以及适合临床试验的高风险患者,从而改善RRMM的患者管理策略。
专家点评
孙春艳教授:二代测序(NGS)检测基因突变在血液肿瘤的诊断和预后检测方面具有重要的价值。相比于应用骨髓穿刺细胞进行NGS,液体活检(CTCs和ctDNA)分析因具有微创性和适用于多种检测方式,在血液肿瘤领域也越来越受到重视。ctDNA通过检测外周血中循环肿瘤DNA实现,由于其反映与肿瘤细胞相同的突变基因信息和更能反映全身肿瘤细胞状态,可应用于肿瘤早期筛查、预后判断、治疗指导和微小残留病监测。但是有关ctDNA检测基因突变在MM中的敏感性和特异性,ctDNA和骨髓浆细胞检测基因突变谱的特点和差异,以及ctDNA突变的预后相关性等尚未得到充分研究。
本研究通过对261例接受IRd治疗的RRMM患者的骨髓浆细胞和/或ctDNA样本进行NGS,发现ctDNA检测的基因突变谱和骨髓浆细胞检测的基因突变谱存在不同,ctDNA检测出的重现性突变种类明显高于骨髓浆细胞的检出率。骨髓浆细胞测序检测出24个重现性基因突变。其中,KRAS突变最常见,其次为NRAS、TP53、BRAF和DIS3。ctDNA测序检测出47个重现性基因突变。其中,TP53突变最常见,其次为KRAS、BRAF、ATM、NRAS和DIS3。ctDNA检测出的CH相关突变较多,包括DNMT3A、TET2、PPM1D和ASXL1突变。相较于BMPC,ctDNA突变对RRMM患者的预后影响更大,ctDNA检测出的突变数量显著影响患者预后,其中≥2种ctDNA突变是RRMM患者PFS的最强预测因子。同时研究者还构建了基于ctDNA突变数量、既往接受治疗方案线数和高血浆DNA浓度的RRMM预后指数(ctRRMM-PI),根据ctRRMM-PI总分,可对患者2年PFS率做分层判断。此外,研究者还发现ctDNA KRAS突变和伊沙佐米敏感性降低、产生耐药性相关。
本研究的意义在于揭示ctDNA突变检测可以减少采样偏差并捕获预后相关的突变,且不受血浆DNA浓度影响,验证了ctDNA在驱动基因突变检测中独特的预后价值。虽然液体活检的临床应用仍面临许多挑战,如筛查中检测的敏感性和特异性有赖于检测技术的进一步发展,缺乏标准化的样本收集、检测和判读方法以及非现场检测导致的周转长、物流费用高等,但进一步推动液体活检流程标准化,并将液体活检技术和现有的诊疗评估体系相结合从而实现对患者的精准化诊疗仍是未来MM发展的重要方向。
华中科技大学同济医学院附属协和医院血液科自2018年开始也在积极探索液体活检技术在MM的应用。我们在接受治疗的191例NDMM患者中使用多参数流式细胞仪检测了外周血循环浆细胞(CPCs)数量并分析了与预后的关系。研究发现CPCs增高是MM独立的不良预后因素,同时还构建了以CPCs结合其它生化指标的MM患者的预后分层模型。未来我们也将就CPC检测的cut-off值、CPC检测的最佳时间点、CPC和骨髓MRD的相关性等问题开展进一步的多中心临床探索。

孙春艳 教授
华中科技大学附属协和医院血液科副主任
三级教授,主任医师,博士生导师
中国抗癌协会血液肿瘤专业委员会常委
中华医学会血液学分会青年委员
中华医学会血液学分会浆细胞学组委员
中华医学会血液学分会实验诊断学组委员
中国抗癌协会血液病转化委员会委员
中国华氏巨球蛋白血症工作组副组长
中国医药教育学会血液学专业委员会常委
中国医药教育协会骨髓瘤分会副主委
湖北省医学生物免疫学会转化医学专业委员会主任委员
武汉市医学会血液病专业委员会青年委员会主任委员
《中华血液学杂志》通讯编委
主持国家自然科学基金5项
在国内外权威期刊发表论文110余篇,SCI论文60余篇
分别于2007、2012及2020年获湖北省科技进步一等奖