
2024 ERA会议报道丨ERA新任主席和梅奥教授共议KDIGO指南更新,指出10项重点!
导读
欧洲肾脏协会大会(ERA)是全球瞩目的肾脏病学术大会。今年是第61届ERA,在2024年5月23日~26日,于瑞典斯德哥尔摩,以线上线下结合的形式举行。今年的大会上内容精彩纷呈,不仅有医学继续教育、late-break clinical trails专场,还有多达2000多篇摘要发布。其中,还有多位大咖为我们解读最近更新的指南,帮助医生提高诊疗质量。
谈到在全球范围内,肾内领域影响力最大的临床指南制定组织,改善全球肾脏病预后组织(KDIGO)肯定名列前茅。在本次大会上,来自KDIGO,同时也是梅奥诊所的Vicente Torres教授和以及ERA的新任主席Roser Torra教授分别介绍了成人和女性常染色体
显性遗传多囊肾病(ADPKD)的KDIGO指南更新,并总结了10项重点注意事项(成人7项,女性患者3项)。
成人ADPKD患者
Vicente Torres教授从7个方面总结了本次成人ADPKD患者的指南更新。
1.新的疾病命名方式
Vicente Torres教授首先简要回顾了ADPKD以及PKD的发现历史。他认为,目前ADPKD和PKD的命名已经发生了革命性改变。比如一旦发现了致病基因,如PKD1或2,则应在ADPKD后面加上相应基因型,对于还未确诊的ADPKD患者应尽早开始确诊(图1)。此外,一旦发现ADPKD,则应检查患者是否合并常染色体显性遗传多囊肝病(ADPLD)或多囊肝病以及是否有其他肾外表现。当然,如果发现了ADPLD,也应及时检查患者是否合并ADPLD。

图1 ADPKD以及ADPLD的命名方式
备注:应根据基因检查结果,进一步确诊ADPKD和ADPLD的病因(如PKD1/2变异),方可明确患者是否有可能合并其他疾病,或治疗方式。
Vicente Torres教授提示,这种新命名方式是本次KDIGO指南更新最重要的部分,就如同多囊肾疾病名称渐渐分为ADPKD和常染色体隐性多囊肾病(ARPKD)等一样重要。
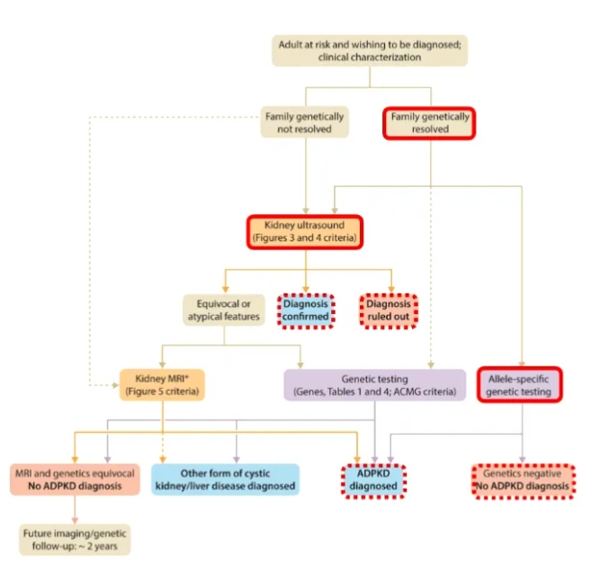
2.诊断
ADPKD诊断的更新重点已经用红框标出,强调了对家族成员基因检测的重要性(图2)。而对于不常见,或者家庭成员基因检测结果为阴性的病例,则需要通过非常规检查,如MRI等检查肾脏、肝脏的器官的情况,进一步鉴别患者是否为其他多囊疾病导致的PKD。

图2 ADPKD的确诊流程
此外,Vicente Torres教授特别强调了,如果通过超声、CT或MRI发现的多囊肾患者,也应接受基因检查,其家庭成员也应立即接受超声、CT或MRI检查。
3.预后
Vicente Torres教授提出,估算肾小球滤过率(eGFR)和GFR的下降并不是完全一致的,但当其下降至基线40%时,各种ADPKD的症状将会显现,如尿液浓缩缺陷、血尿
、背部疼痛和蛋白尿
,以及肾脏解剖学(主要是肾脏体积)的变化(图3)。

图3 GFR变化与预后和肾脏解剖学改变之间的关系
不过,GFR和肾脏体积(TKV)不是一直呈现负相关关系(GFR ↓,TKV ↑),在一些非典型病例中,可能出现TKV没怎么变化,而GFR持续下降的情况,或者TKV增加,但GFR为显著下降。因此,Vicente Torres教授推荐大家使用梅奥影像分类系统,可以更好的预测患者GFR以及其他预后变化,并且尽早发现上述非典型ADPKD患者(图4)。值得注意的是,梅奥影像分类系统也被KDIGO所推荐,纳入了指南,是更新的重点。

图4 梅奥影像分类系统
此外,KDIGO指南还推荐了PROPKD评分。该评分纳入了患者的年龄、基因型等因素,可以预测患者发生终末期肾脏病(ESRD)的年龄(图5)。

图5 PROPKD评分
总的来说,梅奥影像分类系统、TKV、基因、PROPKD评分、家族史(有无直系血亲发生ESRD,以及年龄)、eGFR斜率、高级影像学分析(人工智能)和生物标志物,可以帮助医生识别快速进展的ADPKD患者。不过现有证据表明,医生应重点关注:基因、PROPKD评分、家族史。
4.血压管理
KDIGO指南认为ADPKD的血压管理非常重要,并更新了其评估、非药物管理、药物管理以及血压靶目标(图6)。其中,血压靶目标的更新较多,已用红框标出。

图6 ADPKD患者的血压管理
5.囊肿感染
和其他肾病不同,PKD可能发生囊肿感染,因此,如何确诊囊肿感染以及相对应对措施,是非常重要的,重点更新内容如下图(图7)中的红框所示,主要包括了诊断的方法。

图7 囊肿感染的应对措施
6.肾移植
在给出患者是否应接受肾移植治疗时,应考虑ADPKD患者的特有情况,比如身体质量指数
(BMI)、腹内MRI、囊肿病变,包括肾外囊肿病变等。
7.药物治疗
目前,治疗ADPKD的药物为托伐普坦
,其起始指征为eGFR≥25ml/min/1.73㎡,同时,患者肾功能有快速下降的风险,具体定义为梅奥影像分类为1C~1E或eGFR斜率≥3ml/min/1.73㎡。不过托伐普坦存在一些绝对禁忌症。例如怀孕、哺乳期等,但最重要的是接受CYP3A抑制剂治疗和存在肝病的患者不能使用托伐普坦。由于ADPKD患者常常有肾外症状,可能影响肝功能,因此在使用托伐普坦前,一定要评估患者的肝功能,对于肝功能受到显著影响的患者,一定不能使用托伐普坦。
而且,在托伐普坦使用期间,也应该关注患者的肝功,并及时调整其剂量,必要时,停止治疗(图8)。

图8 托伐普坦的使用方法
备注:重要的操作已用红框标注
总的来说,以上信息为肾内科医生在治疗ADPKD患者时应注意的事项,但是这并不是全部。Vicente Torres教授提示,ADPKD存在各种肾外表现,如多囊肝病,心血管疾病等,因此,必要时应与肝病科、心内科的医生共同会诊,全方位的改善患者预后。
女性ADPKD患者
ERA主席,Roser Torra教授首先明确,KDIGO这次新增的章节为女性与ADPKD。这是因为女性的激素对多囊病的影响很大,同时,ADPKD发病时间较早,与生育期重叠。许多女性ADPKD患者有生育需求,但目前对这方面的研究较少,更重要的是,现有许多药物(如托伐普坦)不能在孕期或哺乳期使用。鉴于此,KDIGO指南中特将女性ADPKD患者作为单独的章节进行讨论。她主要讨论了肾内科医生可能关心,或者经常被女性患者询问的3大类问题。
1.避孕手段
首先,必须明确的是,雌激素
和孕激素
可能导致多囊肝病进展,因此对于存在肾外临床症状,特别是多囊肝病的ADPKD患者而言,不能采用避孕药物作为避孕手段。其次,对于ADPKD和ADPKD高危人群,应进行患者教育,推荐合适的避孕手段。
不同患者的最佳避孕手段:
①无或轻度多囊肝病者:雌激素+孕激素复方避孕药;
②中度多囊肝病:仅含孕激素的宫内节育器可能是安全的;
③重度多囊肝病:仅物理方法。
2.生育建议
ADPKD的男性与女性患者,均需要接受生育建议,根据患者及配偶情况进行基因检查,可以帮助患者生育出健康(没有ADPKD)的后代(图9)。此外,Roser Torra教授提示,医生应该给予生育建议或科普内容的传单(文字资料),并给予患者时间理解上述内容。

图9 ADPKD的生育建议
3.孕前、孕期、孕后管理
一旦ADPKD患者决定怀孕,肾内医生应帮助妇科进行孕前、孕期和孕后管理。
孕前
①停用潜在致畸药物,如托伐普坦;
②检查患者发生子痫前期、妊娠高血压和早产
的风险;
③再一次进行遗传风险评估,并提示患者遗传、子痫、高血压和早产的相关风险。
孕中
①定期评估血压、肾功能和蛋白尿;
②血压靶目标为<135/85mmHg;
③监测sFLtl/PIGF比值,预测/排除先兆子痫;
④从第12周至第36周期间,服用低剂量阿司匹林
;
⑤每月筛查尿路感染;
⑥增加液体摄入。
孕后
①托伐普坦和肾素血管紧张素醛固酮抑制剂(RASi)的禁忌症包括哺乳期,不应在哺乳期开具上述药物;
②妊娠后有膀胱不稳定或尿失禁的妇女应提供盆底物理治疗,特别是患者在接受托伐普坦治疗时,更容易发生上述情况。