
质子泵抑制剂的长期使用:注意事项有哪些?|高分综述
医脉通编辑整理,未经授权请勿转载。
导读
质子泵抑制剂(proton pump inhibitors,PPI)是世界范围内最常用的药物之一,有抑制胃酸分泌的作用,临床主要用于治疗烧心、反流、恶心、消化不良、腹痛等症状。一般情况下,PPI试验性治疗的推荐疗程为2-8周,然而,估计有超过25%的患者使用PPI超过1年。近日,Clinical Gastroenterology and Hepatology(影响因子12.6)发表的一篇综述回顾了PPI长期使用的适应证及注意事项。

两表总结:PPI长期使用的适应证及注意事项
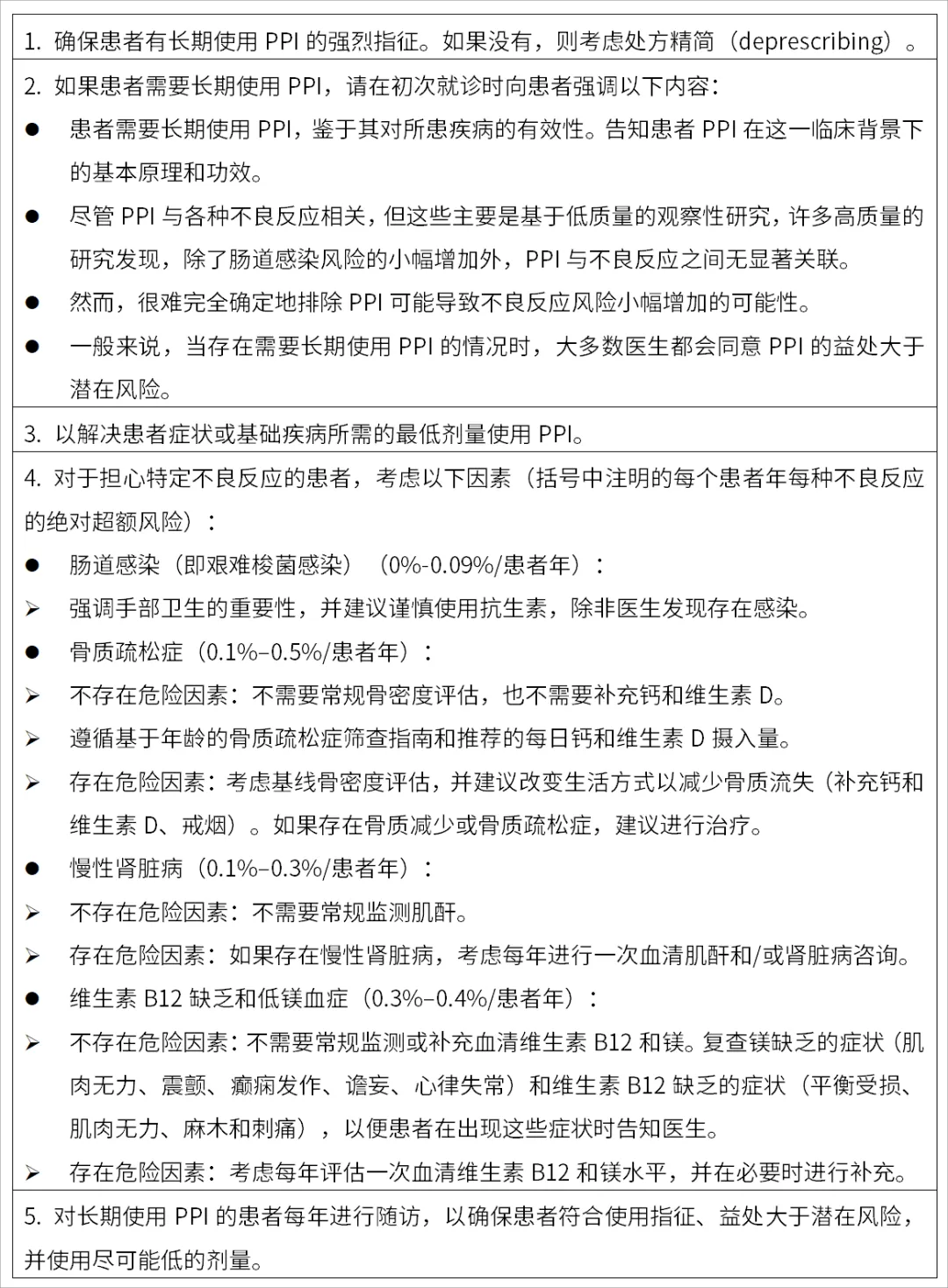
表1总结了PPI长期使用的适应证,表2总结了PPI长期使用的注意事项。
表1 可能需要长期使用PPI的适应证

表2 关于长期使用PPI相关不良反应的注意事项
