
头晕与眩晕鉴别诊断五步走
头晕和眩晕是患者来急诊室就诊的常见原因。本文将对急诊眩晕患者评估及治疗的关键步骤进行强调,并集中讨论眩晕的症状以及周围性眩晕与中枢性眩晕
的区别。
在急诊,当临床医生面对头晕的评价和处理时有很大的不确定性。对头晕表现的不确定性大多数出现在试图区别“外周性”(通常为良性)和“中枢性”(很可能危及生命)头晕时。区别它们的关键在于清楚三种最常见的外周性前庭疾病。
三种最常见的特异性周围前庭疾病

通常情况下,“除外”危及生命的中枢性疾病的最有效办法是“归入”某一外周性前庭疾病。外周性前庭系统疾病很重要,因为其是引起头晕的主要原因,临床表现高度一致,且可有效治疗。当临床表现不同于外周性前庭系统疾病一致性的临床特点时就应考虑中枢性疾病。我们将重点讨论急诊头晕患者诊疗中的关键步骤,集中在眩晕症状及外周性前庭与中枢性前庭疾病的区别上。
急诊症状的评估
对急诊头晕患者的有效临床评估需要一套井然有序的方法,以使医生能收集到所有最有意义的信息,然后阐明患者头晕最可能的原因以及明确任何可能提示中枢性疾病的“危险信号”。
第一步:确定头晕是否是一个主要的症状而不是一个小的伴随症状
毋庸置疑,头晕是一个常见的伴随症状。急诊大于60%的患者被特意问及是否头晕时会主诉有头晕,其中大多数患者,头晕只是一个小的伴随症状而非主要症状。头晕的主要问题之一是患者对它的描述可能会非常模糊、不固定、不可靠,所以在把所有注意力集中在头晕之前,首先要考虑是否有其他更明显的症状。例如,如果胸痛
是主要症状,那一开始就将重点放在心血管系统疾病而不是前庭系统疾病,这样会更有效。
第二步:明确头晕症状的特征
在确定症状特征前要先确定这一症状是阵发性的还是持续性的。如果症状为阵发性的,那就应该探究发作的诱发因素、发作频率以及持续时间。如果症状为持续性的,则应该弄清症状的起病形式以及加重和缓解因素,弄清伴随症状也是重要的一步,特别要收集听觉症状或局部神经系统症状方面的信息。
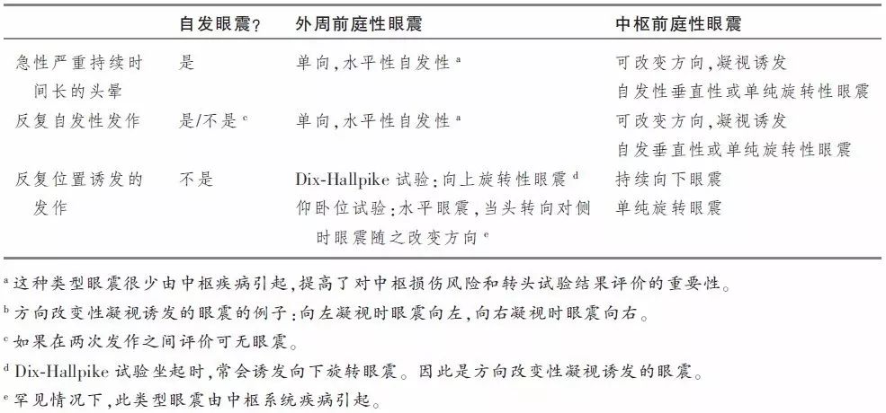
如果头晕是主要症状,下一步就是更进一步搞清它的特点。病史的详细信息有助于把头晕患者进行粗略分类,这与确定潜在的病因相关。有价值的症状表现分类如下:急性严重长时间的头晕、反复发生的自发性头晕及反复发生的与体位
相关的头晕。症状表现类型是根据疾病病史的细节确定的。急性严重长时间的头晕是持续症状(一般是令人虚弱的症状)的突然发作。反复自发性头晕患者至少有多次发作,且没有任何明显诱发事件。反复发生的与体位有关的头晕特征是由特定的头部运动诱发的。
第三步:进行全面的神经系统查体
全面的神经系统检查
很重要,因为任何有有关的运动、感觉或言语障碍很可能提示为中枢性疾病而不管头晕的其他特征如何。这是因为外周型前庭疾病和一般内科疾病不会引起局灶性神经功能缺损。另一方面,一侧听力丧失强烈提示为外周性病因。因为同样的原因,当我们试图排除诸如心律失常或直立性低血压
时,全面内科系统查体也是重要的。
第四步:进行神经耳科的评估
如果完成1~3步后症状来源仍不是很清楚,那么神经耳科的评估就显得尤为重要了。眼球运动或是前庭眼肌反射的细微异常具有很高的定位价值。关键性的神经耳科查体包括眼震检查、位置试验(当患者条件允许时)及转头试验
。
与头晕表现类型相关的眼震类型

第五步:系统阐述鉴别诊断
在系统阐述病例时,首先要确定患者属于哪一类头晕,然后通过特征性临床表现及辅助检查得来的结果确定可能的病因。
急性严重长时间的眩晕:前庭神经元炎;对于任何表现为急性严重眩晕的患者,都应考虑脑卒中的诊断。
反复自发性眩晕发作:梅尼埃病
、偏头痛
;对于有脑血管危险因素的患者,当发生短暂眩晕时(以分钟计),应考虑到短暂性脑缺血发作
。
反复发作的体位诱发的眩晕发作:BPPV;中枢神经系统疾病可引起位置性眩晕发作,但其发作通常有很多特征以区别于BPPV的眩晕发作。
其他头晕症状及表现……
本文内容节选自《神经急症》,由天津科技翻译出版有限公司出版。医脉通已获得出版社授权。