
如何判定ARPKD基因变异携带者?这项最新中国共识帮您忙!
常染色体
隐性多囊肾病(ARPKD)是儿童囊性肾脏疾病的主要病因和死亡原因,超过50%的ARPKD患者需在20岁前接受肾脏替代治疗(RRT)。ARPKD 主要是由位于染色体6p12的多囊肾/多囊肝病 1(PKHD1)基因致病性编译引起的,少数由DZIP1L基因致病性变异引起,罕见情况下,多囊肾病1(PKD1)基因双等位基因变异也可表现为ADPKD。然而,无论如何,ARPKD的病因为基因变异,其患者发病时间早,病情严重且预后较差,因此应开展ARPKD患者的相关筛查。
近期,我国学者们发布了常染色体隐性多囊肾病携带者筛查遗传咨询专家共识,期望能规范ARPKD携带者的筛查,避免更多患儿的出现。
本共识共计14条推荐意见:
·推荐意见1:鉴于 ARPKD 主要致病基因为 PKHD1,推荐针对 ARPKD 携带者筛查以 PKHD1基因进行序列分析或基因靶向缺失/重复分析为主。
·推荐意见2:针对 ARPKD 相关致病基因的变异情况及比例,建议首选 NGS;若结果提示为 SNV 和 Indel,则使用Sanger测序进行验证;若结果提示为大片段缺失/重复,则使用 MLPA 进行验证;若结果为阴性,针对残余风险,可考虑进一步使用TGS或WGS。
·推荐意见3:ARPKD携带者筛查适用于无 ARPKD患儿生育史或无明确家族史,并且有主动意愿获悉自身和(或)配偶 ARPKD 相关基因携带状态的非近亲婚配的育龄夫妇。
·推荐意见4:对于近亲婚配或拟行辅助生殖技术的育龄夫妇,也可行ARPKD携带者筛查。
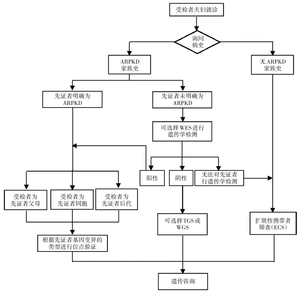
·推荐意见5:对于有 ARPKD 异常生育史或家族史的夫妇,应强调对先证者和受检者进行筛查,以明确遗传学诊断或是否为 ARPKD 携带者,在此基础上,为该类夫妇进行生育指导。
·推荐意见6:ARPKD 携带者筛查的检测前咨询内容应包括ARPKD疾病概况、携带者筛查目的、必要性、筛查时机、检测方法及残余风险。
·推荐意见7:对于有筛查需求的夫妇,推荐在孕前、孕早期进行ARPKD携带者筛查。
·推荐意见8:对于 ARPKD 携带者筛查残余风险的咨询应包括检测技术的范围、局限性、生殖腺嵌合及新发变异的可能性等。
·推荐意见9:基本信息采集应主要针对就诊者是否存在 ARPKD 家族史,以及家族中的 ARPKD 先证者是否已明确遗传学诊断。
·推荐意见10:对于有 ARPKD 家族史的就诊者,应首先明确其是否为ARPKD携带者,具体的检测方式应根据先证者的变异类型进行选择。
·推荐意见11:若家族中具有ARPKD相关表型的先证者基因检测结果为阴性,建议进一步扩大基因检测的范围,明确其遗传学诊断。
·推荐意见12:对于高风险夫妇(双方均为 ARPKD 携带者,或一方为ARPKD患者且另一方为携带者),致病基因变异为 SNV 和 Indel 时,需进行 Sanger 测序确认诊断;致病基因变异为大片段缺失或重复时,需通过 MLPA 进行确诊。
·推荐意见13:需为高风险夫妇提供详细的生育指导。对于未怀孕的高风险夫妇,除强调产前诊断的必要性外,应同时告知可选择PGT,以及两者的优缺点。
·推荐意见14:对于非高风险夫妇(至少一方 ARPKD携带者筛查为阴性),需评估其残余风险,并进行解释。
ARPKD携带者筛查流程图如下图所示。

图1 ARPKD携带者筛查流程图