
中国之声丨脑脊液ctDNA动态监测助力原发性中枢神经系统淋巴瘤新疗法探索
医脉通编辑整理,未经授权请勿转载。
原发性中枢神经系统淋巴瘤(PCNSL)是一种罕见且侵袭性强的非霍奇金淋巴瘤
(NHL),其标准治疗方案基于高剂量甲氨蝶呤
(HD-MTX),但存在耐药、复发风险较高的问题。近年来,针对PCNSL新治疗策略的探索不断深入,例如PCNSL常见B细胞受体(BCR)通路突变,引入以伊布替尼
为代表的BTK抑制剂显示出良好的治疗效果;替莫唑胺
(temozolomide,TMZ)能穿透血脑屏障,同样能用于PCNSL的临床应对等。
中山大学肿瘤防治中心黄慧强教授团队开展了一项开放标签的多中心II期临床试验,探讨高剂量甲氨蝶呤、伊布替尼和替莫唑胺联合方案(MIT方案)在初治PCNSL患者中的疗效和安全性,并通过动态监测血浆和脑脊液(CSF)ctDNA评估治疗反应和预后。研究成果已于近日发表于Blood Cancer Discovery(IF=11.5)。黄慧强教授和王潇潇教授为共通讯作者,高岩医生、平丽琴医生和山常国医生为共一作者。
研究亮点
1、初治原发性中枢神经系统淋巴瘤患者在接受MIT方案治疗后,能够获得较好的治疗缓解和持久生存,且安全性可控。
2、脑脊液ctDNA与肿瘤组织基因突变一致性高,可作为有力的替代性无创监测工具;同时脑脊液ctDNA的早期清除是预后良好的独立预测因素。
研究结果
研究于2021年7月至2022年10月期间,共纳入33例初治PCNSL患者。患者接受MIT方案治疗,以3周为周期,最多持续6个周期。达到完全缓解(CR)或部分缓解(PR)的患者,继续接受伊布替尼维持治疗。同时,研究采用动态监测对患者基线肿瘤组织DNA、脑脊液和血浆样本ctDNA进行监测,并在治疗过程中动态监测ctDNA清除情况,同时与影像学结果进行对照。
01MIT方案疗效显著且耐受性良好
研究中,患者最佳总缓解率(ORR)为93.9%,完全缓解率(CRR)为72.7%。中位随访时间为26.1个月,2年无进展生存(PFS)率为57.6%,总生存(OS)率为84.8%。在伊布替尼维持治疗的23例患者中,18例维持CR状态,中位PFS为26.5个月。大部分不良事件(AE)为1-2级,总体耐受性良好。

图1. MIT方案治疗患者的生存曲线(PFS和OS)
02脑脊液ctDNA与肿瘤组织基因突变一致性高
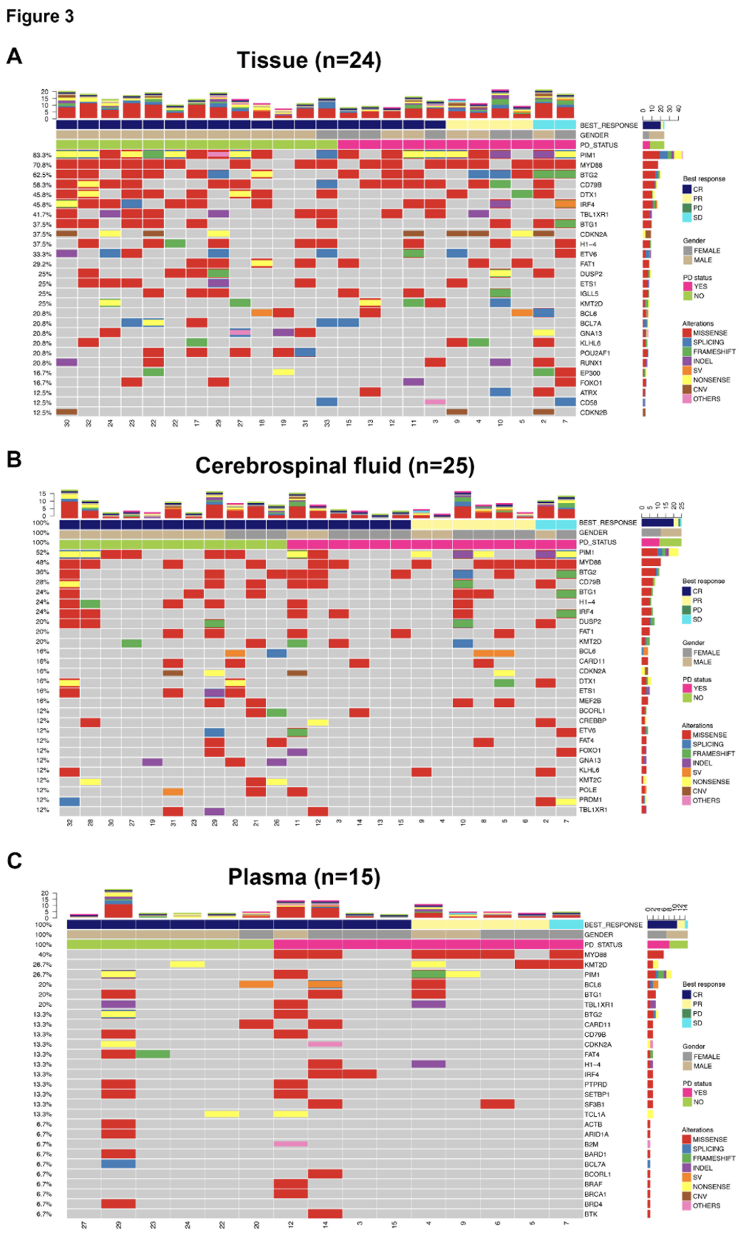
研究显示,基线肿瘤组织、脑脊液和血浆样本中均能检测到PCNSL相关突变,且脑脊液ctDNA中的突变谱与肿瘤组织一致性更高。肿瘤组织中最常见的突变基因包括PIM1(83.3%)、MYD88(70.8%)、BTG2(62.5%)和CD79B(58.3%),其中47.0%的突变在对应脑脊液样本中出现,支持脑脊液ctDNA作为无法获取脑肿瘤组织时的替代诊疗手段。

图2. 肿瘤组织、脑脊液和血浆样本中的基因突变
03ctDNA动态变化可预测治疗效果和预后
治疗及随访期间,对患者进行ctDNA动态监测,发现血浆与脑脊液ctDNA的清除状态与影像学评估显示的CR具有较高一致性。进一步分析显示,基线脑脊液ctDNA阳性的患者更容易发生疾病进展;相应的,在治疗早期阶段(第2周期后)实现脑脊液ctDNA清除的患者则拥有更长的PFS(p=0.044);在所有达到影像学CR的患者中,脑脊液ctDNA检测结果均为阴性。
另一方面,5例复发患者的脑脊液中检测出了新的突变,包括PIM1(n=2)、CARD11(n=2)和KMT2D(n=1),这些突变可能与伊布替尼耐药相关。上述结果凸显了脑脊液ctDNA在疗效评估和预后预测中的潜在价值。

图3. ctDNA动态变化与患者预后的关系

图4. 基线及第2周期后脑脊液ctDNA阴性/阳性患者PFS曲线
研究结论
MIT方案在初治PCNSL患者中兼具良好的疗效和耐受性。同时,脑脊液ctDNA动态变化能够有效反映治疗效果和疾病进展,且ctDNA的清除与较好的预后密切相关。本研究验证了针对PCNSL的新联合治疗方案,同时为ctDNA作为辅助诊断、监测工具的效用提供了有力支持。

黄慧强 教授
中山大学肿瘤防治中心
教授、主任医师、博士生导师
中国老年健康协会淋巴瘤专业委员会主委
中国老年保健协会理事
CSCO甲状腺癌专委会荣誉主委
中国抗癌协会淋巴瘤专业委员会副主委
广东省抗癌协会血液肿瘤专业委员会名誉主委
广东省中西医结合学会血液病专业委员会副主委
中国抗癌协会第二届血液病转化医学专业委员会常务委员