
文献精读丨 薛胜利教授:¹³¹Ⅰ-apamistamab可作为老年复发难治性急性髓系白血病患者异基因造血干细胞移植前的治疗方案
医脉通编辑整理,未经授权请勿转载。
异基因造血干细胞移植
(allo-HSCT)是根治复发难治性急性髓系白血病
(R/R AML)患者的重要方式。然而,由于老年R/R AML患者对强化清髓方案的耐受性较差,导致进行allo-HSCT的老年R/R AML患者不足10%。移植时的活动性疾病是移植后复发最重要的预测指标:存在活动性疾病及不良细胞遗传学特征的老年患者allo-HSCT后2年生存率不足10%,因此需要探索新方法提高老年患者接受allo-HSCT的比例,并提高其获得长期缓解的机会。
CD45在急性髓系白血病(AML)细胞中广泛表达,已成为AML放射免疫治疗的靶点。¹³¹I-apamitamab是一种与放射性同位素碘
-131偶联的重组小鼠抗CD45单克隆抗体,可直接将辐射传递到造血细胞,从而在allo-HSCT之前实现清髓和控制白血病的作用。一项前瞻性、多中心、开放标签、1:1随机III期研究SIERRA,比较了¹³¹I-apamistama继以氟达拉滨
-全身照射(Flu-TBI)和allo-HSCT与常规治疗方案的疗效和安全性。本期,我们邀请到苏州大学附属第一医院薛胜利教授为我们解读这篇研究。
研究方法
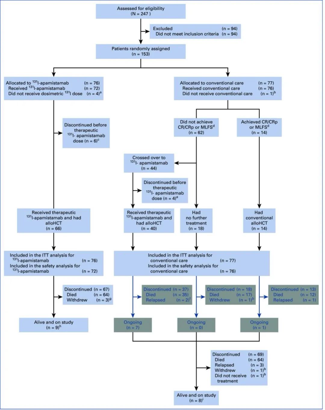
该研究纳入了2017年2月至2021年10月期间、北美22个中心年龄≥55岁有活动性R/R AML的153例患者。患者被随机分配到¹³¹I-apamistamb治疗组和常规治疗组。若患者在开始常规治疗28-42天后达到完全缓解(CR)/CR伴血小板不完全恢复(CRp)则进行allo-HSCT;若未达到CR/CRp,或者在14天后出现AML进展,可交叉至接受¹³¹I-apamistama随后Flu-TBI和allo-HSCT。¹³¹I-apamitamab组allo-HSCT后28±3 天、常规治疗组allo-HSCT后28-42天评估患者的初始治疗反应。主要终点是意向治疗(ITT)人群的长期完全缓解(dCR,即从首次评估开始持续≥180天的CR/CRp),次要终点包括总生存期(OS)和无事件生存期(EFS)。
研究结果
1、患者基线及治疗特征
153例患者被随机分配接受¹³¹I-apamistamab治疗(n=76)或常规治疗(n=77;图1)。两组患者的基线特征相似(详见表1)。
在¹³¹I-apamistamab组中,72例患者接受了¹³¹I-apamistamab,66例患者接受了Flu-TBI及allo-HSCT。在常规治疗组中,76例患者接受了挽救化疗,其中5例在达到CR/CRp后接受移植,9例在形态学无白血病状态(MLFS;骨髓原始细胞<5%)下接受移植。未缓解患者中44例交叉接受¹³¹I-apamistamab,最终40例接受了allo-HSCT。(详见图1)
特征:ITT中位年龄为65岁(55-77),中位BM原始细胞计数为25%(2%-97%),>90%具有中度至不良细胞遗传学;57.5% Karnofsky体能状态<90;24%有TP53突变;40.5% 既往接受过维奈克拉
。

图1 试验过程
表1 ITT基线特征

2、植入情况
¹³¹I-apamistamab组自随机分配至接受allo-HSCT的中位时间为29天,常规治疗组为66.5天,交叉治疗组为61.5天。¹³¹I-apamistamab组与交叉治疗组的植入率相近,且均高于常规治疗组。¹³¹I-apamistamab组的血小板植入中位时间较常规治疗组更长,但两组中性粒细胞植入时间相近。
¹³¹I-apamistamab组(1.5%和15.2%)及交叉治疗组(2.5%和5.0%)的中性粒细胞及血小板延迟植入率均低于常规治疗组(7.1%和21.4%)。¹³¹I-apamistamab组的患者均未发生移植物排斥反应,而常规治疗组中1例接受allo-HSCT的患者(7.1%)出现移植物排斥反应。
表2 接受allo-HSCT患者基线特征

3、疗效
Allo-HSCT前,¹³¹I-apamistamab组46/76例(60.5%)达到CR/CRp;常规治疗组5/77例(6.5%)达到CR/CRp;交叉治疗组23/44例(52.3%)达到CR/CRp。
主要终点dCR:¹³¹I-apamistamab组dCR率(13/76例;17.1%)显著高于常规治疗组(0/77例;0%;P< 0.0001)。交叉接受¹³¹I-apamistamab治疗的44例患者中,6例达到dCR(13.6%)。
次要终点OS:截止2024年1月22日,中位随访时间为36.6个月。¹³¹I-apamitamab组1年和2年OS率分别为25%和15.8%;常规治疗组为23.4%和15.6%;未交叉的常规治疗组(n=33)为12.1%和9.1%,交叉治疗组(n=44)为31.8%和20.5%。常规治疗组allo-HSCT后(n=14)1年和2年OS率为21.4%和14.3%,中位OS为8.2个月(95% CI,5.9 ~ 11.2);¹³¹I-apamistamab组allo-HSCT后达到dCR的患者(n=13)中,92.3%在1年时存活,69.2%在2年时存活,中位OS尚不可预估(NE;95% CI,13.5 ~ NE)。常规治疗组排除交叉患者后,观察到¹³¹I-apamistamab组的 OS更优。
次要终点EFS:在ITT人群中,¹³¹I-apamistamab组EFS较常规治疗组更长(HR=0.23 [95% CI,0.15至0.34];P<0.0001)。患者亚组分析中,所有亚组均显示¹³¹I-apamistamab获益(图2)。在原发诱导失败、首次早期复发及R/R AML患者中,¹³¹I-apamistamab治疗均具有EFS获益。

图2 患者亚组分析
累积复发率:¹³¹I-apamitamab组CR/CRp后累积复发率为48.8%(21/43),常规治疗组为83.3%(5/6)。
4、安全性
两组≥3级治疗相关不良事件(TRAEs)发生率分别为59.7% vs 59.2%(表3),最常见的≥3级TRAE为发热
性中性粒细胞减少(18.1% vs 22.4%);治疗相关严重不良事件(SAEs)发生率分别为30.6%和31.6%。接受¹³¹I-apamistamab治疗的患者中,5例(4.3%)出现3级输液相关反应。¹³¹I-apamistamab组有1例患者(1.4%)因TRAEs(心绞痛
、恶心及低氧血症)终止治疗,并报告3例(4.2%)治疗相关死亡,死因分别为呼吸衰竭、脓毒症
继发急性呼吸衰竭
及脓毒症继发肝窦阻塞综合征
(SOS)。交叉治疗组有2例(4.5%)患者分别死于治疗相关急性移植物抗宿主病
(GVHD)及SOS。常规治疗组发生4例(5.3%)治疗相关死亡,死因为脓毒症、脓毒性休克
、系统性真菌感染
及颅内出血
。
表3 安全性数据

研究结论
综上,allo-HSCT前¹³¹I-apamistamab治疗可获得比常规治疗有更高的dCR率和更长的EFS,并且在老年、既往接受过多次治疗且处于活动期的复发/难治性AML患者中耐受性良好。

薛胜利 教授
医学博士,主任医师,教授,博士研究生导师
苏州大学附属第一医院
中国研究型医院学会细胞研究与治疗专业委员会副主任委员
江苏省医学会第十届血液学分会基层组副组长
中国康复医学会血液病
专委会青年委员会第一届副主任委员
江苏省医学会第九届血液学分会青年委员会副主任委员
中国抗癌协会肿瘤营养专业委员会营养预防学组副组长
江苏省血液学分会造血干细胞移植学组委员
中国医药教育协会白血病分会委员
江苏省医学会罕见病学分会第二届委员
第三届中华中医药学会血液病分会常务委员
江苏省研究型医院学会造血干细胞移植和免疫治疗专业委员会常务委员