
儿童急性腹泻如何补液?
脱水程度评估
表1 脱水程度评估[3]

补液治疗
口服补液
口服补液与静脉补液同样有效,是预防和治疗轻度、中度脱水的首选方法。
患儿自腹泻
开始就应口服足够的液体以预防脱水,可予低渗口服补液盐(ORS
Ⅲ)或米汤加盐溶液[每500
ml加细盐1.75
g(约为1/2啤酒瓶盖)]。每次稀便后补充一定量的液体(<6月50ml,6月-2岁100
ml,2-10岁150
ml,10岁以上儿童按需随意饮用),直至腹泻停止。
轻至中度脱水:口服补液用量(m1)=体重(kg)×(50-75),4 h内分次服完。4h后再次评估脱水情况。以下情况提示口服补液可能失败,需调整补液方案:
(1)频繁、大量腹泻(>10-20ml/kg·h);
(2)频繁、严重呕吐
;
(3)口服补液服用量不足,脱水未纠正;
(4)严重腹胀。
静脉补液
适用于重度脱水及不能耐受口服补液的中度脱水患儿、休克
或意识改变、口服补液脱水无改善或程度加重、肠梗阻
等患儿。静脉补液的成分、量和滴注持续时间须根据脱水程度和性质决定。补液原则为“先浓后淡,先盐后糖,先快后慢,见尿补钾”。
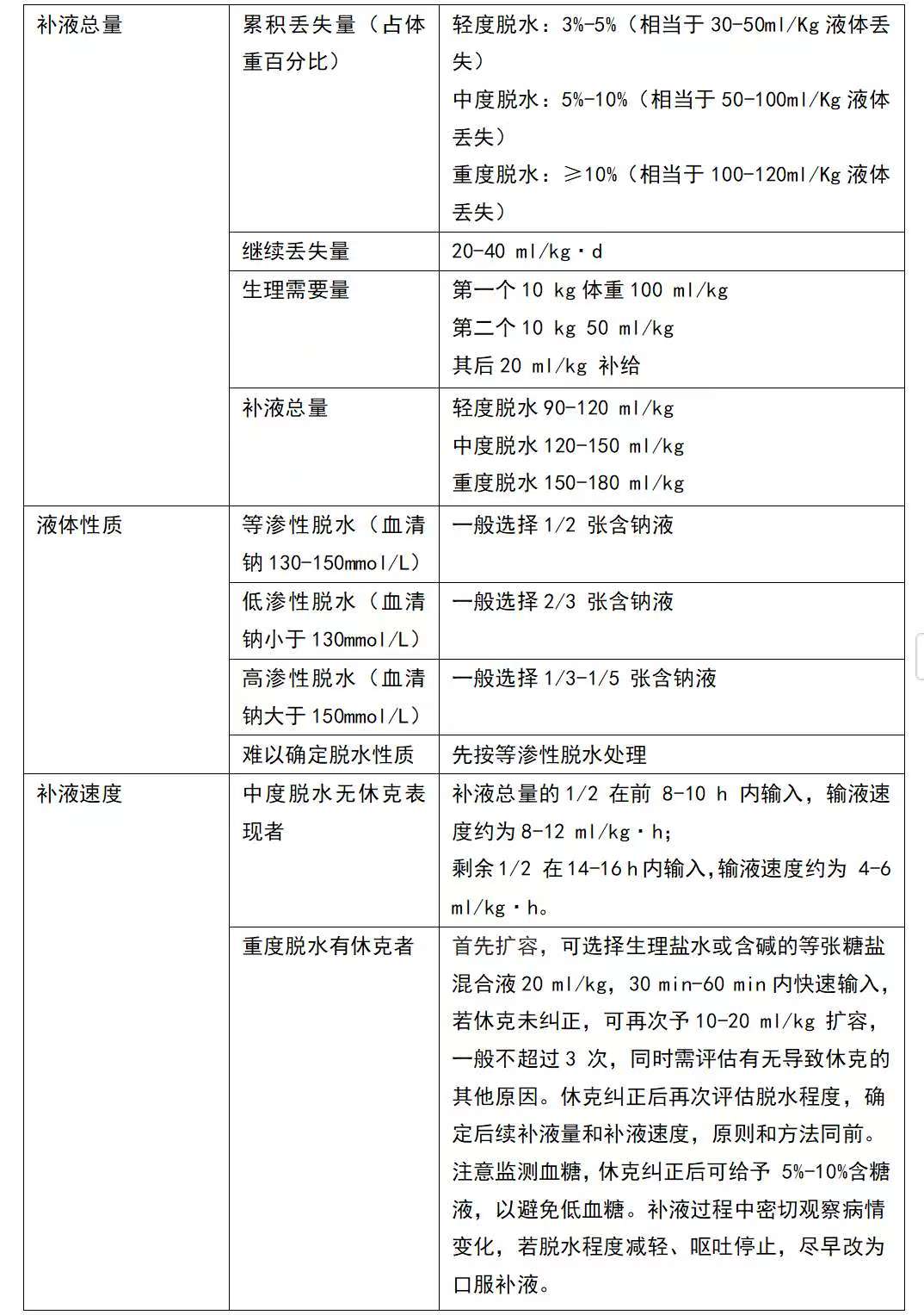
✦ 第一个24h的补液:
表2 第一个24h的补液总量、液体性质和补液速度

表3 几种混合液的简便配制[3]

✦ 24h后的补液
经第1个24 h补液,脱水和电解质及酸碱平衡紊乱已基本纠正,需要补充继续丢失量和生理需要量。若能够口服,则改为口服补液;若因呕吐不能口服,则静脉补液。
(1)补充继续丢失量的原则是“丢多少补多少、随时丢随时补”,常用1/2~1/3含钠液;
(2)补充生理需要量用1/4~1/5张含钠液。这两部分相加后,于12~24 h内匀速补液。
纠正电解质紊乱和酸碱失衡
✦ 低钠血症
:
(1)轻度低钠血症多随脱水的纠正而恢复正常,不需特殊处理;
(2)当血钠<120 mmol/L时,可用高渗盐水如3%NaCl纠正,静脉每输入12ml/kg 3%NaCl溶液,可提高血钠10 mmo1/L,初始可予1/3-1/2剂量,如症状无缓解,可重复上述剂量。宜缓慢静脉滴注,推荐速度为1-2 ml/kg·h。所需钠的mmol=[130-实测血钠(mmol/L)]×体重(kg)×0.6。在4 h内可先补给计算量的1/2-1/3,余量根据病情演变情况调整;
(3)严重低钠血症时,第1个24
h限制血钠升高超过10
mmol/L,随后每24
h血钠升高<8
mmo1/L,血钠纠正幅度过快过大,可导致神经渗透性脱髓鞘。有酸中毒者使用碳酸氢钠
或乳酸钠
时,其中的钠也应计算在内。
✦ 高钠血症
:
(1)一般高渗性脱水不需特殊处理,随脱水纠正血钠水平可逐渐恢复;
(2)严重高钠血症(血钠>155 mmol/L) 时应避免血钠水平降低过快,以每小时血钠下降速度≤0.5 mmol/L为宜。
✦ 低钾血症
:
(1)鼓励患儿进食含钾丰富的饮食;
(2)轻者可分次口服10% KCl100-200 mg/kg·d;
(3)重者或不能经口服补钾者,需静脉补充,时间大于6-8 h。
注意:
①KCl浓度应稀释到0.15%-0.3%;
②含钾液应缓慢静脉滴注,禁忌直接静脉推注,体内缺钾至少需2~4天才能补足;
③有尿后补钾,少尿、无尿者慎用;
④反复低钾血症或低钾难以纠正者,应注意补镁治疗。
✦ 低钙和低镁血症
:
无须常规补充钙剂和镁剂。如在治疗过程中出现抽搐,应急查血钙、血镁等电解质及血糖。
(1)血钙低者可予10%葡萄糖酸钙
0.5
ml/kg,最大不超过10
ml,10-20
min静脉缓注,必要时重复使用。
(2)低镁血症者可予25%硫酸镁
,每次 0.2
ml/kg,每天2-3 次,深部肌肉注射,疗程2-3 天,症状消失后停药。
(3)严重低镁血症或深部肌肉注射困难者,可静脉补充硫酸镁50-100 mg/kg·次,单次最大量不超过2 g,25%硫酸镁用5%葡萄糖稀释为2.5%的硫酸镁溶液缓慢静点,每次输注时间不少于2 h,可按需重复给药。静点过程中需密切监测心率、血压等生命体征。
✦ 代谢性酸中毒:
(1)轻、中度代谢性酸中毒经补液治疗即可纠正,无需额外补充碱性药物。
(2)严重代谢性酸中毒需予碱性液纠酸,剂量计算方法如下:
①所需碳酸氢钠mmol数=(24-实测HCO3-值)×0.3×体重(kg);
②所需5%碳酸氢钠ml数=BE绝对值×0.5×体重(kg)。
注意:碱性液一般稀释成等张含钠液后分次给予,首次可给计算量的1/2。注意保持气道通畅以保证CO2的排出,酸中毒纠正后注意补充钾和钙。