
胃食管反流病诊治全攻略:从精准识别到个体化治疗丨临床必备
烧心反酸反复发作?咽炎
咳嗽
久治不愈?警惕胃食管反流病
(GERD)在“捣乱”!作为消化科门诊的“常客”,GERD不仅影响患者生活质量,其进展还可能诱发食管癌
。在临床工作中,准确把握GERD的诊治要点,是改善患者预后的关键。本文将从GERD的诊断和治疗等多维度展开论述,以供临床参考。
疾病认知:不只是“烧心”那么简单
1.发病机制
GERD是胃与食管之间的压力差突破了食管下括约肌(LES)压力带,导致食管和气道等反流通道暴露于反流物。人体对反流的反应和感知产生不适症状,而反流对人体的损伤和人体对反流物的防御机制失败则产生了相应的病变或并发症,故上消化道和气道,乃至神经和免疫系统均参与了GERD症状和并发症的发生和演变。胃食管结合部(EGJ)是反流发生的最主要解剖学异常部位。
2.典型表现
GERD的临床表现多样,包括典型症状、不典型症状及食管外症状。
烧心、反流是GERD的典型症状,分别占所有症状的82.4%和58.8%。有典型症状的GERD患者需要与上消化道肿瘤、嗜酸细胞性食管炎、贲门失弛缓症、胃轻瘫、功能性胃肠病、功能性食管疾病(功能性烧心、反流高敏感)、风湿病等免疫性疾病等相鉴别。
非典型症状包括胸痛
、上腹部烧灼感、上腹痛、上腹胀、嗳气等。胸痛患者需首先排除心源性胸痛,其他有非典型症状的GERD患者还应与上消化道肿瘤、嗳气综合征、消化道溃疡、幽门螺杆菌感染
、功能性胃肠病、胃轻瘫等相鉴别。
此外,部分患者可能伴随食管外症状或以食管外症状为首发表现,包括咽喉不适、咽喉异物感、声嘶、咳嗽或哮喘
等。食管外症状患者需要与呼吸道肿瘤、咽喉部肿瘤、肺结核
、肺炎
、过敏性哮喘、慢性支气管炎
、肺气肿
、慢性阻塞性肺疾病
、咽喉炎、癔球症
等相鉴别。
精准诊断:多维度评估锁定病因
1.抑酸剂诊断性试验
抑酸剂诊断性试验指对可疑GERD患者使用抑酸药物,根据患者的症状应答情况,判断是否为GERD。质子泵抑制剂(PPI)是常用的抑酸剂。PPI诊断性试验具有高灵敏度和低特异度的特点,以内镜检查
和反流监测结果作为金标准,其灵敏度约为77%,特异度约为41%。虽然PPI诊断性试验的特异度较低,但其可操作性强、成本低,在临床实践中具有重要意义。
2.上消化道内镜检查
我国上消化道内镜检查开展广泛,且成本较低,是我国GERD诊断的重要工具。对于有GERD症状的患者,通过内镜检查不仅可排除上消化道肿瘤,还可发现反流性食管炎(RE)、巴雷特食管(BE)。此外,还可观察倒镜时EGJ的形态,必要时可行放大增强内镜观察食管远端超微结构的变化。
3.高分辨率食管测压(HREM)
HREM可反映食管的动力状态,包括食管体部的蠕动和EGJ的形态特点。HREM为诊断食管动力障碍的金标准,虽对GERD的诊断价值有限,但有助于了解GERD的发病机制。同时,HREM是内镜下或外科抗反流手术前的重要评估手段,且可定位LES以指导放置食管反流监测导管。
4.食管反流监测
食管反流监测包括食管pH值和食管阻抗-pH值监测,可检测食管腔内有无胃内容物反流。食管反流监测可为GERD提供客观的诊断证据,是诊断GERD的金标准。若患者既往未明确诊断GERD,建议停用抑酸剂>1周后再行食管反流监测;若患者已确诊GERD,为明确抑酸剂治疗失败的原因,可在服用抑酸剂的情况下行食管反流监测。
治疗策略:阶梯化治疗终结反流
GERD的治疗总目标是促进黏膜愈合、控制症状、预防复发和避免并发症。GERD应采用阶段化的治疗方式,包括生活饮食调理、西药治疗、中医药治疗、胃镜
下治疗和外科治疗等。
1.生活饮食调理
调整生活方式是GERD的基础治疗手段,GERD患者的其他治疗需建立在基础治疗之上。生活方式的调整包括:减肥、抬高床头、戒烟/酒、避免夜餐/饱餐、避免进食后运动、避免进食可能促进反流的食物(如巧克力、咖啡、辛辣食物、橘子、西红柿、高脂食物),以及养成细嚼慢咽的良好进食习惯等。
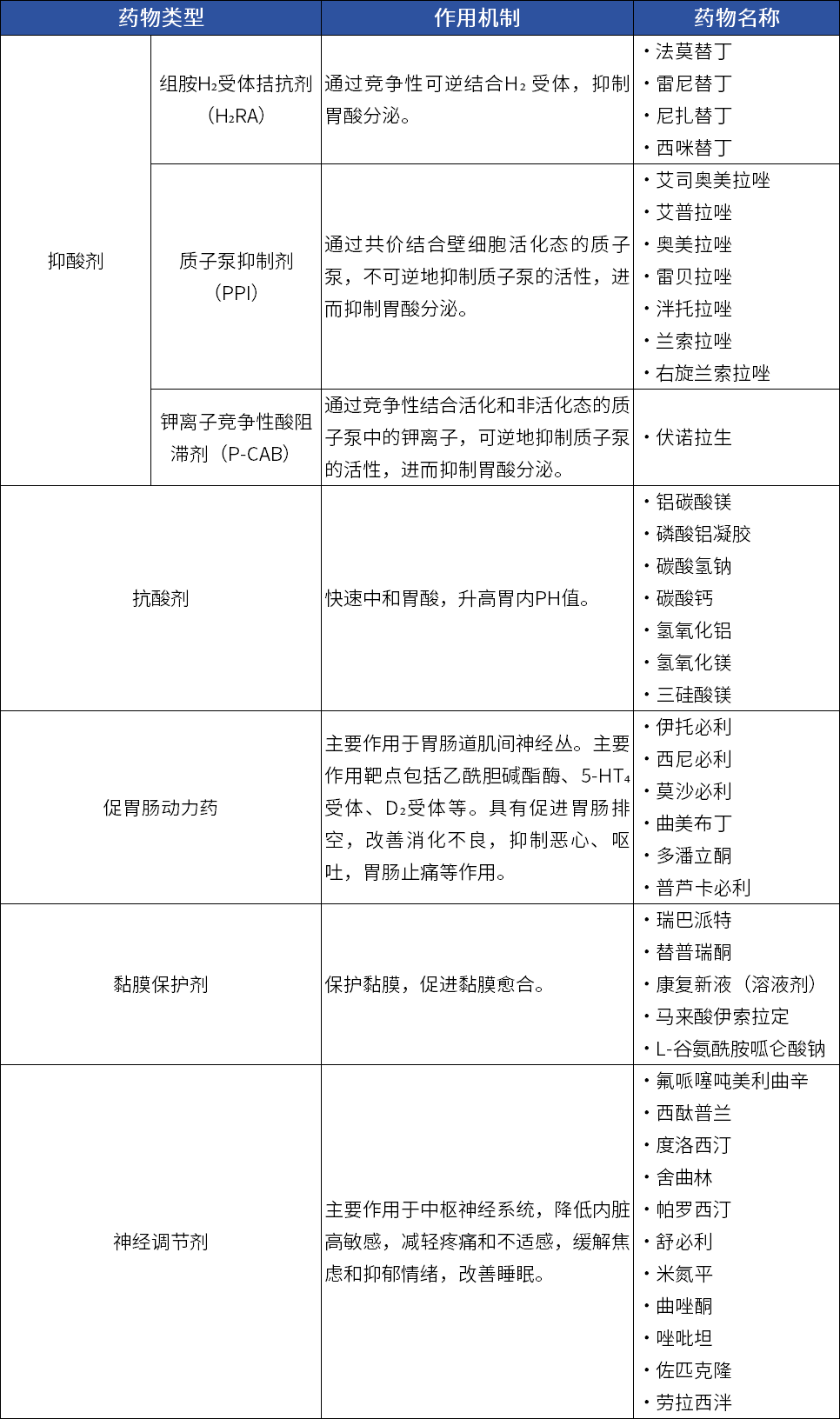
2.西药治疗
表1 西药治疗机制及常用药物

3.中医药治疗
(1)中医辨证治疗
表2 证型、治则及常用药物

(2)中医适宜技术
表3 中医疗法及常用取穴
4.内镜下治疗
近年来,GERD的内镜治疗发展较快。内镜下抗反流手术包括内镜下射频消融术、经口无切口胃底折叠术、经口内镜下贲门缩窄术、内镜下抗反流黏膜切除术等。
内镜下抗反流手术的适应证为GERD诊断明确、抑酸药物治疗有效、不愿长期服药或出现药物相关不良反应而无法耐受者。
禁忌证包括:①长度>2cm的食管裂孔疝
;②RE洛杉矶分级C或D级;③长节段BE;④存在食管不典型增生、门静脉高压
和(或)食管胃底静脉曲张
、食管狭窄和食管溃疡;⑤经术前测压评估,存在其他动力障碍性疾病和严重的食管体部蠕动失败。
5.外科治疗
外科抗反流手术包括各种角度的胃底折叠术,抗反流手术适应证包括:①有典型GERD症状,PPI治疗有效;②有GERD症状,内镜下发现食管裂孔疝、BE、RE洛杉矶分级B级以上;③有GERD症状,X线检查发现存在食管裂孔疝。
抗反流手术禁忌证包括:①停药的情况下反流监测结果正常;②功能性食管疾病;③嗜酸细胞性食管炎。
磁环括约肌增强术(MSA)通过腹腔镜
将磁珠环置于EGJ处,增强抗反流屏障。目前国内已有医疗机构进行MSA,其适应证同腹腔镜下胃底折叠术,可作为胃底折叠术的补充治疗。
6.其他治疗
经皮电刺激(TEA)是一种通过表面电刺激穴位的无创治疗方法,患者可居家进行。2021年一项随机对照研究显示,TEA可通过兴奋迷走神经增强胃和食管的动力、升高LES压力,从而改善患者症状。但目前关于TEA的长期疗效和可能存在的不良反应仍需大样本研究进一步确定。
小结
GERD的诊治需要临床医生综合运用多种手段,从精准诊断到个性化治疗,每个环节都至关重要。只有严格遵循规范的诊治流程,才能有效控制患者症状,降低并发症发生风险,提高患者的生活质量。未来,随着医学研究的不断深入,GERD的诊治也将迎来更多新的突破与进展。