
指南共识 | 老年精神障碍住院患者须警惕静脉血栓栓塞症,最新专家共识推荐一览
文献索引:老年精神障碍
住院患者静脉血栓栓塞症风险因素管理专家共识[J].中华老年心脑血管病杂志,2025,27(06):722-726.
静脉血栓栓塞症(VTE)起病隐匿且致死风险高, 显著延长住院时间并加重经济负担,已逐渐成为全球性重大健康问题。该疾病在精神科领域尤为突出;老年精神障碍患者因长期住院、约束保护、抗精神病药物
使用及共病躯体疾病等因素,VTE发生风险较常人更高,其诊疗难度大且缺乏针对性防治策略,导致不良预后风险增加。
《老年精神障碍住院患者静脉血栓栓塞症风险因素管理专家共识》(“共识”)由中国心理卫生协会老年心理卫生专业委员会、北京医院协会医院静脉血栓栓塞症防治管理专业委员会临床研究联盟发起,首都医科大学附属北京安定医院张庆娥教授牵头组织,旨在指导VTE临床管理,实现降低致残率、提高生存质量的临床目标。
《共识》的十项推荐意见及核心图表介绍如下;建议点击文末链接查看共识全文,以获取更多信息:
推荐意见1
老年精神障碍患者发生VTE的风险增加,年龄越大发生VTE的风险越高(1A)。
推荐意见2
抑郁症
、双相情感障碍、精神分裂症
患者病程越长,发生VTE的风险越高(2B),紧张症患者发生VTE的风险最高(1A)。
推荐意见3
使用抗精神病药物尤其是氯氮平
和低效价第一代抗精神病药(FGA)发生VTE的风险增加(1A),三环类抗抑郁药(TCA)、碳酸锂
可能增加VTE风险(2B),镇静催眠药物存在更高的VTE发生风险(1B)。
推荐意见4
保护性约束和无抽搐电休克
治疗(MECT)可能会增加VTE的发生风险(1A)。
推荐意见5
对老年住院精神障碍人群建议采用综合评估方式判断VTE的风险(1A)。
目前,针对老年精神障碍患者VTE的风险评估工具相对缺乏。建议主要使用Padua评分(表2)对患者进行VTE风险评估,Padua总分≥4分为高危,<4分为低危:

推荐意见6
出血风险评估工具推荐内科住院患者出血风险评估表,并需要结合老年精神科患者的特点综合评估(1A)。
推荐意见7
建议在患者入院24h内进行VTE的初始风险评估,住院期间应根据患者的VTE风险及出血风险进行动态评估(1A)。
推荐意见8
对中高风险患者实施动态预防策略,需兼顾精神障碍特征与治疗依从性(1A)。
应根据VTE风险评估和出血风险评估结果,充分考虑精神障碍患者的病情和依从性,权衡风险和获益,给予预防性干预,包括基础预防、药物干预、机械预防,特殊情况下可考虑结合外科干预治疗(表3)。

推荐意见9
重点人群需强化基础预防、定期评估与多主体协同管理(1B)。
重点人群包括:高龄、躯体疾病多、紧张症、活动减少、使用高风险精神科药物、行MECT及约束等。
推荐意见10
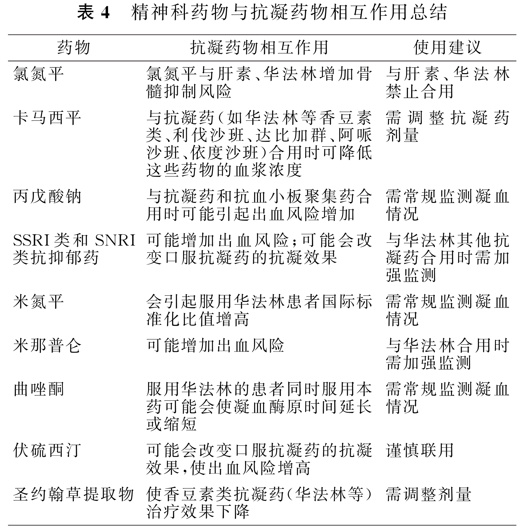
VTE中高风险老年患者应避免使用风险药物,注意精神科药物和抗凝药物的相互作用,并根据老年精神科患者临床特点选择药物(1B)。
注意精神科药物和抗凝药物的相互作用:精神科药物与抗凝药之间的相互作用影响患者的出凝血功能,如老年精神障碍患者就诊时已在使用抗凝药、抗血小板药或长期服用非甾体类消炎药,应避免使用相互作用较大的精神科药物,并注意调整抗凝药剂量并加强监测(表4):

点击查看共识全文:老年精神障碍住院患者静脉血栓栓塞症风险因素管理专家共识