
共识指南丨解读《中国儿童斜视围手术期管理专家共识(2025年)》
快速导读:
一、为何需要这份共识?
二、共识核心要点解读
三、共识的临床意义:从“治已病”到“防未病”
结语
一、为何需要这份共识?
1.斜视患病率与人群分布
总体患病率
0-12岁儿童:斜视患病率约 3%-5%,占全国斜视患者总数的 1/3以上(约390万-650万)。
年龄差异:
3-6岁幼儿:患病率 0.3%-1.9% ;
学龄前儿童(0-6岁):患病率稳定在 3%左右,其中 先天性内斜视占比最高(约50%)。
高危人群:有斜视家族史的儿童患病风险 显著高于普通人群(遗传因素贡献率超30%)。
地域与诊疗差异
城市儿童:筛查率较高,治疗率约 65%-70%;
农村儿童:治疗率仅 40%-50%,且以先天性斜视为主。
2.共识直击临床痛点
手术是治疗非调节性斜视的核心手段,然而长期以来:
术前评估缺乏统一标准,尤其低龄患儿配合困难,易漏诊全身综合征。
术中并发症处理依赖经验,如眼心反射
、巩膜穿透等急症缺乏规范流程。
术后随访体系不完善,欠矫、过矫等并发症管理存在争议。
新共识基于国内外临床研究证据,结合专家实践经验。
二、共识核心要点解读
1. 术前评估与准备:精准安全的基石
病史采集需多维覆盖:除发病时间、斜视类型等基本信息外,婴幼儿需特别关注围产期情况(胎龄、出生体重、母亲妊娠
疾病)及近期感染史、疫苗接种史。
专科检查突破年龄限制:对无法配合的低龄患儿,可在安全前提下使用镇静药物,确保获取准确的眼位、眼球运动及双眼视功能数据。
麻醉方案个体化:
全身麻醉为主,但需根据年龄、体重调整药物剂量
仅限年长且配合度好的患儿行单条水平肌手术时,可选用局部麻醉(球周或Tenon囊下麻醉)
高危患儿需眼科与麻醉科联合会诊
手术标识与核对:术前用记号笔在患儿额部标注手术眼别及肌肉,进入手术室后实行医师-护士-麻醉师三方核对,杜绝操作失误。
术前用药:
肾上腺素
:对于无禁忌证的患儿,斜视矫正手术前可在结膜囊内点用 2.5% 盐酸苯肾上腺素 1 或 2 次,或在局部麻醉药物内加入 0.01% 肾上腺素 0.1~0.2 ml,以收缩结膜血管,减少术中出血,同时还可扩大瞳孔,以便在术中必要时(如怀疑巩膜穿透)及时检查眼底情况。
预防用药:术前伴有眼表感染或感染风险较高的患儿,可考虑眼部使用抗生素,以降低术后眼表感染加重或发生眼内炎的风险。

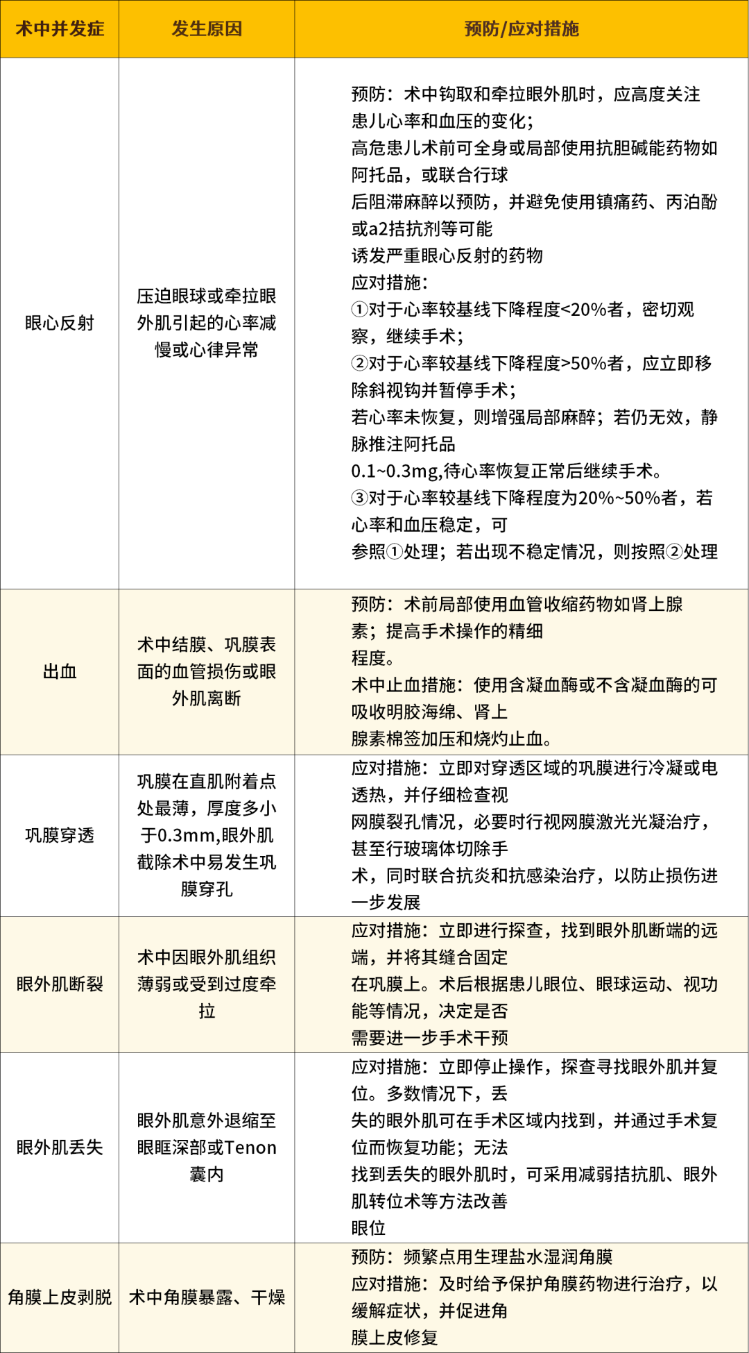
2.术中并发症:预警与应急方案
共识首次系统梳理了六大术中并发症的标准化处理流程,尤其关注婴幼儿高风险群体(巩膜薄、肌肉纤细):
表:儿童斜视术中并发症处理要点

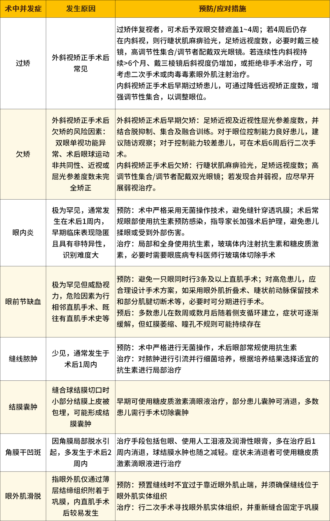
3. 术后管理与随访:从用药到康复的全周期管理
术后随访的频率和复查项目:
术后包眼新原则:
反对常规包盖双眼(避免心理创伤)
单眼2条肌肉手术:包盖24小时
双眼3条以上肌肉手术:仅包盖反应较重侧
低龄患儿避免长时间包盖眼部,导致发生不必要的形觉剥夺
用药安全升级:
并发症精细处理:
过矫/欠矫:分阶段干预,外斜过矫先遮盖4周,内斜欠矫需足矫远视
眼前节缺血(ASI):避免单眼同期行3条及以上直肌手术,高危者采用睫状前动脉保留技术
缝线脓肿:引流+细菌培养靶向用药

三、共识的临床意义:
从“治已病”到“防未病”
1.推动诊疗同质化:统一围手术期管理标准,减少基层医院实践差异
2.强化多学科协作:麻醉科、儿科、心理科协同保障患儿安全
3.关注长期视觉康复:术后6个月内结合视觉训练,提升双眼融合功能
4.降低社会负担:早期规范治疗可避免成年后继发弱视
、脊柱代偿性弯曲等并发症
//总结
///
COOC2025
斜视不仅是一个医学问题,更关乎儿童的生活质量和未来。2025版共识的发布,标志着我国儿童斜视治疗迈入精细化、全周期管理的新阶段。正如专家所言:“手术刀能矫正眼位,而规范的管理才能守护孩子光明的未来。”
参考文献
[1] 中华医学会眼科学分会斜视与小儿眼科学组. 中国儿童斜视围手术期管理专家共识(2025年). 中华眼科杂志.
[2] 指南解读:中国儿童斜视围手术期管理专家共识(2025年).
[3] 中国儿童斜视围手术期管理专家共识发布. 中华医学杂志社.
[4] 中华眼科杂志官网. 中国儿童斜视围手术期管理专家共识.
[6] 青少年斜视矫正注意事项. 大众医疗.
[7] 儿童斜视手术注意事项. 民福康.
延展思考
欢迎读者在评论区留言讨论
儿童斜视手术的最佳年龄是几岁?不同年龄段手术效果有何差异?
斜视手术后如何进行家庭护理和康复训练?有哪些注意事项?
除了手术外,儿童斜视还有哪些非手术治疗方法?效果如何?
!