
ARVO2025 | 李炜教授:结构决定疗效,全氟己基辛烷的分子优势与治疗潜力
编者按
美国西部时间5月4日至8日,全球眼科领域瞩目的学术盛典——美国视觉与眼科研究协会2025年会(ARVO 2025)于犹他州盐湖城隆重召开。本次大会重磅揭晓了首款靶向蒸发过强型干眼的创新药物——全氟己基辛烷滴眼液(PFHO)的多维度研究成果,涵盖其临床早期疗效、拓展应用及治疗机制等方向。作为全球首个针对泪膜脂质层功能障碍的干眼治疗药物,PFHO自2023年获FDA批准以来,凭借其突破性机制与显著疗效,迅速引发临床与科研界的双重关注。此次会议不仅披露了PFHO改善睑板腺功能障碍(MGD)的分子机制,更通过体外模型数据,揭示了其长效抑制泪液蒸发的结构奥秘。
本期特别邀请到厦门大学的李炜教授,结合ARVO最新发布的两项研究,深度剖析PFHO改善MGD、治疗干眼的分子机制,并探讨其从实验室到临床的转化潜力。
全氟己基辛烷组可减少角膜上皮损伤、减少睑板腺开口堵塞、保护腺体结构,缓解睑板腺炎症和氧化应激
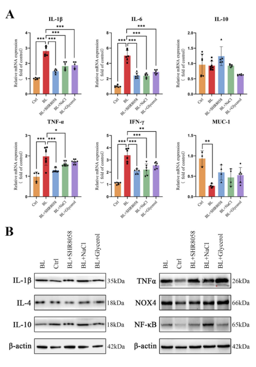
The effect of Perfluorohexyloctane on a mouse model of blue light-induced meibomian gland dysfunction
睑板腺功能障碍(MGD)是蒸发过强型干眼的主要病因,而蓝光暴露可能加剧这一过程。全氟己基辛烷滴眼液(PFHO,SHR8058)是一种无水透明、低表面张力的药物,可以通过稳定泪膜、抑制泪液蒸发,治疗MGD相关干眼。然而PFHO对于睑板腺的具体作用机制并未完全揭示,这项研究评估了PFHO对蓝光诱导的MGD小鼠模型中睑板腺的作用。
实验设计与方法
01
动物模型
60只雄性C57BL/6J小鼠(15周龄),分为5组:正常对照组(Ctrl)、蓝光暴露组(BL)、PFHO治疗组(BL+SHR8058)、生理盐水治疗组(BL+NaCl)、甘油滴眼液治疗组(BL+Glycerol)。
除Ctrl组外,其余组每日接受460nm蓝光(2000 lux)照射6小时,持续28天以诱导MGD。
治疗组小鼠每日滴注相应药物(PFHO、生理盐水、甘油滴眼液)。
02
评估指标
表观指标:泪液分泌量检测、眼表情况及荧光素钠染色、睑板腺开口堵塞情况、睑板腺缺损情况、、全眼球HE染色和PAS染色。
分子水平:qPCR和Western blot检测睑板腺组织中的炎症因子(IL-1β、TNFα等)及氧化应激标志物(NOX4、NF-κB)水平。
研究结果
01
模型验证
观察蓝光照射下,小鼠出现角膜染色、睑板腺开口阻塞、睑酯混浊黏稠、睑板腺萎缩等特征,证明MGD小鼠模型造模成功。



02
PFHO对眼表和睑板腺的保护作用
PFHO可以减少角膜上皮损伤:PFHO治疗组的角膜荧光素染色评分(3.20±0.63)显著低于生理盐水治疗组(4.44±0.53)和甘油滴眼液治疗组(4.80±0.92)(P<0.05)。
PFHO可以保护睑板腺的结构和功能:相比生理盐水组和甘油组,PFHO治疗组的睑板腺腺体开口堵塞数量更少(2.67±0.90 vs.3.14±1.62/4.53±2.39),腺体面积更大(0.874±0.045 vs. 0.705±0.056/0.695±0.039)(P均<0.05)。
PFHO可以抑制睑板腺炎症与氧化应激:与蓝光暴露组相比,PFHO显著降低了睑板腺组织中炎症因子(IL-1β,IL-6,TNF-α,IFN-γ)和氧化应激标志物(NOX4、NF-κB)的表达水平(P<0.05)。

研究结论
一滴全氟己基辛烷可使模拟生理状态下的盐水每分钟蒸发速率降低21%
Effect of the dry eye drop perfluorohexyloctane and comparator semifluorinated alkanes on the evaporation rate of saline in vitro
半氟化烷烃 (SFA) 是一类由亲气性的氟碳链(F)和亲脂性的烷烃链(H)构成的化合物。在眼科治疗领域,全氟己基辛烷(F6H8,PFHO)已获美国FDA批准用于缓解干眼症的症状与体征;与此同时,全氟丁基戊烷(F4H5)作为环孢素滴眼液的载体,实现了无水化滴眼液技术的突破性应用。
SFA的链长将影响分子的挥发性及在气-液界面自组装成膜的能力。这项体外研究评估了5种链长的SFA自身的蒸发速率 (Revap),以及它们对磷酸盐缓冲液(PBS)蒸发速率的抑制作用。

半氟化烷烃(SFA)的分子结构
白色小球:氢原子(H);灰色小球:碳原子(C);绿色小球:氟原子(F)
命名规则(FnHm):n:氟碳链(全氟化部分)的碳原子数;m:烷烃链(非氟化部分)的碳原子数;例:F6H8表示该分子由6碳全氟链与8碳烃链共价连接组成
研究方法
01
蒸发速率 (Revap)测定
模拟眼表环境:将1 mLPBS注入深度0.8cm、内径1.5cm的塑料容器中,使得液体表面积与人眼表面积相近(约1.77cm²)。样品在35℃下平衡30min后,在PBS表面加入11µL或100µL的SFA,并在35℃下继续平衡10min。
数据记录:在100min内,每隔10min称量样品总重量,精度为0.00001g,通过重量变化计算蒸发速率。
02
傅里叶变换红外光谱分析
使用Nicolet iS520傅里叶变换红外光谱仪(Thermo Fisher Scientific,Inc,Waltham MA)测量SFA分子构象中烷烃链和氟碳链的有序性及流动性。
03
试验评估的SFA:F4H2、F4H5、F6H7、F6H8、F6H10
研究结果解析
滴加100µL的SFA时,2种全氟丁基烷烃(F4Hm)均未抑制PBS的蒸发速率,而3种全氟己基烷烃(F6Hm)均可抑制蒸发,其中F6H8抑制蒸发效果最强(80%)。
滴加11µL的SFA时,仅F6H8可使蒸发速率降低达21%(P<0.002)。

A:35℃下滴加100µL SFA的PBS蒸发速率 vs. 未滴加SFA的PBS,所有值与PBS组相比均有显著差异(P<0.0001);
B:35℃下滴加11µL SFA的PBS蒸发速率 vs. 未滴加SFA的PBS,F4H5样品含0.1%环孢素;柱状图上方数字表示测定次数。

为何F6H8抑制蒸发速率的效果优于其他SFA?

01
SFA固有蒸发速率(Revap)的关键作用
SFA抑制蒸发机制:SFA需在液面形成持久覆盖层以减少PBS蒸发,若SFA自身蒸发过快(如F4Hm),则无法持久覆盖液面。
F4H5与F6H8的对比:F4H5的蒸发速率为0.006g/min,约F6H8(0.00015g/min)的50倍,因此F4H5仅需21分钟即完全蒸发,而F6H8可维持837分钟。
02
剂量与蒸发时间的动态关系
高剂量(100µL):F6Hm(如F6H8、F6H10)因蒸发极慢(需837-1048min),在100min实验周期内持续覆盖液面,抑制PBS蒸发效果显著(降低17-74%)。
低剂量(11µL):仅F6H8蒸发时间较长(92min),在实验周期内仍有残留覆盖层,抑制蒸发21%(P<0.002)。其他SFA(如F4H2、F6H7)因蒸发过快(0.1-25min),无法发挥作用。
03
结构-功能关联
半氟化烷烃(SFA)分子间的疏水相互作用强度是影响其固有蒸发速率的核心因素。

A:CH₂伸缩频率 B:CF₂伸缩频率 C:烷烃链构象 D:范德华力
随着烷烃链长度的增加,半氟化烷烃(SFA)的CH₂和CF₂伸缩频率越低,trans旋转异构体比例越高,分子链刚性越强,范德华力与疏水相互作用越显著,蒸发速率越低
氟碳链长度(F值):F6Hm(6碳)比F4Hm(4碳)的氟碳链更长,疏水性更强,分子间作用更稳定,显著降低自身蒸发速率。
烃链长度(H值):F6H8(H8)的烃链长度可能优化了分子在液面的排列密度,平衡疏水性与流动性,形成更紧密的屏障。
研究讨论
在体外模型中,半氟化烷烃的链长和挥发性显著影响其抑制盐水蒸发速率的能力。较短链长的SFA(如F4H2和F4H5/0.1%CsA)对Revap的影响极小或没有影响,而较长链长的SFA(如F6H8和F6H10)则具有明显的抑制效果。这些数据进一步证明了F6H8治疗蒸发过强型干眼的适用性。
专家视角
李炜教授
厦门大学医学院副院长
这两项最新的研究帮助我们更深入地了解全氟己基辛烷(PFHO)的双重作用机制:
物理屏障——通过长氟碳链覆盖于泪膜表面,稳定泪膜,抑制泪液蒸发;
保护睑板腺——改善睑板腺开口阻塞,保护腺体结构。
研究利用蓝光诱导的MGD模型,验证了环境因素(如电子屏幕蓝光辐射)对干眼发病的显著影响。在数字化生活方式普及的当下,视频终端相关干眼已成为全球公共卫生挑战。PFHO在动物模型中展现的早期干预效果(如降低角膜染色评分、减少睑板腺堵塞),为临床治疗提供了机制依据。
值得注意的是,PFHO在动物模型中观察到对睑板腺的抗炎、抗氧化应激作用,证明其在抑制泪液蒸发的同时,也改善了眼表的微环境。这些发现凸显了其作为MGD创新治疗药物的潜力,值得进一步研究阐明其改善睑板腺形态和功能的机制。目前,超过80%的干眼患者存在MGD,而PFHO通过双重治疗机制,有望成为MGD相关干眼患者的优选治疗方案,为广大干眼患者带来获益。
李炜 教授
厦门大学
英国卡迪夫大学荣誉教授
厦门大学医学院副院长
亚洲干眼学会副主席
中国医师协会眼科分会角膜病学组委员
海峡两岸医药卫生交流协会眼科专委会常委、总干事
福建省医学会眼科分会角膜病学组组长
福建省医师协会眼科医师分会副主委
TFOS China副主席
Ocular Surface杂志编委
Exp Eye Res杂志编委
福建省科技创新领军人才
承担10余项国家级科研项目,发表SCI论文100余篇

参考文献
本平台旨在为医疗卫生专业人士传递更多医学信息。本平台发布的内容,不能以任何方式取代专业的医疗指导,也不应被视为诊疗建议。如该等信息被用于了解医学信息以外的目的,本平台不承担相关责任。本平台对发布的内容,并不代表同意其描述和观点。若涉及版权问题,烦请权利人与我们联系,我们将尽快处理。
