
阻断慢性萎缩性胃炎癌变,这些诊治策略至关重要!丨2025共识更新
慢性萎缩性胃炎
(CAG)是慢性胃炎
的一种类型,属于胃癌
前疾病,是临床常见病,其患病率在我国人群中高达20%以上,且患病率及检出率随年龄增长而增加,对CAG进行合理的评估、治疗与随访,定期胃镜
监测,可早期发现胃癌、改善预后并降低胃癌病死率,改善人民生命健康。《慢性萎缩性胃炎中西医结合诊疗专家共识(2025年)》从中医和西医对慢性萎缩性胃炎的认识、诊断以及治疗等方面入手,旨在为CAG的精准诊疗提供全面指导,促进CAG研究的进一步发展。
CAG的临床表现无特异性,可无明显症状,有症状者主要表现为上腹部不适、饱胀、疼痛等非特异性消化不良
症状,可伴有食欲不振、嘈杂、嗳气、反酸、恶心、口苦等消化道症状,其病理严重程度与症状之间无相关性。CAG大多无明显体征,部分患者可有上腹部轻度压痛或按之不适感。
1.内镜检查
CAG在白光内镜下典型表现可见黏膜色泽呈灰白色、黏膜下血管显露,胃皱襞变平甚至消失,可伴有黏膜颗粒或结节状改变。而放大内镜与染色内镜或NBI相结合可更细致观察胃黏膜和微血管结构,对萎缩和肠化内镜下诊断的敏感性和特异性更高。
2.病理学检查
CAG的最终确定需要依靠病理学检查,组织学显示固有腺体减少、甚至消失,腺体被其他类型上皮(肠化、假幽门腺化生)或结缔组织(非化生性萎缩)替代。
3.实验室检查
血清PG I、PG II及G-17的检测有助于判断有无胃黏膜萎缩及萎缩部位。当胃黏膜发生急慢性炎症时,炎症因子刺激导致PG I、PG II水平升高,当慢性炎症导致萎缩进展时,PG I水平下降,PG II不变或略下降,因此PG I/II比值下降。
PG和G-17测定有助于判断萎缩的范围,胃体萎缩者,PG I、PG I/II比值降低,G-17水平升高;胃窦萎缩者,血清G-17水平降低,PG I、PG I/II比值正常;全胃萎缩者则两者均降低。
通常使用PGI水平≤70g/L且PG II/II比值≤3.0作为萎缩性胃炎的诊断临界值。国内胃癌高发区筛查常采用PG I水平≤70g/L且PG I/II比值≤7.0的标准。怀疑自身免疫所致CAG(A型萎缩性胃炎)时,应检测血清抗壁细胞抗体、抗内因子抗体
及胃泌素
、维生素B12
。
CAG的主要证型有:肝胃气滞证、肝胃郁热证、脾胃湿热证、胃络瘀阻证、脾胃虚弱证(脾胃虚寒证)、胃阴不足证。
表1 中医辨证

证型确立:主症和舌象必备,加次症2项以上,参考脉象。
CAG作为胃癌前疾病,具有一定的胃癌发生风险,因此需要进行管理,一则应定期胃镜监测以早期发现癌变,二则应采取预防措施,降低癌变风险。其治疗目标是延缓或阻滞病变进展、降低癌变风险,改善患者的临床症状。
1.饮食和生活方式的个体化调整
CAG患者应规律饮食,多食新鲜蔬菜、水果等,优质蛋白质饮食,饮食清淡、低盐,少食或忌食腌制、熏烤和油炸等食物。建立良好的医患关系,对患者进行科普宣教,保持乐观向上的心态,正确认识CAG的风险,提高监测、随访的依从性。
2.根除幽门螺杆菌(Hp)改善胃黏膜炎症
Hp感染患者中胃黏膜萎缩、肠化的发生率明显高于阴性者,且Hp感染可使肠化发生提前10年左右。对于所有萎缩性胃炎患者均应确定Hp感染状态,Hp阳性者应根除Hp,这是CAG最基本的治疗。
3.根据症状类型进行对症治疗
①以上腹饱胀、恶心或呕吐等为主要症状者可用促胃动力药。[证据质量:A;推荐强度:强推荐]
②伴胆汁反流者则可应用促胃动力药和(或)有结合胆酸作用的胃黏膜保护剂。[证据质量:B;推荐强度:强推荐]
③具有明显进食相关的腹胀、纳差等消化不良症状者,可应用消化酶制剂。[证据质量:C;推荐强度:弱推荐]
④表现为上腹痛、反酸等,可适度选用质子泵抑制剂或中和胃酸药物。[证据质量:A;推荐强度:强推荐]
⑤伴有焦虑、抑郁等表现,应采用神经调节剂治疗,严重者宜接受心理卫生专科治疗;消除或缓解患者心理压力以及临床症状对改善生活质量具有重要作用。[证据质量:A;推荐强度:强推荐]
4.中药辨证治疗
根据不同辨证类型可进行以下中药治疗。
表2 中药治疗

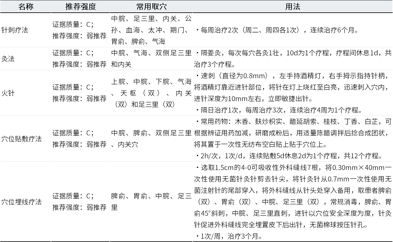
5.中医适宜技术
表3 中医适宜技术
推荐意见:CAG的中西医结合治疗以西医辨病、中医辨证为主要模式。[证据质量:B;推荐强度:强推荐]
根除Hp是萎缩性胃炎的基本治疗,有可能延缓、甚至逆转胃黏膜萎缩,但大部分患者维持萎缩状态,在根除Hp基础上联合中药治疗有助于胃黏膜异常状态的恢复;
由于抗生素耐药问题的日趋严重,常规Hp根除方案面临着根除率下降的挑战,在标准Hp根除方案的基础上联合中药可提高根除率;
此外,在萎缩性胃炎各类症状的缓解方面,中医药可通过辨证论治发挥很好的作用。
推荐意见:推荐依据病理作为CAG的主要疗效评价。[证据质量:A;推荐强度:强推荐]
推荐意见:推荐根据消化不良症状评分改变作为CAG主要的临床症状的疗效评价。[证据质量:B;推荐强度:强推荐]
表4 消化不良症状的Likert评分

推荐意见:CAG是重要的胃癌前疾病,CAG患者是胃癌发生的风险群体,定期随访监测可以明显提高早期胃癌的检出率,改善胃癌患者生存率。在随访中,应充分考虑成本-效益,主要监测手段是胃镜和病理,依据风险分层制定相应的胃镜监测计划。[证据质量:A;推荐强度:强推荐]