
徐卫教授团队:抑制PTPN2可通过HIF1A-TFRC调控线粒体自噬,发挥抗ALK+ ALCL作用
医脉通编辑整理,请勿转载。
间变性大细胞淋巴瘤(ALCL)是一种异质性T细胞淋巴瘤
亚型,通常由影响间变性淋巴瘤激酶(ALK)基因的遗传变异驱动。尽管ALK阳性(ALK+)ALCL预后相对较好,但约30-40%的患者会出现复发或疾病进展。近日,南京医科大学徐卫教授等人在《Advanced Science》上发表了一项研究,揭示了PTPN2在ALK+ ALCL中的作用以及AC484的疗效。研究发现蛋白酪氨酸磷酸酶PTPN2是ALK+ ALCL生长和存活所必需的关键基因。PTPN2通过负调控TFRC表达,促进PINK1-PRKN介导的线粒体自噬,从而促进线粒体更新。此外,一种口服生物可利用度高的PTPN2/N1活性位点抑制剂AC484展现出对ALK+ ALCL显著的治疗潜力。本文整理精彩内容如下,以飨读者。
研究背景
蛋白酪氨酸磷酸酶PTPN2(又称TCPTP)是最大的Ⅰ类半胱氨酸蛋白酪氨酸磷酸酶家族的成员。PTPN2通过去磷酸化表皮生长因子受体(EGFR)、Janus激酶(JAK)、Src蛋白和信号转导与转录激活因子3(STAT3)等目标底物,参与炎症反应、肿瘤发生和免疫调节。越来越多的证据表明,PTPN2在乳腺癌
、肝细胞癌
和B细胞淋巴瘤中具有促肿瘤作用,而在皮肤肿瘤中则具有抑制肿瘤生长的作用。近期体内CRISPR筛选研究已将PTPN2确定为肿瘤免疫治疗的靶点。此外,一种首创的口服生物可利用度高的PTPN2/N1活性位点抑制剂ABBV-CLS-484(AC484)已在实体瘤中显示出良好的治疗潜力。
转铁蛋白受体(TFRC)在细胞铁转运中发挥重要作用,助力维持细胞内铁稳态。Senyilmaz等人发现TFRC可作为线粒体调节因子,诱导线粒体片段化。线粒体自噬是一种降解受损或功能障碍线粒体的细胞器特异性自噬形式,对维持线粒体稳态至关重要。近年来的研究表明,线粒体自噬在肿瘤发生和进展中具有多方面作用。
本研究旨在探究PTPN2在ALK+ ALCL中的作用及AC484的疗效。PTPN2通过TFRC介导的线粒体自噬发挥致癌作用,而非依赖铁死亡。此外,AC484通过破坏线粒体功能和抑制线粒体自噬,展现出强大的ALK+ ALCL抗肿瘤活性。这些发现为预后不良的ALK+ ALCL患者提供了潜在的治疗策略,并为推进AC484进入临床试验提供了理论依据。
结果
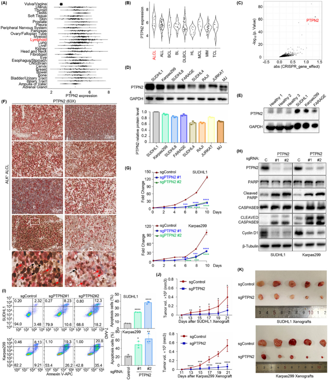
PTPN2在ALK+ ALCL中高表达且为必需肿瘤基因
本研究通过DepMap数据库分析及免疫组化等实验表明,PTPN2在ALK+ ALCL肿瘤细胞中表达水平较高。体外实验通过CRISPR/Cas9基因编辑结果表明,PTPN2沉默可显著抑制肿瘤细胞增殖,诱导凋亡;在体内实验中,PTPN2敲除的小鼠异种移植模型显示肿瘤生长明显受抑,这些结果共同证实了PTPN2在ALK+ ALCL中的促肿瘤作用(图1)。

图1 PTPN2在ALK+ALCL中高表达
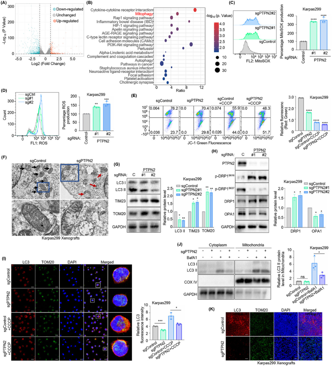
在ALK+ ALCL中,PTPN2通过线粒体自噬促进线粒体更新
RNA测序结果表明,PTPN2敲除后失调的基因显著富集于线粒体自噬通路。透射电镜观察发现PTPN2缺失肿瘤细胞中存在肿胀受损的线粒体。PTPN2敲除后线粒体中自噬体标志物LC3 Ⅱ表达降低,在异种移植小鼠模型的皮下肿瘤中,LC3的线粒体定位同样减弱。以上结果表明,PTPN2沉默导致线粒体功能障碍,并在早期发展阶段抑制线粒体自噬(图2)。

图2 PTPN2通过线粒体自噬促进线粒体更新
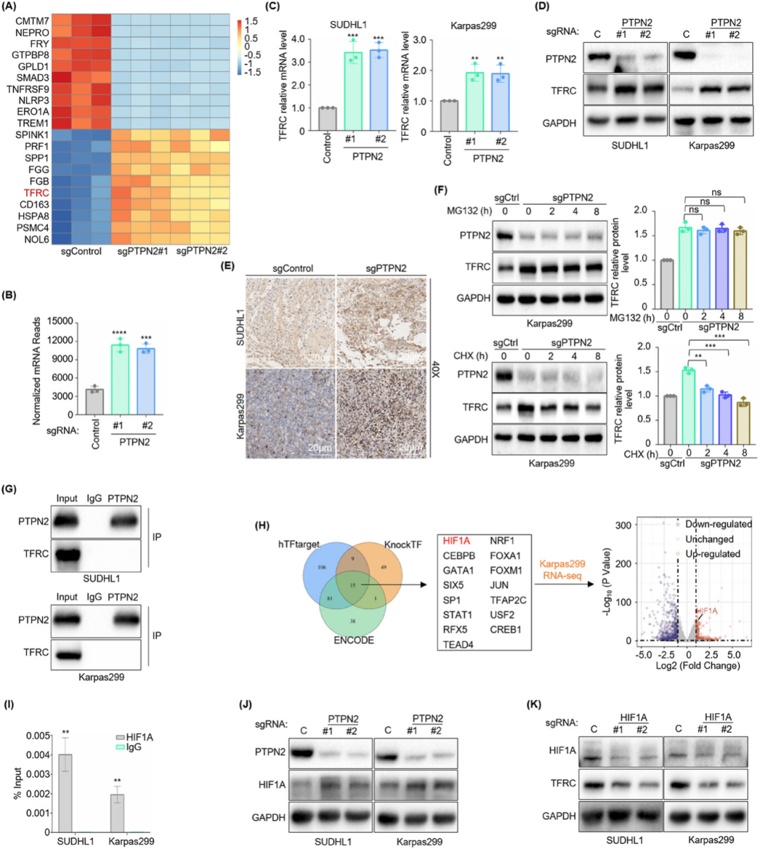
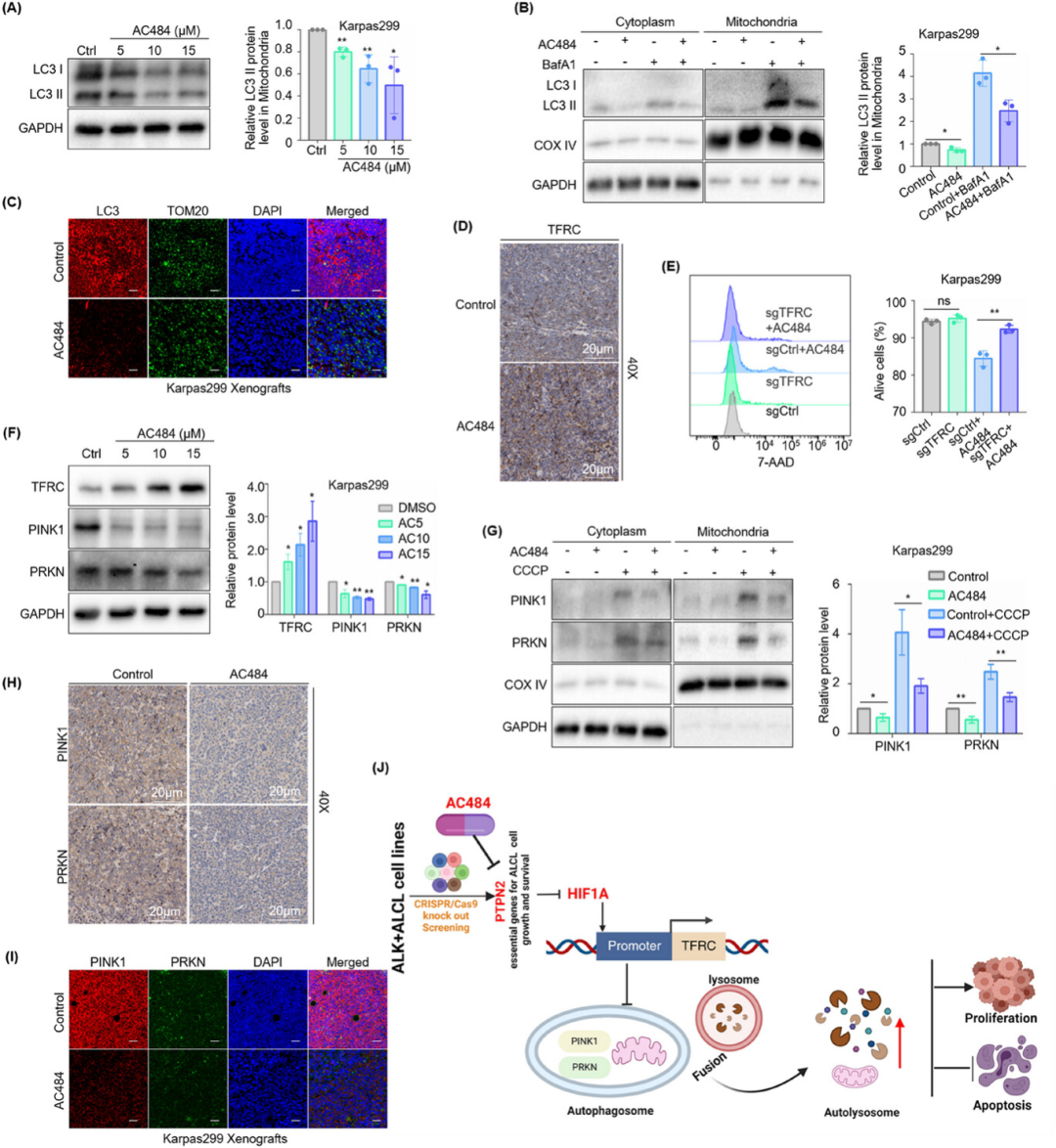
PTPN2通过HIF1A抑制ALK+ ALCL中TFRC的表达,进而调控线粒体自噬,促进肿瘤发生
PTPN2缺失的ALK+ ALCL细胞中,TFRC表达显著上调。然而,免疫共沉淀(Co-IP)实验未检测到PTPN2与TFRC蛋白的结合,提示PTPN2通过转录机制间接调控TFRC。结合数据库及实验分析表明,PTPN2通过靶向转录因子HIF1A来抑制TFRC转录(图3)。进一步实验表明,敲除TFRC可降低线粒体超氧化物水平、减少ROS生成、提高线粒体膜电位,并缓解CCCP诱导的受损线粒体积累,且该过程不依赖铁死亡。综上,TFRC在线粒体功能和线粒体自噬中起破坏性作用,PTPN2通过抑制TFRC表达以维持线粒体功能。

图3 在ALK+ ALCL中,PTPN2通过HIF1A抑制TFRC表达
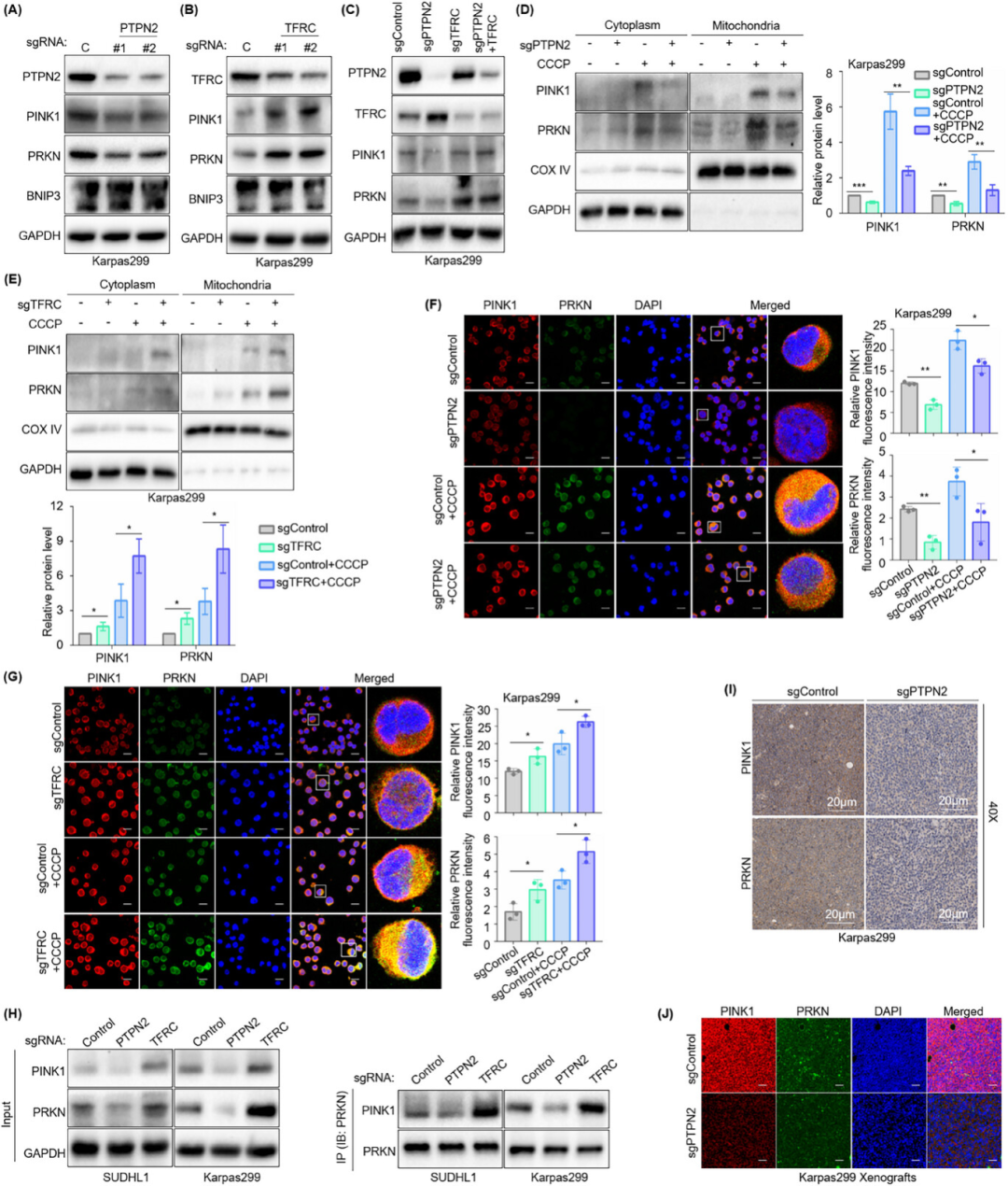
TFRC介导的PINK1-PRKN依赖性线粒体自噬在ALK+ ALCL中起促肿瘤作用
线粒体自噬调控系统主要包括泛素依赖性途径(由PINK1-PRKN介导)和泛素非依赖性途径。研究发现,PTPN2敲除导致PINK1和PRKN表达下调,并抑制TFRC介导的PINK1-PRKN依赖性线粒体自噬在ALK+ ALCL中的作用。

图4 PTPN2通过抑制TFRC表达增强PINK1-PRKN依赖的线粒体自噬
PTPN2/N1抑制剂AC484通过阻断TFRC介导的线粒体自噬以发挥抗肿瘤作用
本研究证实PTPN2通过抑制TFRC表达促进PINK1-PRKN依赖性线粒体自噬,从而在ALK+ ALCL中发挥促肿瘤作用。基于口服PTPN2/N1抑制剂AC484的良好治疗前景,我们进一步评估了其对ALK+ ALCL的疗效。体外及体内实验证明,AC484能通过影响线粒体功能,诱导ALK+ ALCL细胞凋亡并抑制肿瘤生长,展现出良好的治疗潜力(图5)。机制上,AC484通过干扰线粒体更新和阻断TFRC介导的PINK1-PRKN依赖性线粒体自噬发挥抗肿瘤作用(图6),该发现为AC484的临床应用提供了重要的机制依据。

图5 PTPN2/N1抑制剂AC484破坏线粒体功能发挥抗肿瘤作用

图6 AC484机制
总结
本研究表明,PTPN2通过调控HIF1A抑制TFRC表达,促进TFRC介导的PINK1-PRKN依赖性线粒体自噬,从而在ALK+ ALCL中发挥促肿瘤作用,这一过程独立于铁死亡。此外,首个PTPN2/N1抑制剂AC484显示出强抗肿瘤作用,这些发现为AC484在ALK+ ALCL患者中的临床试验提供了理论基础。

徐卫 教授
二级教授、主任医师、博士生导师、博士后合作导师
南京医科大学第一附属医院(江苏省人民医院)血液科
中国抗癌协会血液肿瘤专委会副主委,淋巴瘤学组组长
中国初保会血液淋巴瘤专委会主委
中国老年保健协会淋巴瘤专委会副主委
中国医药教育协会淋巴瘤专委会副主委
CSCO中国抗淋巴瘤联盟常委
中国女医师协会血液专委会常委
江苏省医学会血液学会副主委
江苏省医师协会血液病
医师分会副会长
江苏省研究型医院协会淋巴瘤专委会主委
江苏省抗淋巴瘤联盟主委
江苏省抗癌协会血液肿瘤专委会副主委
南京市血液学会主委