
2025 Fundamental Research|靶向PODNL1/AKT/β-catenin信号轴——开辟肿瘤精准治疗新路径
前言
胶质瘤
治疗已进入“精准靶向”时代,信号通路靶向治疗成为突破现有疗效瓶颈的关键方向。近日,一项由屈善强/胡志成
教授团队发表在自然科学基金委英文期刊Fundamental Research上的最新研究[1],首次系统阐明PODNL1/AKT/β-catenin信号轴在胶质瘤恶性进展及化疗耐药中的核心调控作用。该研究不仅揭示了一个新的预后标志物,更为胶质瘤的靶向信号通路联合治疗提供了明确的理论基础与实验依据。

研究背景
胶质瘤,尤其是IDH野生型胶质母细胞瘤
,仍缺乏高效靶向治疗方案。尽管替莫唑胺
(TMZ)是标准治疗药物,但耐药问题普遍存在,患者中位生存期难以突破15个月。近年来,AKT与Wnt/β-catenin通路在肿瘤发生与耐药中的作用备受关注,但其在胶质瘤中的上游调控机制及临床转化路径尚不清晰。本研究聚焦SLRP家族新成员PODNL1,旨在揭示其如何通过激活上述信号轴推动胶质瘤进展,并探索其作为治疗靶点的可行性。
研究方法
研究整合了大宗胶质瘤队列,结合全外显子测序、RNA-seq与免疫组化等多维数据,系统分析了PODNL1的表达与临床特征之间的关联。通过体外细胞实验(U87、LN229细胞系)与体内裸鼠成瘤模型,验证了PODNL1对胶质瘤细胞增殖、侵袭、迁移能力的影响。进一步利用Western blot、免疫荧光、qPCR等技术,揭示了PODNL1通过调控AKT/mTOR与Wnt/β-catenin信号通路促进肿瘤进展的分子机制。
研究结果
PODNL1在胶质瘤中高表达且与不良预后相关
PODNL1 mRNA与蛋白水平在胶质瘤组织中显著上调,且表达水平与肿瘤级别正相关。
高表达PODNL1与患者年龄大、IDH野生型、1p/19q非共缺失、肿瘤进展及死亡显著相关(P < 0.0001)。
生存分析显示,PODNL1高表达组患者的总生存期与无进展生存期均显著缩短。
该信号轴直接调控胶质瘤恶性表型
体外实验证实,PODNL1通过激活AKT/mTOR磷酸化,进而促进β-catenin核转位,增强其转录活性。
该过程直接促进胶质瘤细胞的增殖、侵袭、迁移及上皮-间质转化(EMT),在裸鼠模型中显著加速肿瘤生长。
PODNL1促进胶质瘤细胞增殖与侵袭
敲低PODNL1显著抑制胶质瘤细胞的增殖、迁移与侵袭能力;过表达则反之。
体内实验证实,PODNL1敲低可显著抑制裸鼠颅内肿瘤
生长,并延长其生存期。
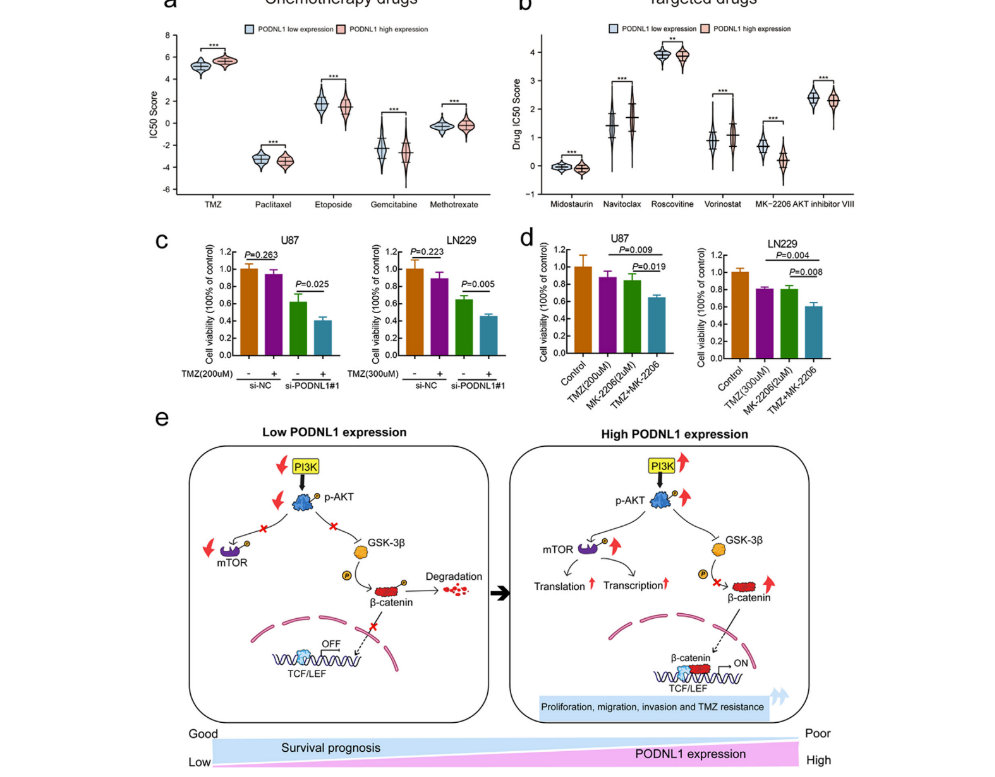
靶向该轴可逆转TMZ耐药
PODNL1高表达的胶质瘤细胞对TMZ敏感性下降。
联合使用AKT抑制剂MK-2206可显著增强TMZ的抗肿瘤效果,实现协同杀伤作用,为克服化疗耐药提供了新方案。

图 靶向AKT信号通路可增强胶质瘤化疗敏感性。
临床转化意义:从机制到靶向治疗的桥梁
本研究首次将PODNL1/AKT/β-catenin轴确立为胶质瘤进展与治疗响应的关键调控枢纽。该轴的发现,不仅为胶质瘤提供了新的分层与预后评估工具,更重要的是:
提出了可靶向的信号节点:AKT作为该轴的核心激酶,已有多种抑制剂进入临床研究;
明确了联合治疗策略:AKT抑制剂 联合TMZ 的协同方案,具有明确的机制基础与实验支持;
为个体化治疗提供了新靶标:针对PODNL1高表达患者,该轴可作为优先干预的分子路径。
“这项研究的重要性在于,它不仅仅发现了一个新的生物标志物,更重要的是阐明了一条可靶向的信号轴。PODNL1/AKT/β-catenin轴在胶质瘤中的明确作用,为开发新一代靶向联合治疗方案提供了直接依据。未来应加快推进该轴相关抑制剂在胶质瘤中的临床转化研究。”
屈善强 教授
中山大学医学博士,南方医科大学博士后
中华神经外科杂志(英文版)第一届青年编委
国家神经疾病中心脑胶质瘤MDT专科联盟(NGMA)华南联盟理事
主要研究方向为脑肿瘤微创手术的临床应用与推广,以第一作者或通讯作者发表SCI论文20篇(6篇IF>10),先后主持含国家及省市级课题6项
胡志成 教授
中山大学附属第一医院
主任医师、硕士研究生导师
国家优秀青年科学基金项目及广东省杰出青年科学基金获得者
入选中山大学附属第一医院柯麟新星人才计划,并担任广东省自然科学基金评审专家
曾获华夏医学科技奖二等奖、广东省科技进步奖三等奖、中华医学科技奖三等奖
参考文献:
[1] S. Qu, C. Huang, Z. Hu, The PODNL1/AKT/β-catenin signaling axis mediates glioma progression and sensitivity to temozolomide, Fundam Res 5(4) (2025) 1822-1830.
审校:Squid
排版:Squid
执行:Squid
本平台旨在为医疗卫生专业人士传递更多医学信息。本平台发布的内容,不能以任何方式取代专业的医疗指导,也不应被视为诊疗建议。如该等信息被用于了解医学信息以外的目的,本平台不承担相关责任。本平台对发布的内容,并不代表同意其描述和观点。若涉及版权问题,烦请权利人与我们联系,我们将尽快处理。
