
牙周病菌竟悄悄促癌!最新研究|牙龈卟啉单胞菌胞外囊泡通过PRKACB/JNK/NFATC2轴推动食管鳞癌转移
你是否觉得牙周病
只是牙龈出血、红肿的小毛病?每天认真刷牙也只是为了预防蛀牙和口气清新?事实可能比你想象的更复杂。口腔作为人体微生物的“大本营”,其中的细菌不仅影响口腔健康,还可能通过隐秘途径参与全身疾病的发生发展。
食管癌
作为全球高发的消化道恶性肿瘤,其中食管鳞状细胞癌
占比超90%,5年生存率仅15%至25%。晚期转移是导致患者预后不佳的核心原因,而近年来的研究逐渐发现,口腔微生物群的失衡可能是推动肿瘤进展的隐形推手。牙龈卟啉单胞菌作为引发牙周病的主要致病菌,早已被证实与多种肿瘤的发生发展相关。近日,J Nanobiotechnology发表的一项研究,首次完整揭示了该细菌分泌的胞外囊泡促进食管鳞癌转移的分子机制,为临床治疗提供了全新的潜在靶点,也让口腔健康与消化道肿瘤的关联再次受到关注。
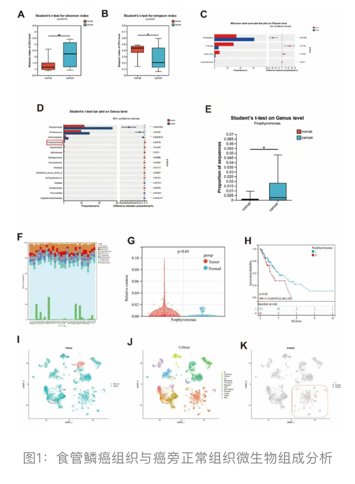
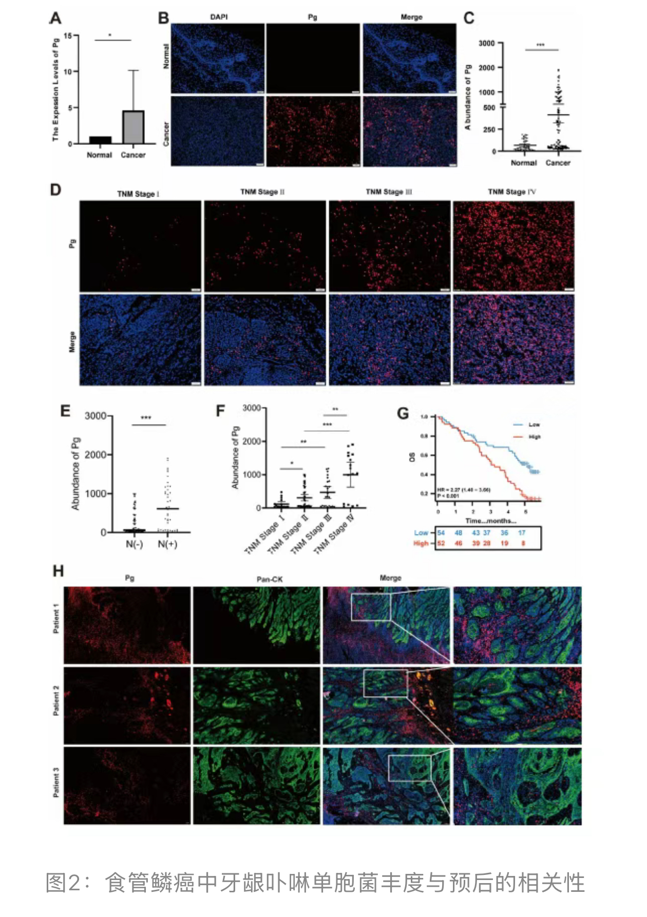
食管鳞癌组织中牙龈卟啉单胞菌富集预示不良预后
研究人员利用16S rRNA基因测序、荧光原位杂交等技术,对15对食管鳞癌新鲜组织及癌旁正常组织、106例石蜡包埋组织进行系统分析,发现牙龈卟啉单胞菌在食管鳞癌肿瘤组织中的丰度显著高于癌旁组织。

进一步研究显示,牙龈卟啉单胞菌的丰度与食管鳞癌患者的TNM分期、淋巴结转移呈正相关。高丰度牙龈卟啉单胞菌患者的总生存期显著缩短,多因素Cox分析证实,该细菌丰度可作为食管鳞癌患者预后的独立预测指标。通过单细胞转录组分析,研究者还发现牙龈卟啉单胞菌主要与食管鳞癌恶性细胞相互作用,调控其转录过程。

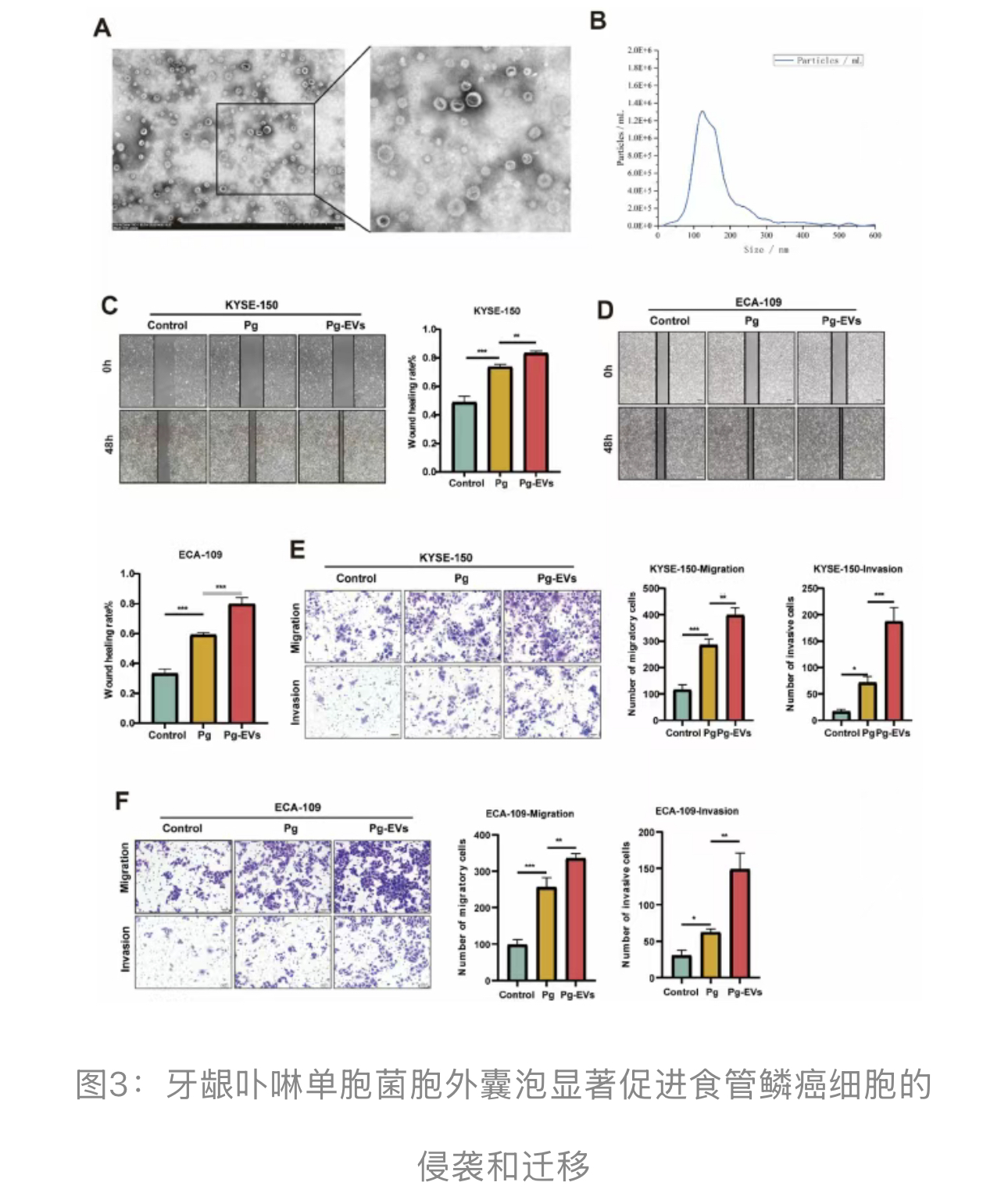
细菌分泌的胞外囊泡是促进转移的关键推手
为明确牙龈卟啉单胞菌的促癌机制,研究团队从该细菌的培养上清中分离并鉴定了胞外囊泡。这些囊泡直径介于100至250纳米,呈现圆形或椭圆形的膜状结构。细胞实验表明,牙龈卟啉单胞菌胞外囊泡对食管鳞癌细胞增殖无显著影响,但能显著增强KYSE-150、ECA-109两种食管鳞癌细胞系的迁移和侵袭能力,且其促转移效应优于细菌本身。

动物实验
中,尾静脉注射牙龈卟啉单胞菌胞外囊泡可显著增加食管鳞癌细胞在裸鼠肺部、肝脏及淋巴结的转移灶数量;而使用nSMase抑制剂GW4869抑制胞外囊泡分泌后,牙龈卟啉单胞菌对食管鳞癌细胞的促迁移、侵袭作用明显减弱。进一步机制研究发现,胞外囊泡可通过剂量依赖和时间依赖方式调控上皮间质转化相关蛋白,抑制E-钙粘蛋白表达,促进N-钙粘蛋白、波形蛋白及Snail的表达,诱导食管鳞癌细胞获得间质表型,增强转移能力。
NFATC2是胞外囊泡促转移的核心分子
转录组测序结果显示,经牙龈卟啉单胞菌胞外囊泡处理后,食管鳞癌细胞中NFATC2基因表达显著上调。qRT-PCR和Western blot实验进一步验证了这一结果,免疫荧光检测还发现胞外囊泡可促进NFATC2蛋白核移位,增强其转录活性。

功能缺失实验表明,敲低NFATC2后,食管鳞癌细胞中上皮间质转化相关蛋白(N-钙粘蛋白、波形蛋白、Snail)及促转移因子
(MMP3、IL-8)表达降低,E-钙粘蛋白表达升高,细胞迁移、侵袭能力显著减弱。体内实验同样证实,敲低NFATC2能有效阻断胞外囊泡诱导的食管鳞癌远处转移,说明NFATC2是牙龈卟啉单胞菌胞外囊泡发挥促转移作用的必需分子。
PRKACB/JNK/NFATC2轴是核心调控通路
KEGG通路分析显示,牙龈卟啉单胞菌胞外囊泡处理后,食管鳞癌细胞中MAPK信号通路显著富集。Western blot实验证实,胞外囊泡可特异性激活JNK通路,而对p38或ERK通路无明显影响。使用JNK抑制剂SP600125处理后,胞外囊泡诱导的NFATC2上调及细胞迁移、侵袭增强效应均被逆转。
进一步研究发现,牙龈卟啉单胞菌胞外囊泡可显著上调PRKACB的表达。敲低PRKACB能有效抑制胞外囊泡诱导的JNK磷酸化及NFATC2上调,同时减弱食管鳞癌细胞的恶性表型。当PRKACB被抑制时,胞外囊泡无法上调NFATC2表达,这表明PRKACB是胞外囊泡激活JNK通路的上游分子,三者构成PRKACB/JNK/NFATC2调控轴,共同推动食管鳞癌转移。
临床样本验证:三者高表达与不良预后相关
对106例食管鳞癌临床样本的免疫组化分析显示,高牙龈卟啉单胞菌丰度组的PRKACB和NFATC2表达水平显著高于低丰度组,且PRKACB与NFATC2表达呈正相关。此外,高PRKACB或NFATC2表达的食管鳞癌患者均表现出更短的总生存期,且二者均与淋巴结转移显著相关,提示这两个分子可作为食管鳞癌预后评估的潜在生物标志物。

综上,这项研究清晰揭示了牙龈卟啉单胞菌及其胞外囊泡在食管鳞癌转移中的关键作用,首次明确PRKACB/JNK/NFATC2轴是其核心调控通路。这一发现不仅为食管鳞癌转移的分子机制增添了新的理论依据,更为临床治疗提供了潜在靶点,干预这一信号轴或抑制胞外囊泡分泌,有望成为阻断食管鳞癌转移的新途径。
同时,该研究也再次提醒我们,口腔健康与全身健康息息相关。牙周病的有效防治,或许能为消化道肿瘤的预防提供新的思路。未来,针对PRKACB、JNK或NFATC2的特异性抑制剂开发,有望为食管鳞癌患者带来新的治疗希望,尤其为晚期转移性食管鳞癌提供更多治疗选择,让更多患者受益于这一基础研究的突破。
参考文献:
Hong K, Zhang H, Qi J, et al. Porphyromonas gingivalis extracellular vesicles promotes tumor metastasis in esophageal squamous cell carcinoma by inducing PRKACB/JNK/ NFATC2 axis. J Nanobiotechnology. 2025;24(1):66. Published 2025 Dec 19. doi:10.1186/s12951-025-03932-8
来源:生物谷