
Lancet:古塞奇尤单抗在中重度克罗恩病患者中的长期疗效与安全性
Efficacy and safety of intravenous induction and subcutaneous maintenance therapy with guselkumab for patients with Crohn's disease (GALAXI-2 and GALAXI-3): 48-week results from two phase 3, randomised, placebo and active comparator-controlled, double-blind, triple-dummy trials
Lancet
PMID:40684778 [IF=88.5]
来源:IBD Daily
克罗恩病 (CD) 是一种慢性炎症性肠病
,严重影响患者生活质量,其现有治疗包括糖皮质激素
、免疫抑制剂及生物制剂 (如英夫利西单抗
、乌司奴单抗
)。但许多中度至重度活动性CD患者的治疗效果并不理想,仍然持续存在炎症和症状,现有治疗疗效不足、耐受性差及长期效果减弱等临床难题亟待解决。
IL-23在CD的免疫失衡中发挥关键作用,guselkumab (古塞奇尤单抗) 是一种靶向IL-23中p-19 亚基的抑制剂,区别于传统生物制剂,不仅能有效中和IL-23,还与其在IL-23产生细胞上表达的 CD64 受体结合,起到双重抑制炎症作用。该药已在2024年获批用于溃疡性结肠炎
,并在II期研究中显示对克罗恩病有良好的临床和内镜疗效。为进一步验证其临床效果,GALAXI-2和GALAXI-3两项Ⅲ期试验采用“静脉诱导+皮下注射维持”的贯穿式设计,与安慰剂及乌司奴单抗进行头对头比较。
研究报告了GALAXI-2和GALAXI-3两项随机双盲三臂临床试验在第48周的结局,旨在评估中度至重度活动性CD成年患者接受古塞奇尤单抗静脉诱导治疗随后皮下维持治疗的长期疗效与安全性。
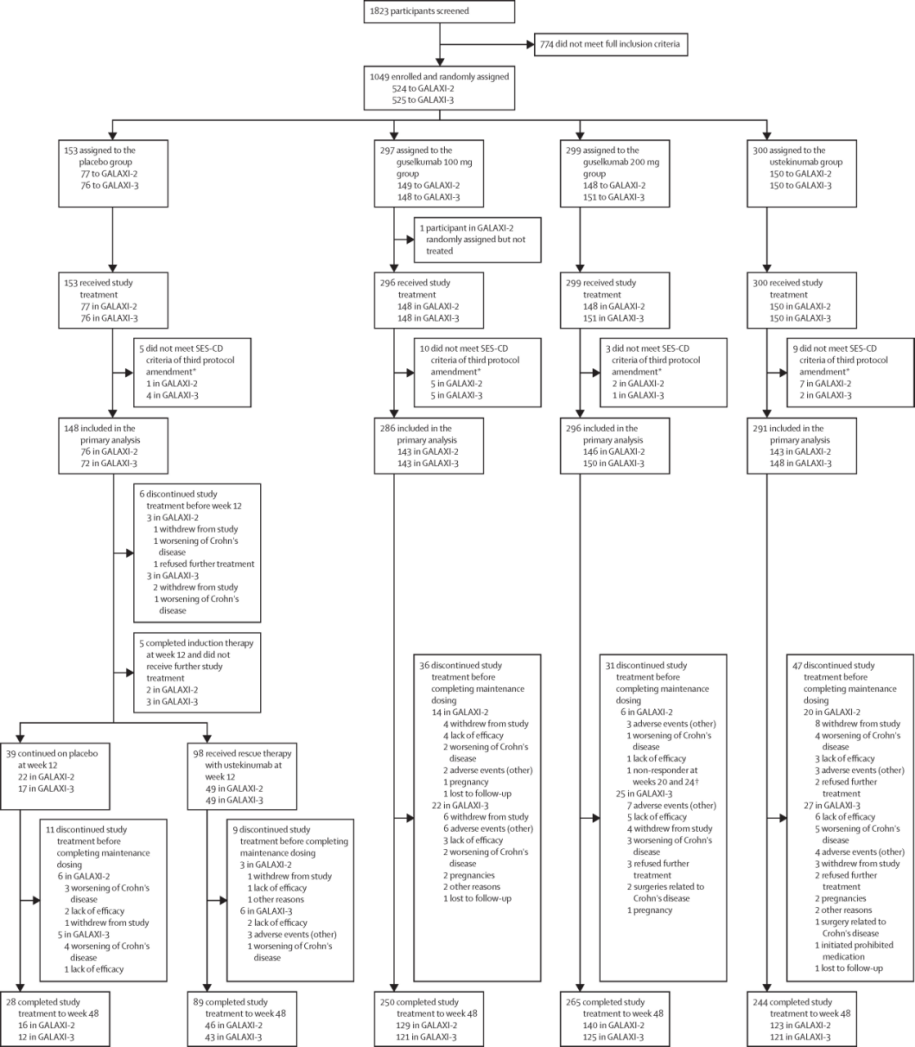
研究基于 40 个国家的 257个医疗中心纳入了1048名中重度活动性CD患者,包括生物制剂初治患者和失应答患者,患者随机分组后分别给予古塞奇尤单抗 (两种剂量)、乌司奴单抗 (阳性对照) 或安慰剂治疗,在诱导期接受静脉给药,随后转为皮下注射维持治疗,共48周。研究的主要结局是第12周的临床应答和第48周的临床缓解或内镜应答的复合结局,次要结局包括12周及48周的临床缓解,内镜应答及缓解等。

图1. 研究设计
研究共纳入1048名中重度CD患者,接受随机分配治疗并随访48周,其中1021名纳入主要分析:约29%患者接受200mg古塞奇尤单抗治疗,28%患者接受100mg古塞奇尤单抗治疗,28%患者接受乌司奴单抗治疗,15%患者接受安慰剂治疗。患者基线时内镜下疾病的严重程度54%为中度,27%为重度,53%的患者既往接受过生物制剂治疗且失应答。

图2. GALAXI-2和GALAXI-3试验情况
两种剂量方案的古塞奇尤单抗治疗 (200mg Q4W和100mg Q8W) 在第12周的临床应答率和第48周的临床缓解率上均优于安慰剂。以第12周临床应答且第48周临床缓解为复合结局时,200 mg古塞奇尤单抗组在两项研究中的缓解率分别为55%与48%,100 mg古塞奇尤单抗组的缓解率分别为49%与47%,而安慰剂组的缓解率分别为12%与13%。以第12周临床应答且第48周内镜应答为复合结局时,古塞奇尤单抗显示出同样的优势:200 mg古塞奇尤单抗组在两项研究中的缓解率分别为38%与36%,100 mg古塞奇尤单抗组的缓解率分别为39%与34%,而安慰剂组的缓解率分别为5%与6%。
次要结局的短期结果显示,古塞奇尤单抗在第12周即可显著改善临床症状和疲劳评分。古塞奇尤单抗治疗组在第12周的临床缓解率、疲劳反应率、内镜反应率以及临床缓解与内镜反应的复合结局,均显著优于安慰剂组。
次要结局的长期结果显示,古塞奇尤单抗可以维持临床缓解,减少糖皮质激素依赖,在实现内镜缓解上具有显著优势。以第12周临床应答且第48周的无激素临床缓解为复合结局时,200 mg古塞奇尤单抗组在两项研究中的缓解率分别为51%与45%,100 mg古塞奇尤单抗组的缓解率分别为47%与46%,而安慰剂组的缓解率分别为9%与13%。以第12周临床应答且第48周的内镜缓解为复合结局时,200 mg古塞奇尤单抗组在两项研究中的缓解率分别为33%与23%,100 mg古塞奇尤单抗组的缓解率分别为27%与24%,而安慰剂组的缓解率分别为3%与6%。

图3. 与安慰剂相比,古塞奇尤单抗的长期疗效
古塞奇尤单抗在客观炎症控制,实现“内镜愈合”的治疗目标上具有显著优势。在GALAXI-2和GALAXI-的合并分析中,古塞奇尤单抗在内镜应答、内镜缓解、临床缓解加内镜应答的复合结局以及深度缓解等终点结局上均显著优于乌司奴单抗 (p<0.05),而在单纯临床缓解率上,两者的调整后治疗差异不显著 (70% vs 63%)。

图4. 与乌司奴单抗相比,古塞奇尤单抗的内镜疗效
补充分析显示,古塞奇尤单抗在生物制剂应答良好及失应答的患者中均具有一致的长期疗效。在基线C反应蛋白>3mg/L或粪钙
卫蛋白>250μg/g的患者中,古塞奇尤单抗治疗组的炎症指标实现持续下降;且古塞奇尤单抗治疗组的住院或手术发生率显著低于乌司奴单抗。古塞奇尤单抗安全性良好,严重不良事件发生率低。
研究证实,古塞奇尤单抗静脉诱导联合皮下维持治疗方案在中重度克罗恩病患者中具备显著且持久的疗效与良好安全性。古塞奇尤单抗在临床和内镜缓解方面均明显优于安慰剂,同时在内镜疗效上较乌司奴单抗更具优势。这一结果不仅有助于实现STRIDE-II提出的客观炎症控制目标,也为克罗恩病提供了新的治疗选择与希望。