
健康过春节:春节不想痛风发作,运动前先看这篇
前言

近年来,随着生活水平的提高以及患病群体呈现年轻化趋势,痛风
的发病率持续上升。流行病学数据表明,在高尿酸血症
(HUA)个体中,约有5%–20%会进展为痛风。这种进展受到种族、性别、合并症、遗传倾向和环境因素等多方面的影响。虽然先前的观察性研究已探讨了部分风险因素,但久坐时间和体力活动(PA)对HUA个体的潜在影响仍未得到充分研究。本研究利用经典的机器学习算法,并结合可解释的SHAP算法,来探索久坐行为和PA时间如何与个体特征和实验室指标相互作用,影响HUA这一高风险人群发生痛风的风险。


本研究回顾性收集了2007-2018年期间来自国家健康与营养检查调查(NHANES)数据库的HUA个体数据。在排除了8464名因缺失值或年龄小于18岁的个体后,共有8057名HUA个体被纳入研究。收集的数据包括基本人口统计学特征、合并症、血清肌酐
水平和肾功能指标。
研究团队使用所有可用变量构建了四种成熟的机器学习模型:K-最近邻(KNN)、随机森林(RF)、XGBoost(XGB)和多层感知机(MLP),并进行性能测试。模型性能使用受试者工作特征曲线、精确度-召回率曲线、交叉验证结果以及包括准确度、Kappa、敏感性、特异性、阳性预测值、阴性预测值和F1分数在内的多种指标进行评估。应用SHAP评估最佳性能模型中的变量重要性,并检验久坐时间和PA时间的变化如何影响痛风风险。
研究结果使用Student t检验分析呈正态分布的连续变量的基线特征或使用Mann-Whitney U检验分析非正态分布的连续变量。对于分类变量,酌情使用卡方检验或Fisher精确检验。双侧p值< 0.05被认为具有统计学意义。


本研究共纳入8057名高尿酸血症(HUA)个体。基线特征分析显示,痛风患者年龄更大、男性比例更高、血清尿酸水平更高、BMI更高、血清肌酐水平更高,且高血压
和糖尿病
患病率更高(均p<0.001)。此外,痛风患者的体力活动(physical activity,PA)时间更少,久坐时间更长。
通过随机森林(RF)模型构建的预测模型在训练集和测试集中均表现最佳,ROC曲线下面积(AUC)分别为0.957和0.799,PR 曲线下面积分别为 0.646(训练集)和 0.240(测试集)(图1)。

图1:机器学习模型的ROC和PR曲线
模型在测试集中的灵敏度为0.701,特异度为0.785,阴性预测值高达0.967,表明其在识别低风险个体方面非常可靠(表1)。
表1:四种模型的比较性能指标

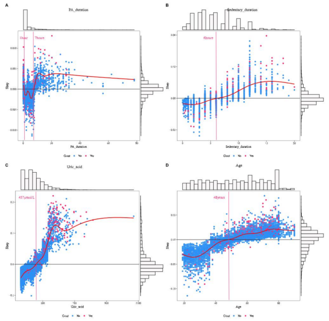
SHAP分析显示,高血压、血清尿酸、年龄、性别和BMI是影响痛风风险的前五大因素(图2A)。进一步分析表明,血清尿酸水平>457 μmol/L、年龄>48岁、BMI升高、肌酐升高、久坐时间延长、PA时间减少,以及存在高血压、糖尿病和男性性别,均与痛风风险增加相关(图2B)。

图2:SHAP特征重要性
PA时间与痛风风险呈U型关系:当每周PA时间超过1小时时,风险开始下降,并在约7小时/周时达到风险最低点;此后,若PA时间继续增加,风险则呈现回升趋势。久坐时间每日超过6小时也与风险增加相关(图3)。亚组分析进一步证实,PA在每周1–7小时范围内对纳入研究的各类HUA个体均具有保护作用(图4)。

图3:SHAP趋势及散点图

图4:特定特征下PA持续时间的SHAP趋势和散点图


本研究通过机器学习模型结合SHAP分析,系统评估了PA和久坐时间对HUA患者痛风风险的影响。结果显示,适度PA(每周1–7小时)可显著降低痛风风险,而每日久坐时间超过6小时则显著增加风险。
PA通过改善胰岛素
敏感性、减少内脏脂肪、降低炎症因子(如TNF-α、IL-6)等机制,发挥代谢保护作用。然而,过度PA(>7小时/周)可能因乳酸堆积、脱水及ATP分解加速而导致尿酸生成增加,反而升高风险。久坐行为则可能通过促进肥胖、胰岛素抵抗和减少尿酸排泄,进一步加剧痛风发生。
本研究开发的RF模型具有良好的判别能力,尤其在高敏感性高阴性预测值方面表现突出,适用于识别低风险人群。尽管模型的阳性预测值不高,但其在高敏感性和高阴性预测值方面的优势,使其非常适合作为辅助工具,用于识别低风险个体(排除诊断),并对高风险个体发出警示,引导其采取积极的生活方式干预。研究团队也开发了一款在线预测工具(https://sasuki.shinyapps.io/GoutRisk/),以便于临床工作者和患者进行个体化的风险评估。
参考文献:Jiao Y, Cheng Z, Lan Z, Kan S, Du Y. Exploring the Impact of PA and Sedentary Behavior on Gout Risk in Hyperuricemia: Insights From Machine Learning and SHAP Analysis. Int J Rheum Dis. 2025 Apr;28(4):e70238. doi: 10.1111/1756-185X.70238. PMID: 40269465.
医脉通是专业的在线医生平台,“感知世界医学脉搏
,助力中国临床决策”是平台的使命。医脉通旗下拥有「临床指南」「用药参考」「医学文献王」「医知源」「e研通」「e脉播」等系列产品,全面满足医学工作者临床决策、获取新知及提升科研效率等方面的需求。
