
曾庆海教授推荐:NLRP3自噬降解障碍——白癜风发病新机制与治疗新思路
白癜风
(Vitiligo)作为一种获得性色素脱失性皮肤病,其发病机制错综复杂,涉及遗传、自身免疫、神经化学及氧化应激等多重因素。长期以来,临床和基础研究多聚焦于以 CD8+ T 细胞为核心的适应性免疫应答对黑素细胞的杀伤作用。然而,黑素细胞自身的内在缺陷——特别是其在氧化应激下的稳态维持机制失调,是否由于细胞内的危险信号传感器异常积累从而诱发了自身的“自毁程序”,仍是该领域亟待阐明的科学问题。
本期文献推荐官
中南大学湘雅三医院曾庆海教授

期刊:《Cell Death & Differentiation》杂志 IF:13.7
题目:NLRP3 autophagic degradation disruption in melanocytes contributes to vitiligo development
作者:杭州市第三人民医院宋秀祖教授、南方医科大学余潇教授及广东省人民医院关翠萍教授团队。
AI推荐语:该研究首次揭示了白癜风黑素细胞中 E3 泛素连接酶 β-TrCP1 的下调如何破坏 NLRP3 的选择性自噬降解,进而导致炎症小体过度激活和细胞焦亡的分子机制,并提出了一种基于仿生脂质体的靶向治疗新策略。


由表及里:NLRP3 炎症小体在白癜风进展中的核心角色
本研究采用临床样本分析与多重小鼠模型相结合的策略,确立了 NLRP3 炎症小体作为白癜风病理进程中关键驱动因子的地位。
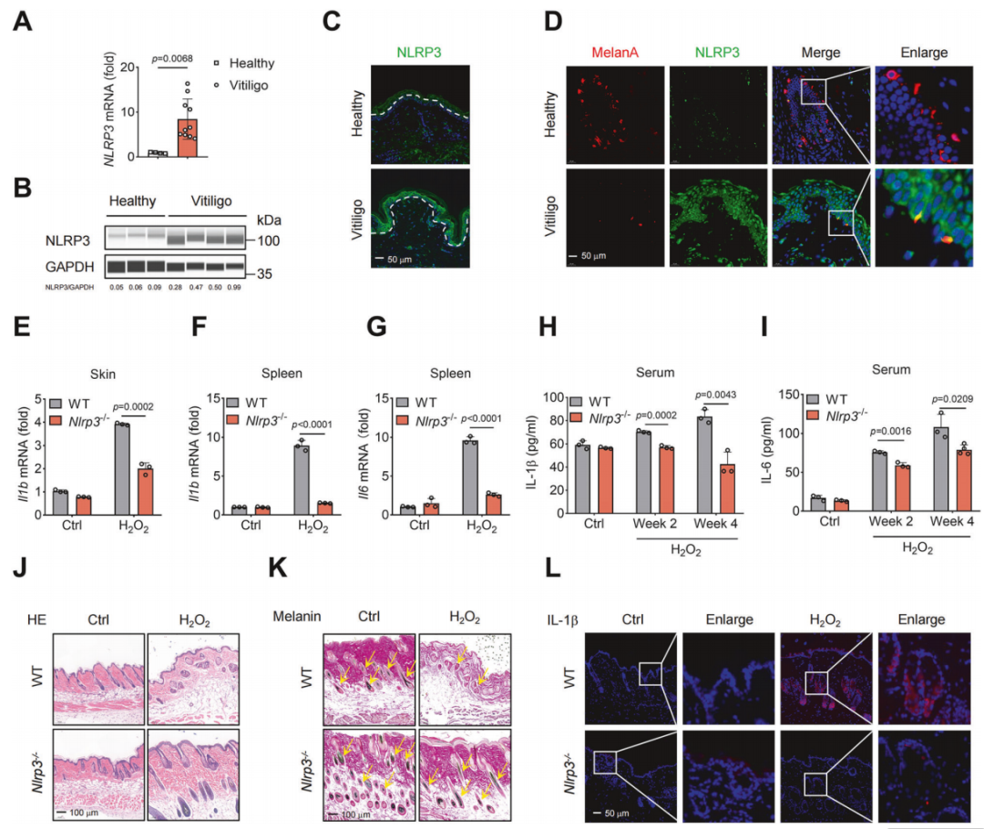
研究团队首先通过对比白癜风患者皮损
区与健康对照组的皮肤组织,发现 NLRP3 在转录水平(mRNA)和翻译水平(蛋白)均显著上调,且其高表达与黑素细胞标志物 MelanA 的缺失呈现明显的负相关。这一现象在 H2O2 诱导的氧化应激脱色小鼠模型中得到了复现。

为了验证 NLRP3 的功能必要性,研究人员构建了 Nrp3-/- 基因敲除小鼠。实验结果显示:
表型保护:在氧化应激条件下,Nrp3-/- 小鼠表现出对皮肤脱色的显著抵抗力,毛囊萎缩和组织损伤程度大幅减轻。
炎症抑制:基因敲除或使用特异性抑制剂 MCC950 处理,均能显著降低血清及皮肤组织中 IL-1β和 IL-6 等促炎因子的水平。
细胞层面验证:在体外实验中,源自白癜风患者的黑素细胞系(PIG3V)相比健康黑素细胞(PIG1),表现出更强的 NF-κB 激活基线、更高的 NLRP3 蛋白水平以及更显著的 Caspase-1 剪切和 GSDMD-N 端释放,提示其处于高度敏感的焦亡临界状态。

机制深潜:β-TrCP1-NDP52 轴的断裂与自噬逃逸
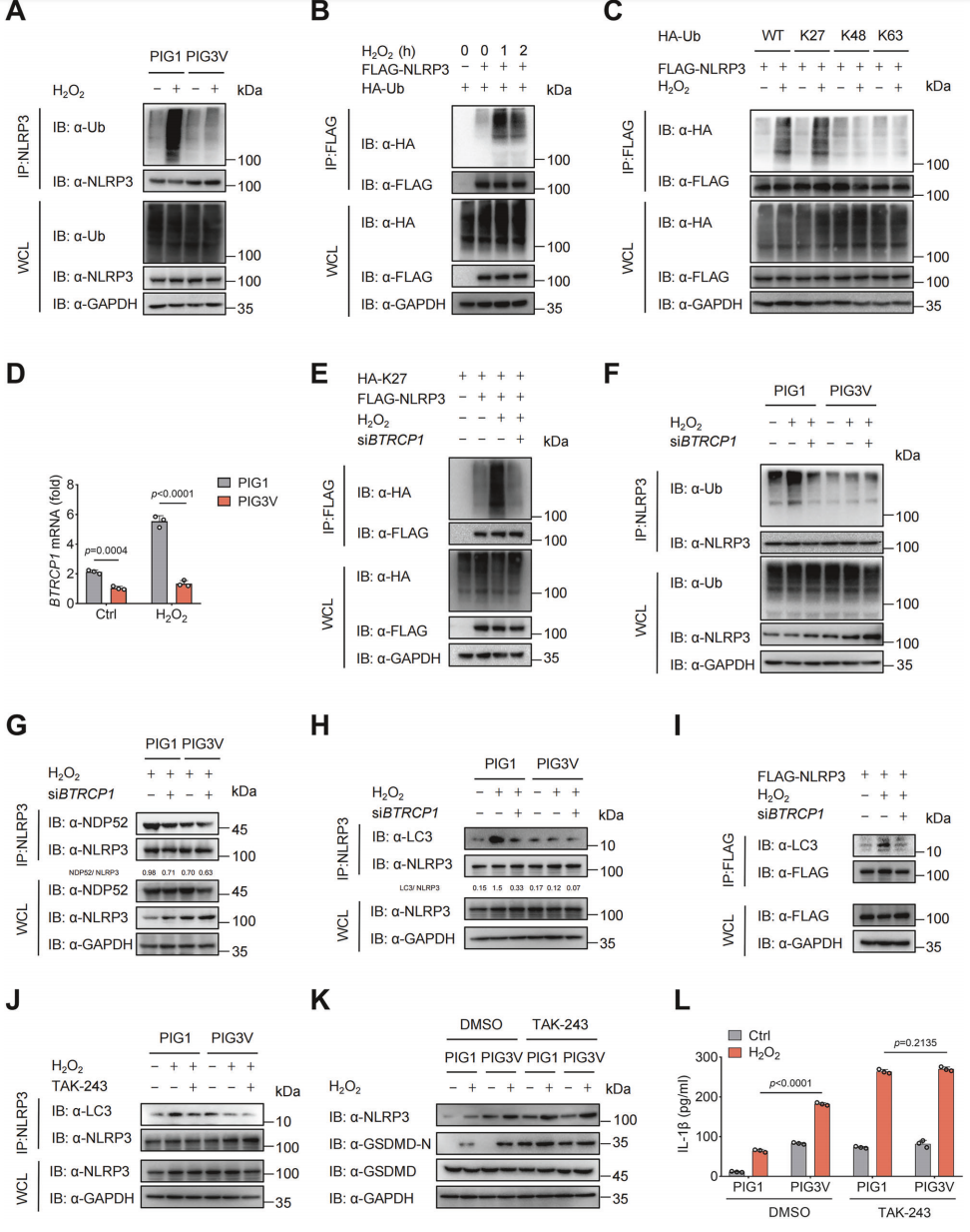
本研究最核心的突破在于阐明了 NLRP3 在白癜风黑素细胞中异常积累的分子机理,即“泛素化-自噬受体识别”级联反应的阻断。
研究人员发现,在正常生理状态下,氧化应激会诱导 E3 泛素连接酶β-TrCP1 的表达,后者催化 NLRP3 发生 K27-连锁的多聚泛素化修饰。这种特定的泛素化链条充当了“分子信标”,被自噬货物受体 NDP52 特异性识别,从而引导 NLRP3 进入自噬溶酶体进行降解,避免炎症反应失控。
然而,在白癜风黑素细胞中,这一保护机制发生了致命的断裂:
上游酶缺失:β-TrCP1 未能随氧化应激应答性上调,导致 NLRP3 的 K27 泛素化修饰水平显著降低。
识别障碍:由于缺乏足够的泛素化标签,自噬受体 NDP52 无法有效募集 NLRP3。Co-IP 和 PLA 实验均证实,PIG3V 细胞中 NLRP3 与 NDP52 的相互作用显著弱于健康细胞。
降解逃逸:逃脱了自噬降解的 NLRP3 在细胞质内大量积聚,组装成活跃的炎症小体,持续切割 GSDMD,诱发细胞膜打孔和内容物释放,最终导致黑素细胞焦亡。

转化创新:KPV-脂质体介导的靶向基因沉默
基于上述机制,研究团队开发了一种针对黑素细胞的靶向递送系统,为白癜风治疗提供了极具临床转化潜力的策略。
研究人员合成了一种利用 α-黑素细胞刺激素(α-MSH)的三肽衍生物 KPV(Lys-Pro-Val)修饰的变形脂质体(KPV-Lipos)。
靶向性:KPV 能够特异性结合黑素细胞表面的 MC1R 受体。实验证实,负载荧光质粒的 KPV-Lipos 能被黑素细胞特异性摄取,而角质形成细胞和成纤维细胞摄取极少。

疗效验证:在黑色素瘤
-Treg 缺失诱导的白癜风小鼠模型中,经皮涂抹负载 Nlrp3 shRNA 的 KPV-Lipos,不仅显著下调了皮肤组织中的 NLRP3 表达,还大幅减少了 CD8+ T细胞的浸润,恢复了黑色素的生成,其疗效优于非靶向对照组。
临床价值与诊疗启示
这项研究将白癜风的病理机制认知从单纯的“免疫攻击”拓展到了“靶细胞内在稳态失衡”,具有重要的临床指导意义:
新靶点的确立:NLRP3 及其上游调控分子(如 β-TrCP1)可能成为白癜风治疗的新型药物靶点。针对 NLRP3 的小分子抑制剂(如 MCC950 衍生物)或针对自噬通路的调节剂有望成为现有激素和免疫抑制剂的补充。
靶向递送技术的应用:利用 KPV 修饰脂质体实现黑素细胞特异性给药,解决了传统基因治疗或强效免疫抑制剂缺乏组织特异性、全身副作用大的痛点。这种经皮给药系统为局部治疗提供了“精准打击”的范式。
病程管理的生物标志物:皮损组织中 NLRP3 或 IL-1β 的表达水平可能作为评估疾病活动度及预测细胞焦亡风险的生物标志物。
局限性与未来展望
模型局限性:虽然使用了多种小鼠模型,但小鼠皮肤结构及免疫微环境与人类存在差异,KPV-Lipos 在人体皮肤中的穿透效率及靶向稳定性需进一步临床试验验证。
机制的复杂性:除了 β-TrCP1,是否存在去泛素化酶(DUBs)同步参与了 NLRP3 的稳定性调控?此外,K27 泛素化修饰是否还影响 NLRP3 的非炎性功能,尚待深入探索。
长期安全性:长期抑制黑素细胞内的 NLRP3 是否会削弱其应对感染或其他应激的能力,需要长期的安全性评估。
综上所述,该研究不仅精细绘制了白癜风黑素细胞焦亡的分子路线图,更为“精准老年医学”及自身免疫性皮肤病的精准治疗提供了从机制解析到载体构建的完整范例。
专家简介
- 曾庆海 教授 -
中南大学湘雅三医院
中南大学湘雅三医院皮肤科副主任、博士研究生导师、研究员、副主任医师
主攻方向:色素性皮肤病
人才项目及获奖:
湖南省卫生健康高层次青年骨干人才
湖湘青年英才
湖南省“优青”
中华中医药学会青年人才托举工程等
第二十一届湖南医学科技奖一等奖(排1)
社会兼职:
湖南省医师协会皮肤科医师分会 副会长
湖南省医学会皮肤病学青年委员会 副主任委员
湖南省医学会皮肤病学专业委员会 委员
湖南省医学会皮肤病学专业委员会第三届银屑病
学组 副组长
湖南省国际医学交流促进会皮肤医学专业委员会 常务委员
中国致公党湖南省委员会卫生健康委员会 副主任
湖南省医学会第五届医学美学与美容学专业委员会青年委员会 委员
湖南省医药行业协会细胞开发与产业分会 第一届理事会理事
中华中医药学会精准医学分会 常务委员
中国民族医药学会方药量效研究分会 常务理事 等
论文及专利:
在Sci Bull、Adv Sci、Nat Commun、Sci Adv、JAAD、Clin Cancer Res、J Invest Dermatol等期刊发表第一作者或通讯作者SCI论文80余篇,获国家专利10余项
医脉通是专业的在线医生平台,“感知世界医学脉搏
,助力中国临床决策”是平台的使命。医脉通旗下拥有「临床指南」「用药参考」「医学文献王」「医知源」「e研通」「e脉播」等系列产品,全面满足医学工作者临床决策、获取新知及提升科研效率等方面的需求。
