
ECCO.26 华音丨郅敏教授团队三项研究亮相斯德哥尔摩,聚焦IBD精准诊疗新方向
第21届欧洲克罗恩病
和结肠炎组织大会(ECCO
2026)于2026年2月18-21日在瑞典首都斯德哥尔摩盛大召开。作为全球炎症性肠病
(IBD)领域的顶级学术盛会,本次会议汇聚了全球顶尖专家学者,聚焦IBD诊疗创新、基础转化与临床实践的前沿进展。中国学者团队表现亮眼,多项研究成果在大会核心环节重磅发布,为全球IBD诊疗提供了中国智慧和方案。
其中,中山大学附属第六医院郅敏教授领衔发布的三项高质量研究尤为引人注目,分别从临床治疗策略优化、疾病异质性解析与黏膜屏障调控机制层面,为IBD精准化、个体化诊疗提供了新见解,彰显了中国研究者在IBD领域持续深入的原创贡献。

维得利珠单抗
联合乌帕替尼
作为中重度溃疡性结肠炎
8周诱导策略的疗效与安全性:一项多中心、随机对照试验
摘要编号:OP02
溃疡性结肠炎(UC)的现有单药治疗面临“疗效天花板”(诱导缓解率约30%)。本研究评估了一种“早出重拳”(hithardandearly)策略:采用强效、快速起效的乌帕替尼(UPA)联合肠道选择性、安全性良好的维得利珠单抗(VDZ)进行诱导治疗。本研究旨在填补美国胃肠病学会(AGA)指南中的一个关键知识空白,验证8周UPA+VDZ联合诱导治疗是否优于VDZ单药治疗。
在这项前瞻性、多中心、随机、开放标签试验中,纳入中重度UC成人患者,以1:2的比例随机分配至联合治疗组或单药治疗组。主要终点为第8周达到内镜缓解(MES=0),由盲态中心阅片评估。关键次要终点包括第8周临床缓解、组织学-内镜黏膜改善(HEMI)。采用改良意向性分析(mITT)。
研究结果显示,在中重度UC患者中,8周UPA+VDZ联合诱导方案在实现早期内镜缓解、临床缓解及HEMI方面均优于VDZ单药治疗,且短期安全性相似。本研究为这种序贯式“早出重拳”策略提供了首个随机对照证据,为突破溃疡性结肠炎治疗疗效天花板提供了新模式。
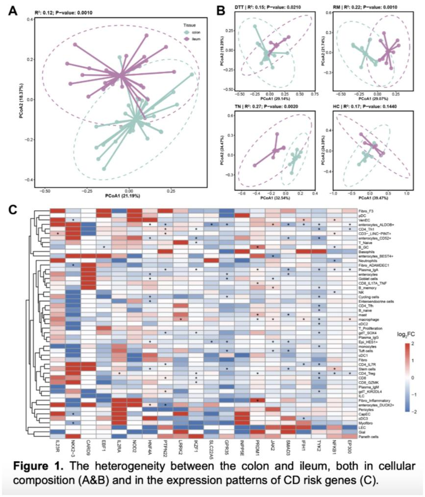
单细胞测序揭示难治性克罗恩病的肠道区域特异性驱动因素
摘要编号:DOP021
大约30%的克罗恩病(CD)患者会发展为难治性类型,常表现为对常规治疗应答不佳的持续炎症。导致这种治疗抵抗的细胞相互作用和遗传因素仍不明确,限制了有效治疗方案的选择。
本研究对45例CD患者及10名健康对照者的结肠、回肠活检组织进行单细胞RNA测序(scRNA-seq)。为了详细分析一般炎症之外的相互作用变化,研究者首先比较了初治(TN)与缓解(RM)CD患者以捕捉炎症相关的改变;在此基础上,研究者在分析难治性(DTT)CD患者时调整了炎症效应,在校正炎症效应后将DTT和缓解CD进行比较,识别DTT特异性变化。进一步将27个难治性克罗恩病家系转录组学与全外显子组测序(WES)数据进行整合,以期解析治疗抵抗的机制。
分析显示,结肠与回肠在疾病状态上存在显著异质性,包括细胞组成及CD风险基因表达模式(图1)。
研究进一步发现了明显的组织特异性机制(图2)。研究结果表明,DTT CD常同时累及结肠与回肠,对单药治疗应答不佳,但抗TNFα+JAK抑制剂联合治疗可显著改善应答率。
本研究揭示了难治性CD的肠道区域特异性驱动机制,强调需采用抗TNFα与JAK抑制剂联合治疗以改善难治性CD临床结局的必要性。
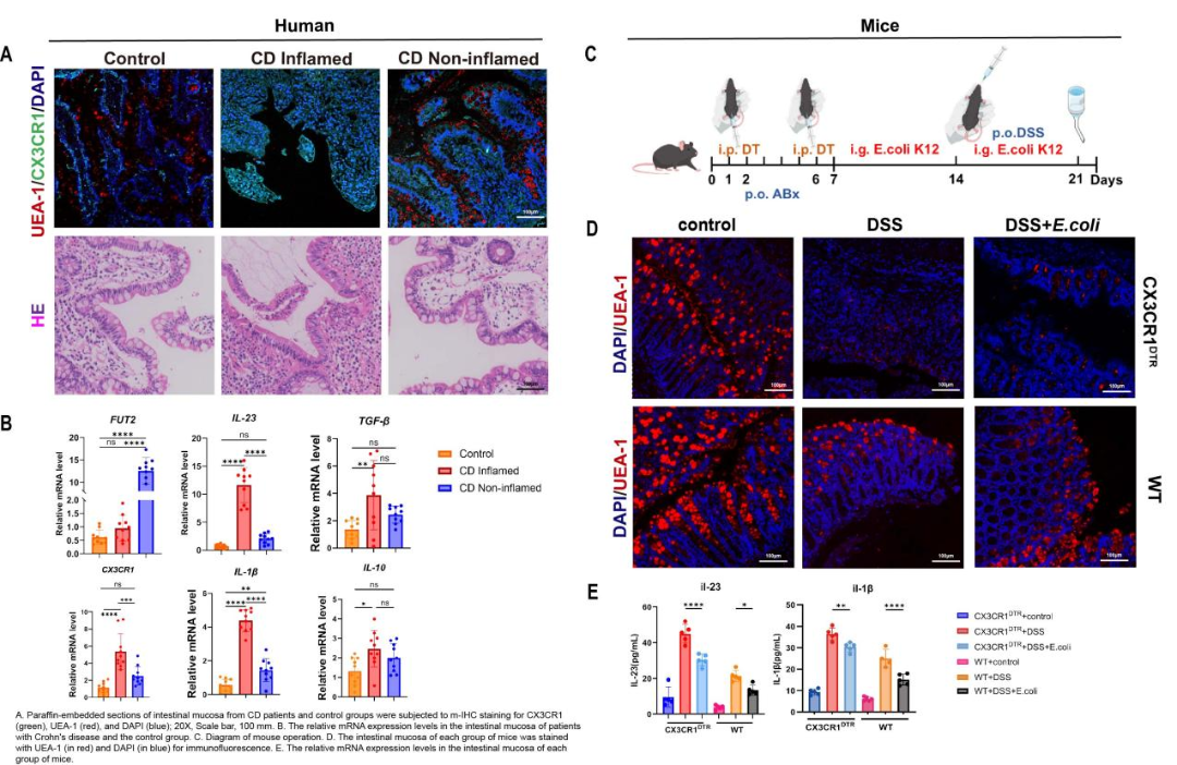
克罗恩病中CX3CR1⁺巨噬细胞通过肠道菌群调控肠上皮岩藻糖基化
摘要编号:DOP140
CD发病与遗传易感性(如,岩藻糖基转移酶2[FUT2]基因功能缺失突变)和肠道微生物群失调相关。FUT2基因直接调控肠上皮岩藻糖基化;凝集素UEA-1作为FUT2酶活性的可靠标志物,表现出与FUT2表达共定位的结合信号。在肠道中,CX3CR1⁺巨噬细胞是维持肠道稳态的核心,但也可能推动IBD的疾病进展。然而,CX3CR1⁺巨噬细胞对肠道岩藻糖基化的具体影响尚不明确。
纳入20例参与者。CD患者的肠道样本同时包含炎症区及相邻非炎症组织,而对照组样本则取自非IBD患者的功能性造口。对三组样本进行免疫荧光(IF)与qPCR检测。
在小鼠模型中,对CX3CR1基因敲除小鼠和野生型(WT)小鼠进行肠道微生物群清除处理;随后给予饮水、DSS或DSS+大肠杆菌
灌胃,评估肠道FUT2表达(IF)与细胞因子水平(ELISA)。
研究结果显示,肠道炎症与FUT2介导的岩藻糖基化之间存在显著的负相关关系。CX3CR1⁺巨噬细胞与肠道菌群可能通过关键细胞因子IL-1β共同调控FUT2的表达。促炎性CX3CR1⁺巨噬细胞的异常活化可损害具有保护作用的岩藻糖基化过程,进而推动CD炎症的发生与进展。
郅敏 教授