
Science:衰老肌肉愈合慢竟是"自保"?衰老的肌肉干细胞从快速修复转向长期存活
受伤后,衰老的肌肉愈合得更慢——这是许多老年人熟悉的沮丧现实。加州大学洛杉矶分校的研究团队在小鼠中展开的研究,揭示了这一现象背后意想不到的原因:衰老肌肉中的干细胞会积累一种名为 NDRG1 的蛋白质,它虽会减缓干细胞激活和修复组织的能力,却能帮助这些细胞在衰老组织的恶劣环境中存活更长时间。
如今,发表在《科学》期刊上的这一发现表明,一些与衰老相关的分子变化并非纯粹的有害影响,反而可能是干细胞的保护性适应。

“这引导我们以一种新的方式思考衰老。” 研究资深作者、加州大学洛杉矶分校伊莱和埃迪特・布罗德再生医学与干细胞研究中心主任 Thomas Rando 博士说,“这有悖常理,但那些成功度过衰老期的干细胞,实际上可能是功能最差的。它们能存活下来,不是因为最擅长修复工作,而是因为最擅长生存。这为我们理解组织为何随年龄衰退提供了完全不同的视角。”
由 Jengmin Kang 和 Daniel Benjamin 领导的研究团队,首先比较了年轻(3 月龄)和年老(22 月龄)小鼠的肌肉干细胞(MuSCs),发现 NDRG1 蛋白随年龄增长显著增加,年老细胞中的水平达到年轻细胞的 3.5 倍。NDRG1 就像细胞的 “刹车”,会抑制关键信号通路 PI3K-AKT-mTOR——这一通路通常会促进细胞激活、生长和进入细胞周期。免疫荧光染色和蛋白免疫印迹分析进一步证实,无论是分离的肌纤维还是纯化的肌肉干细胞中,NDRG1 的积累都十分明显。
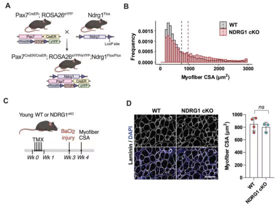
为验证 NDRG1 是否是衰老肌肉修复变慢的核心原因,研究人员构建了肌肉干细胞特异性 NDRG1 条件敲除小鼠(NDRG1cKO),让它们正常衰老至相当于人类 75 岁的年龄(约 20 月龄)后,阻断 NDRG1 的活性。
结果令人惊喜:衰老的肌肉干细胞立即表现得像年轻细胞一样,S 期进入率和线粒体积累量显著提升,在体内外都能快速激活,损伤后的肌肉修复速度大幅加快,再生肌纤维的横截面积接近年轻小鼠的水平。

然而,这种 “返老还童” 并非毫无代价。没有了 NDRG1 的保护,衰老肌肉干细胞的存活率明显下降,静止状态的干细胞数量也减少了——21 天后,敲除小鼠肌肉组织中的 PAX7+干细胞数量显著低于对照组。更关键的是,当肌肉遭遇重复损伤时,NDRG1 敲除小鼠的再生能力明显不足,第二次损伤后的修复效果大幅下滑,这正是因为存活的干细胞库被耗尽,无法持续提供修复所需的 “种子细胞”。
“可以把它想象成马拉松运动员与短跑运动员的对比。” 身为加州大学洛杉矶分校大卫・格芬医学院神经学教授的 Rando 解释道,“幼年动物的干细胞就像短跑运动员——功能亢进,非常擅长快速修复,但不擅长长期存活,能冲刺 100 码,却跑不完马拉松;而衰老的干细胞是马拉松运动员——反应较慢,但更适合长期存续,可正是让它们擅长长跑的特性,让它们不擅长快速修复。”
研究团队通过培养皿实验、活体组织分析、细胞移植等多种方法验证了这一发现:NDRG1 的积累通过抑制 mTOR 通路,既减缓了干细胞快速激活和修复肌肉的能力,又增强了它们在氧化应激等恶劣环境中的存活韧性。年轻小鼠中高表达 NDRG1 的肌肉干细胞,也表现出激活缓慢的特征;而在年轻干细胞中过表达 NDRG1,虽会减慢其激活速度,却能提升其在应激环境下的存活率。
这一现象背后,是科学家称之为 “细胞存活偏倚” 的过程:随着年龄增长,那些没有积累足够 NDRG1 的干细胞会逐渐死亡,留下的是反应较慢但更具韧性的细胞群体。Rando 将其与自然界的进化权衡相类比:就像恶劣环境中的动物会开启冬眠等生存程序、牺牲繁殖能力一样,干细胞在衰老压力下,会将资源从 “繁殖修复” 功能转移到 “生存维持” 上。“一些看似有害的年龄相关变化,比如组织修复变慢,实际上可能是防止更糟糕情况(干细胞库完全耗尽)的必要妥协。”
值得注意的是,NDRG1 介导的这种权衡,与传统的 “拮抗多效性理论” 不同:后者认为衰老相关的功能衰退,是年轻时有益基因的晚期副作用;而 NDRG1 在年轻时低表达(避免影响修复效率),年老时高表达(保障细胞存活),是细胞在不同生命阶段的适应性调整,完全由生存压力驱动。
这些发现为开发抗衰老疗法提供了新启示,但 Rando 也警告:“没有免费的午餐。我们可以在特定时期改善衰老细胞的功能,但每次这样做都可能有潜在代价。” 例如,短期抑制 NDRG1 能加速急性损伤修复,但长期抑制可能导致干细胞库耗竭,影响反复损伤后的再生能力。
研究团队将继续探索分子水平上控制生存与功能平衡的因素。“NDRG1 就像一扇打开的门,让我们得以理解这些权衡机制——它们不仅对物种进化至关重要,对个体组织的衰老也同样关键。”Rando 说。
参考文献:
Jengmin Kang et al, Cellular survivorship bias as a mechanistic driver of muscle stem cell aging, Science (2026). DOI: 10.1126/science.ads9175.
来源:生物谷