
癌细胞比我们更会化压力为动力?!Sci Adv|压力传感器 PIEZO1 让乳腺癌越压越凶
狭小空间内的持续增殖,让实体肿瘤在早期就承受着不断升高的组织压迫力,人们普遍认为这种物理挤压会遏制癌细胞生长,但发表于《Science Advances》的一项最新研究,却揭示了一个颠覆认知的反直觉现象:乳腺癌
细胞非但不会被压力 “压垮”,反而会借助这种机械力变得更具侵袭性。
作为全球女性最常见的恶性肿瘤,乳腺癌每年新发病例超 230 万,传统医学始终将癌症定义为基因疾病,认为 DNA 突变是癌变的核心诱因,而这项研究彻底打破了单一认知,证实物理机械力同样是驱动肿瘤进展的关键推手。当早期乳腺癌细胞在乳腺导管等密闭空间内快速增殖时,会持续承受高强度的压缩应力,而癌细胞早已 “劫持” 了人体原本用于感知触摸、压力的机械敏感离子通道PIEZO1(基因名Piezo1),将其变为促癌的 “帮凶”。Piezo1如同细胞表面的压力传感闸门,在压缩应力刺激下快速开放,引发胞外Ca²⁺内流,进而激活钙调素
依赖的蛋白激酶CaMKII,最终启动调控细胞增殖、运动与形态的核心信号轴——Rho-ROCK通路,这也是研究首次阐明Piezo1如何将组织层面的物理压力,转化为细胞内持续的促癌信号。

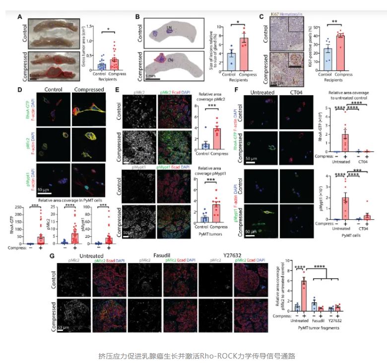
通过小鼠乳腺癌模型与三维培养体系的验证,研究团队发现,仅需短暂的急性压缩应力,就能显著加速肿瘤生长,被挤压的肿瘤体积更大、癌细胞增殖活性更高;更危险的是,压力会通过上皮-间质转化(EMT)过程,赋予癌细胞迁移与侵袭能力,让原本局限的癌细胞获得 “逃离” 原发灶、向全身扩散的能力。尤为关键的是,这种机械压力会留下表观遗传机械记忆:短暂的压力刺激会引发活性组蛋白标记H3K9乙酰化(H3K9Ac)等表观修饰改变,让染色质处于开放状态,持续激活促增殖、促侵袭的癌症相关基因。即便外界压力消失,这种 “机械记忆” 仍会长期留存,持续驱动肿瘤恶性进展,从分子层面解答了短期机械力如何对肿瘤行为产生长期影响的科学难题。
临床数据进一步证实了这一机制的现实意义:Piezo1在人类乳腺癌组织中的表达量远高于正常乳腺组织,高表达Piezo1的乳腺癌患者,总生存率降低 35%,且Piezo1与 ROCK 蛋白在原位癌中呈显著正相关,提示这一通路在乳腺癌早期就已发挥核心作用。当研究人员用药物阻断Piezo1或Rho-ROCK通路后,压缩应力再也无法诱导癌细胞的恶性转化与侵袭行为,直接证实了该信号轴的核心地位。值得注意的是,Piezo1仅特异性感知压缩应力,对拉伸力无响应,且在早期肿瘤中的作用远强于晚期,这也为早期干预提供了精准靶点。
这项研究重新定义了癌症的发病逻辑,证明癌症不只是基因层面的疾病,更是机械响应性疾病,为癌症 “机械疗法” 开辟了全新方向。未来的乳腺癌治疗,将不再局限于靶向 DNA 突变,而是可以通过阻断Piezo1这个 “压力传感器”,切断癌细胞感知机械压力的信号通路,从根源上限制肿瘤生长、降低侵袭转移风险。对于Piezo1高表达的高危乳腺癌患者,这种全新的机械靶向策略,有望成为早期干预的重磅武器,也提醒着人类:对抗癌症,既要攻克基因里的 “致癌突变”,也要消除肿瘤微环境中的 “致癌压力”。
参考文献:
SARAH T. BOYLE,DAVID GALLEGO-ORTEGA,EDWARD J. BUCKLEY,et al. Compressive stress–driven Piezo1 activation and Rho-ROCK mechanotransduction promote tumor progression via epigenetic mechanical memory, Science Advances (2026). DOI:10.1126/sciadv.aeb1271
来源:生物谷