
不想再透支你的肾脏健康,这8件事千万做好!
患者必须每天摄入人体新陈代谢所需要的营养素,防止营养不良
。要做到食物多样化,荤素搭配,保证肉、鸡、奶等动物蛋白质的摄入比例需占摄入总蛋白量的1/2。
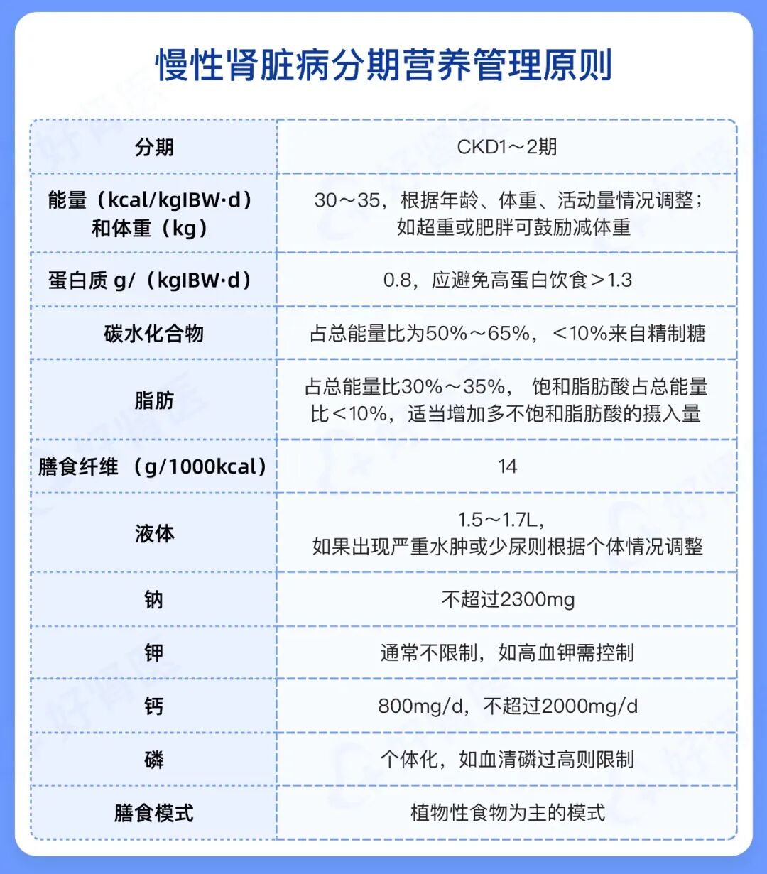
食养指南(2024年版)》的分期营养管理原则,将慢性肾脏病1-5期及透析期的营养素摄入给了明确建议:


此外,肾病患者还得知道以下这些事情是值得非常重视的!
不要吃得太咸
喝水不要暴饮
不要吃加工食品
加工的食品包括方便面、饼干、蛋糕、小食品、烘烤食品(含添加剂)、果脯、加工的熟肉(香肠、腊肠、熏肉、火腿肠、酱肉、熏鱼)、水产品(鱼丸、鱼香肠)、速冻食品、水果干、蜜饯、冰淇淋、奶茶等。
这些易保存的、好吃的食品里有大量添加成分,不是细胞需要的化学成分如果排不出去就成了身体中的垃圾。肾脏功能好的情况下,适量吃一点,肾脏能把它们排出去,如今肾友的“水管”坏了,就不要给自己添麻烦了。
不要喝甜饮料
),这些对于肾脏病患者来说,大多数都是“违禁品”。适量吃豆制品
过犹不及,由于植物蛋白中的氨基酸
与人体的匹配度较差,剩余的没被利用的氨基酸会转化为代谢产物,经过肾脏排出,而当肾脏这个出口有问题时,豆制品还是要定量地吃。
尽量不要喝汤
咱们中国人喜欢煲汤,如鸡汤、鸭汤、鱼汤、猪蹄汤等,肾病患者最好不要喝汤。主要因为汤里面嘌呤较多,同时加上一些盐和作料,这对肾脏是个大负担。
不要长期吃中药
吃西药要精简
、糖尿病
等必须吃的药以外,其他药是否必须吃要请教医生。成人慢性肾脏病食养指南(2024年版)
医脉通是专业的在线医生平台,“感知世界医学脉搏
,助力中国临床决策”是平台的使命。医脉通旗下拥有「临床指南」「用药参考」「医学文献王」「医知源」「e研通」「e脉播」等系列产品,全面满足医学工作者临床决策、获取新知及提升科研效率等方面的需求。仅供HCP观看。