
明眸药典 | 一文搞定!不同严重程度睑板腺功能障碍的用药
睑板腺功能障碍(MGD)为常见的眼表疾病,是以睑板腺终末导管阻塞、腺泡萎缩、分泌睑酯的质量异常为主要特征的慢性弥漫性睑板腺病变,可引起眼表炎性反应、眼表微环境失衡、眼部刺激症状、眼部不适、泪膜异常、视功能障碍等,常致其他的眼表疾病如干眼
、睑缘炎、角膜结膜损伤等。
MGD可分为睑酯低排出型(主要类型,可分为腺泡萎缩型、阻塞型、混合型,或分为轻度、中度、重度)、睑酯高排出型。
MGD典型体征为睑板腺分泌物性状异常、睑板腺开口异常、睑板腺腺体结构异常、睑板腺排出能力异常,次要体征为泪膜异常、睑缘形态异常。
MGD与眼部因素(如眼睑内翻、睑缘炎、眼睑松弛、干眼、过敏性结膜炎
、眼部化学烧伤
、巨乳头性结膜炎、不完全瞬目等)、全身因素(如高龄、干燥综合征
、2型糖尿病
、弥漫性毒性甲状腺肿
、盘状红斑狼疮、瘢痕性类天疱疮
、银屑病
、玫瑰痤疮
、脂溢性皮炎
、移植物抗宿主病
等)、环境因素(如煤烟、细颗粒物等)、生活方式因素(如眼部化妆、长时间用视频终端、吸烟、高糖高脂饮食、饮酒、睡眠障碍
等)、眼手术因素(如眼睑内翻矫正术、眼线纹刺术、重睑术等)、药物因素(如降眼压
药物、抗雄激素药物、降压药物、抗组胺药物、抗抑郁药物
等)、眼部周围放射治疗
、长期配戴角膜接触镜等有关。
MGD治疗用药可改善眼表微环境、恢复睑板腺功能、预防并发症、抑制炎性反应等。那么,不同严重程度睑板腺功能障碍如何用药呢?
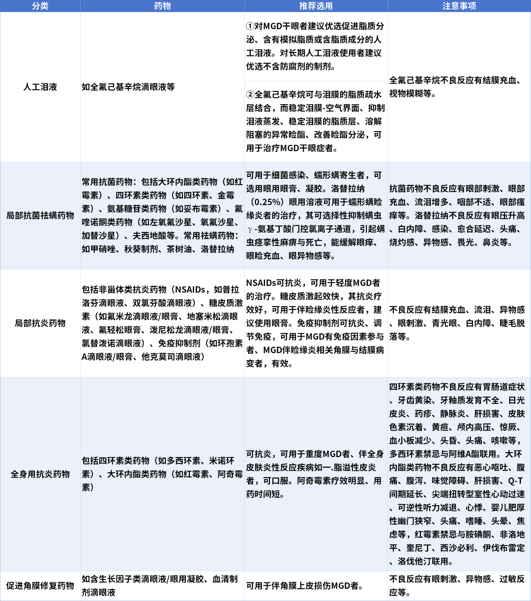
一.睑板腺功能障碍的治疗用药
主要是人工泪液、局部抗菌祛螨药物、局部抗炎药物、全身用抗炎药物、促进角膜修复药物。

轻点可放大图片
二.不同严重程度睑板腺功能障碍的用药
轻度MGD:可选用人工泪液、局部用NSAIDs。
中度MGD:可在轻度MGD用药基础上,采用局部抗菌祛螨药物治疗、局部抗炎药物治疗(如0.1%氟米龙
等)。
重度MGD:可在中度MGD用药基础上,采用全身用抗炎药物治疗、促进角膜修复药物。
参考文献
医脉通是专业的在线医生平台,“感知世界医学脉搏
,助力中国临床决策”是平台的使命。医脉通旗下拥有「临床指南」「用药参考」「医学文献王」「医知源」「e研通」「e脉播」等系列产品,全面满足医学工作者临床决策、获取新知及提升科研效率等方面的需求。
本平台旨在为医疗卫生专业人士传递更多医学信息。本平台发布的内容,不能以任何方式取代专业的医疗指导,也不应被视为诊疗建议。如该等信息被用于了解医学信息以外的目的,本平台不承担相关责任。本平台对发布的内容,并不代表同意其描述和观点。若涉及版权问题,烦请权利人与我们联系,我们将尽快处理。