
突破递送瓶颈!MedComm 最新研究|工程化细胞外囊泡双靶向递送,开启肿瘤免疫治疗新篇章
在肿瘤治疗领域,免疫治疗已经成为最具前景的发展方向。如何让药物精准到达肿瘤部位、高效激活自身免疫系统,同时减少全身副作用,一直是临床与科研共同关注的核心问题。细胞外囊泡作为天然的生物递送载体,拥有良好的生物相容性和低免疫原性,却受限于靶向性不足,难以充分发挥治疗潜力。
近期,四川大学华西医院
团队在MedComm发表最新研究成果,通过肽修饰技术对肿瘤细胞外囊泡进行工程化改造,成功实现肿瘤组织与引流淋巴结的双重靶向递送,大幅提升免疫治疗效果,为肿瘤精准治疗提供了重要突破。
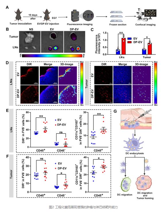
研究制备的DP7‑C工程化细胞外囊泡,保持了天然囊泡的完整结构,同时在蛋白与miRNA组分上发生特异性重塑,为增强靶向与胞内递送能力奠定了基础。

体内实验结果明确显示,改造后的囊泡在肿瘤和淋巴结中的富集量显著提高,可被树突状细胞有效摄取并定向迁移,形成稳定的双靶向分布。同时,该囊泡通过多种内吞途径进入细胞,内体逃逸能力更强,更有利于核酸药物在胞内发挥作用。

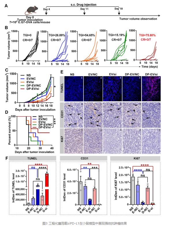
研究团队将PD‑L1小干扰RNA载入工程化囊泡,构建出DP‑EVs/siPD‑L1系统。该系统可稳定保护siRNA不被降解,在肿瘤细胞与免疫细胞中均实现高效的PD‑L1沉默,且在血清中保持稳定,具备良好的应用潜力。
在荷瘤小鼠模型中,该系统展现出优异的抗肿瘤效果,肿瘤生长抑制率达75.8%,部分小鼠实现肿瘤完全消退,生存期显著延长。其核心机制在于激活淋巴结免疫应答、促进树突状细胞成熟迁移、诱导巨噬细胞向抗肿瘤M1型极化,并提高杀伤性T细胞比例、降低免疫抑制细胞水平,全面重塑肿瘤免疫微环境。

此外,工程化囊泡内miRNA的差异表达也协同增强了抗肿瘤作用,整体治疗方案无明显全身毒性,安全性良好。
这项研究将靶向递送、基因沉默与免疫激活融为一体,构建出高效、安全的工程化细胞外囊泡免疫治疗平台,不仅解决了天然囊泡的递送短板,也为肿瘤个体化免疫治疗提供了可转化的新策略,为后续临床应用奠定了坚实的科学基础。
参考文献:
Wang Y, Zhang R, Zhou X, et al. An Engineered Extracellular Vesicle With Enhanced Tumor and Lymph Nodes Targeting as siRNA Delivery System for Robust Tumor Immunotherapy. MedComm (2020). 2026;7(3):e70673. Published 2026 Mar 9. doi:10.1002/mco2.70673
来源:生物谷