
一文了解KDIGO“肥胖伤肾”争议会议结论——代谢多米诺效应
改善全球肾脏病预后组织(KDIGO)召开了关于“肥胖与慢性肾脏病
(CKD)的关系:病理生理、预后与管理”的争议会议。会议旨在审视肥胖与CKD在流行病学、病理生理、治疗方面的最新证据,并明确未来的研究重点。本文总结了会议的核心观点,重点介绍肥胖对CKD的影响、评估方法及干预策略,以期为临床实践提供参考。
肥胖通过多种机制导致肾功能损害,从代谢紊乱到肥胖、CKD、心血管事件及预期寿命缩短的进展可被概念化为“代谢多米诺效应”。图1展示了肥胖至器官衰竭的级联进程:肥胖作为始动因素,在遗传与环境作用下首先触发胰岛素
抵抗和糖代谢异常(糖尿病前期),进而发展为2型糖尿病
、高血压
、血脂异常
“三高”状态;持续的代谢紊乱导致肾小球高滤过和白蛋白尿
(早期肾损伤标志),最终进展为CKD及代谢相关脂肪性肝病;随着病情恶化,触发视网膜病变
、神经病变等微血管并发症,终至肾衰竭
、心脑血管事件(卒中、冠心病
、心衰)及下肢截肢等终末期器官损害。

图1 代谢多米诺骨牌作为与肥胖和CKD相关事件流动和链式反应的概念模型
胰岛素抵抗后出现高血糖,引起肾组织氧耗增加;同时,高血糖引起的微血管损伤导致肾灌注和氧输送减少,形成氧供需失衡。这种慢性缺氧被认为是驱动糖尿病或其他病因所致CKD的主要病理生理通路:肾小球高滤过、线粒体耗竭以及氧输送与氧需求之间的不匹配可能导致缺氧损伤、肾小球丢失和进行性肾病
的恶性循环(图2)。
除此之外,代谢紊乱与脂肪组织对肾脏造成的物理压迫都会损害肾功能。

图2 高血糖诱导缺氧导致肾组织损伤的假说机制
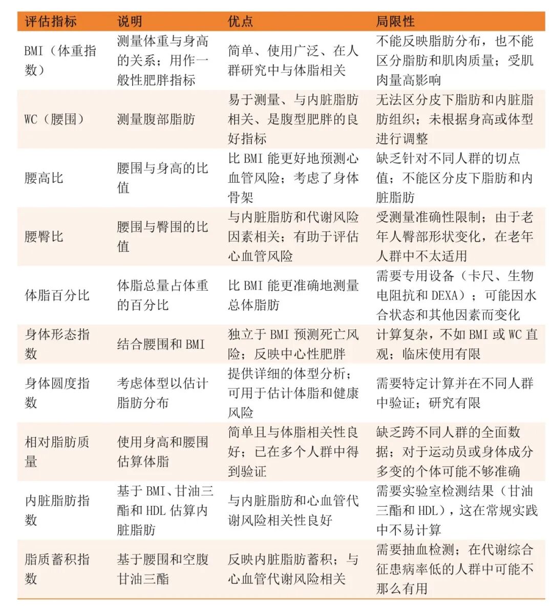
在CKD患者中,肥胖评估尚无金标准。BMI应用最广,但存在明显局限:无法反映脂肪分布,且切点值不统一(亚洲人群>25 kg/m²,其他人群>30 kg/m²)。《柳叶刀》临床肥胖诊断共识建议:BMI仅用于人群研究,个体层面应联合腰围、腰臀比或腰高比等中心性指标评估脂肪蓄积,并区分临床肥胖(存在器官功能减退或活动受限)与亚临床肥胖。因此,建议结合表1中指标进行综合评估。
表1 多种人体测量和影像学方法用于肥胖评估的比较

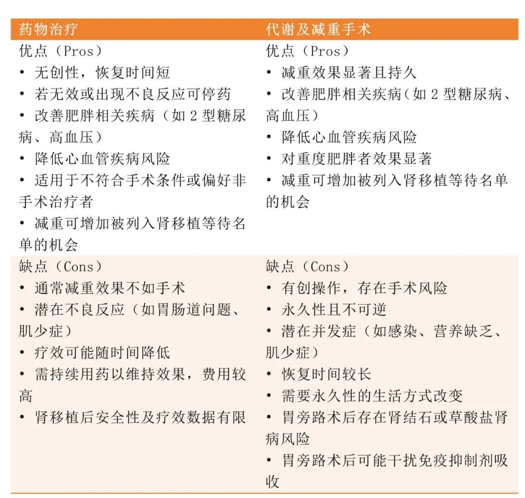
减重与肾功能改善的干预措施涵盖生活方式调整、药物治疗及手术干预三大类,不同干预手段适用于不同CKD分期和临床情境。
1.饮食与运动干预
总结了关于肥胖管理饮食干预的关键研究,包括关于CKD不同阶段适用性的建议及某些人群证据缺口,见表2。
表2 针对肥胖和CKD患者的有效营养干预措施


2.药物治疗
胰高血糖素
样肽-1受体激动剂(GLP-1RA)
GLP-1 RA是目前具有最多肾脏保护证据的减重药物。该类药物可显著降低白蛋白尿、延缓eGFR下降、减少肾衰竭风险。
其他药物
钠-葡萄糖协同转运蛋白2抑制剂:虽非减重药物,但可带来轻度体重下降和明确的心肾保护作用;
脂肪酶抑制剂(如奥利司他):可减少膳食脂肪的吸收,从而达到减重的目的,但需警惕急性肾损伤
和草酸盐肾病;
去甲肾上腺素能再摄取抑制剂(如芬特明):能够刺激去甲肾上腺素和多巴胺的释放,从而诱导饱腹感,适用于中-重度肥胖症
的短期治疗。肾功能障碍者需谨慎使用;
纳曲酮+安非他酮:纳曲酮是一种阿片拮抗剂,主要作用于μ-阿片受体,纳曲酮可增强安非他酮产生的阿黑皮素原分泌,使饱腹感和能量消耗增加。肾衰竭患者禁用。
3.减重代谢手术
袖状胃切除术和Roux-en-Y胃旁路术(RYGB)是较常见的手术方式,可实现显著且持续的体重减轻。前者的优势在于不增加肾结石
或草酸盐肾病风险,且不干扰移植后免疫抑制剂吸收。
4.药物与手术的比较
MOMS是一项前瞻性、开放标签、随机对照研究,共纳入100例合并肥胖(BMI 30~35 kg/m²)的2型糖尿病患者,均为CKD G1~G3a期伴白蛋白尿A2~A3级。研究对比了Roux-en-Y胃旁路术(RYGB)与最佳药物治疗(恩格列净联合利拉鲁肽)的疗效。研究显示,RYGB与药物治疗(恩格列净+利拉鲁肽)在降低白蛋白尿方面无显著差异,但在改善血糖、血脂、体重和生活质量方面优于药物治疗。
表3 药物治疗与代谢和减重手术在CKD减重中的比较

医脉通是专业的在线医生平台,“感知世界医学脉搏
,助力中国临床决策”是平台的使命。医脉通旗下拥有「临床指南」「用药参考」「医学文献王」「医知源」「e研通」「e脉播」等系列产品,全面满足医学工作者临床决策、获取新知及提升科研效率等方面的需求。仅供HCP观看。