
浑身都舒服了!这套被乳腺癌患者刷爆的"5分钟动作",是提升免疫力最简单的方法
乳腺癌
术后的刘姐,已经三个月没怎么活动了。
不是不想动,是真的不敢动。
手术后,医生交代“上肢别用力”,她就把整个手臂“供”了起来——不敢抬手,不敢提东西,连晾衣服都让老伴帮忙。
结果呢?
肩膀越来越僵,腋下像夹了个硬东西,手臂越来越肿。
淋巴水肿
找上门了,穿衣服都费劲。
她更不敢动了:“越动越肿,还不如不动。
如果你也觉得自己“不敢动”,今天这篇文章,就是为你写的。
说到八段锦,你脑子里是不是闪过公园里的大爷大妈?
先别急。
这套“慢悠悠”的传统功法,其实特别适合肿瘤康复期的你。
有研究指出,八段锦对缓解乳腺癌患者术后疲乏、改善患肢功能、提高生活质量都有帮助。
关键是,它动作缓慢、幅度可控,完全可以根据自己的身体状况来调整,不用担心“用力过猛”[1]。
今天,我们把它拆解成四个核心的动作[2],每天只要5分钟,在家就能做。咱们不求标准,只求舒服。
动作一:双手托天理三焦(1分钟)
怎么做:
双脚与肩同宽,慢慢吸气,双手从身体两侧缓缓向上举起,掌心向上,像托着一朵云。
举到头顶时,翻掌向上,眼睛看手背,轻轻踮起脚尖。保持片刻,然后慢慢呼气,双手回落。
它有什么用:
对于术后肩关节活动受限的姐妹来说,它可以温和地帮助肩关节活动,促进上肢淋巴回流,就像给手臂做了一次温柔的“疏通”。
动作二:左右开弓似射雕(1.5分钟)
怎么做:
双脚分开,微微下蹲,做一个“扎马步”的姿势(不用蹲太低)。
左手做成“八字掌”,向左推出,眼睛看左手;右手像拉弓弦一样,用力向后拉。保持两三个呼吸,换另一侧。
它有什么用:
这个动作能打开我们的胸腔,可以有效改善术后胸壁的僵硬感,预防组织粘连。
做的时候,你会感觉到腋下和胸口有被“撑开”的感觉,很舒服。
动作三:调理脾胃须单举(1.5分钟)
怎么做:
自然站立,吸气。
一只手向上托举,掌心朝上;另一只手向下按压,掌心朝下。
两臂一上一下,形成对拉。呼气时慢慢还原,左右交替。
它有什么用:
这个“一上一下”的拉伸,能按摩到我们的脾胃区域,帮助消化,让身体的“气机”更通畅。
胃口好了,营养跟上了,免疫力自然就上来了。
动作四:两手攀足固肾腰(1分钟)
怎么做:
双脚站直,双手向上举起,然后慢慢弯腰,双手顺着大腿前侧向下摸,尽量摸到小腿或脚踝。
如果够不着,不用勉强,摸到膝盖也行。
它有什么用:
乳腺癌患者长期不运动,加上治疗期间久坐卧床,腰背很容易酸痛。
这个动作虽然简单,但对缓解腰酸背痛很管用。
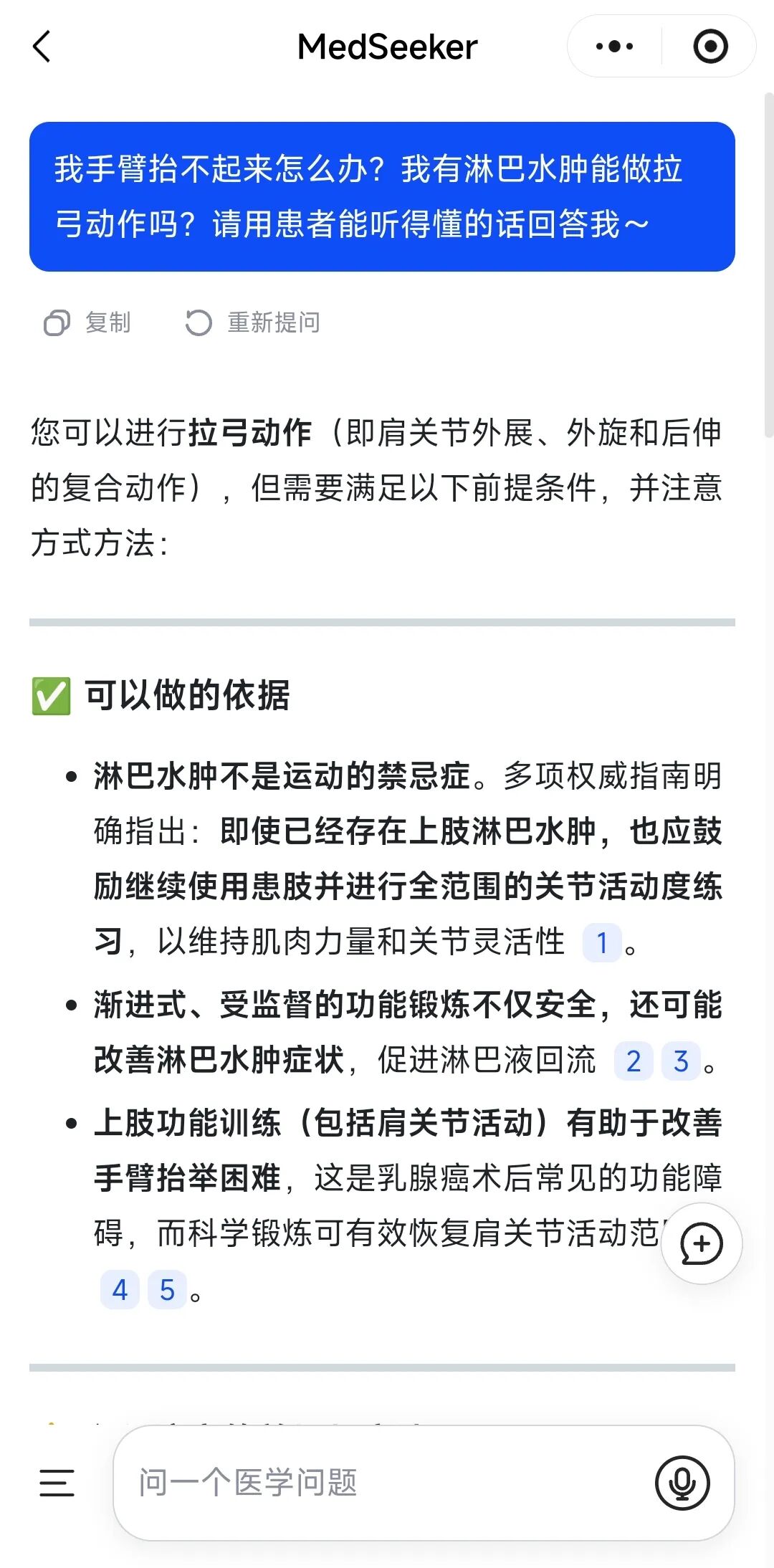
有姐妹可能会问:我手臂抬不起来怎么办?我有淋巴水肿能做拉弓动作吗?点击下方图片,打开Medseeker小程序,可获取完整权威答案~

MedSeeker背后是高达1000万+精选医学文献、30,000+临床指南和50,000+药品说明书的高可信核心语料池。这意味着大家获取的所有健康解答,都是基于最前沿、最权威的循证医学证据,安全可靠。
虽然这套动作很温和,但毕竟是给咱们特殊时期的身体用的,有几点贴心的小提醒,你一定要知道:
1.注意避免过度弯腰
咱们不是运动员,不需要动作多标准。如果弯腰时觉得头晕、腰疼,或者手臂上举时觉得腋下牵拉太疼,那就“点到为止”。
尤其是如果有骨转移风险的姐妹,弯腰的动作一定要慎重,或者在医生指导下进行。
2.患侧手臂“减负”
如果你已经出现了比较明显的上肢淋巴水肿,在做“拉弓”或者“托天”这类动作时,患侧手臂不要过度负重,也不要快速重复做同一个动作。
运动的原则是“温和”,不是“挑战”。
参考文献:
本平台旨在为医疗卫生专业人士传递更多医学信息。本平台发布的内容,不能以任何方式取代专业的医疗指导,也不应被视为诊疗建议。如该等信息被用于了解医学信息以外的目的,本平台不承担相关责任。本平台对发布的内容,并不代表同意其描述和观点。若涉及版权问题,烦请权利人与我们联系,我们将尽快处理。