
塑料盒+油+加热,堪称“隐形杀手”!最新研究表明:食用油+加热让外卖盒微塑料释放飙升125倍,毒性增4倍,长期摄入还会损伤肠道健康
外卖,可谓是21世纪养活无数“打工人”和“学生党”的伟大发明!
结束了一天疲惫的工作或学习,拖着沉重的身体回到小窝,早已没有力气再去开火做饭。习惯性地打开外卖App,点一份热气腾腾的盖浇饭,或是一份香辣过瘾的麻辣香锅,再或者,深夜加班回家,从冰箱里翻出昨晚打包的炒菜、炒面……为了省事,顺手把几种食物合在一个塑料餐盒里塞进微波炉,“叮”上几分钟,那份外卖便重获“美味灵魂”——这个场景,是不是你我再熟悉不过的日常?
然而,最新研究却给这个再平常不过的操作敲响了警钟:在你毫无察觉的情况下,可能正有一批数量惊人的“微塑料刺客”,再在悄然潜入你的体内!
近日,浙江大学相关研究团队在Advanced Science上发表研究成果,揭示了一个令人震惊的事实:食用油会显著加剧聚丙烯(PP)、聚乙烯(PE)塑料盒中微微塑料(MNPs)的释放。微波加热仅3分钟,释放量即达到水相条件下的125倍,同时伴随塑料添加剂与重金属的大量释放。其中,由油脂包裹形成的塑料颗粒毒性比普通塑料高出4倍,能迅速破坏细胞膜,造成严重的肠道损伤。
研究方法
为贴近真实生活场景,研究人员直接购买了市面上销量超百万的外卖盒(材质是聚丙烯PP和聚乙烯PE涂层),并模拟了三种最常见的实际使用场景进行测试:
1. 微波加热:模拟加热饭菜,分别用大豆油(代表油腻食物)和水做对照,微波800W加热1、3、5分钟;
2. 模拟运输:在摇床上振荡,模拟外卖运送途中的颠簸;
3. 剩菜储存:将热油或热水倒入餐盒,静置1-5小时,模拟吃不完放冰箱。
随后,研究者通过多种技术手段对释放物进行了分析:利用扫描电镜观察餐盒表面的破损情况;使用纳米颗粒追踪分析技术统计释放出的微塑料有多少、有多大;借助热裂解-气相色谱和质谱联用技术,对释放的塑料总量进行精准定量;并通过电感耦合等离子体质谱检测与塑料一同溶出的重金属。最后,研究还开展了细胞与动物实验
,以评估这些微塑料的毒性。

油相下,微塑料释放量激增,对人体伤害性更大
研究发现,相比于微波加热盛装水相的塑料容器,微波加热盛装油脂的容器会导致微塑料释放量激增、粒径更小,且还会伴随有毒重金属的释放!具体来看:
1.释放量激增:仅微波加热3分钟,盛装油脂的聚丙烯(PP)容器释放的微塑料达7.2×1012颗粒/L,是水相条件下的29倍;而聚乙烯(PE)涂层容器的释放量更高,其颗粒数量最高可达每升1.52×1014个,是水相条件下的125倍,可谓是呈爆发式增长。
2. 粒径更小:油脂环境中释放的塑料颗粒粒径更小,85%的油-PP微塑料粒径小于200nm;而在水中这一比例仅为57%。而颗粒越小,表明其越容易穿透人体组织,进入细胞,从而对人体造成更大威胁。
3.表面性质改变:同时,油脂还改变了塑料颗粒的表面性质,油-PP微塑料表面包裹油膜,Zeta电位接近中性(−0.025mV),而水-PP微塑料为−50.3mV,表明前者更易于与细胞膜发生“亲密接触”。
4. 重金属释放量增大:不仅塑料释放激增,重金属的释放也被剧烈放大。研究发现油脂中铜、铅、锌的释放量分别较水相升高309倍、147倍和80倍。
此外,在模拟运输与剩菜储存场景中,研究也观察到微塑料释放增加,但这种释放主要还是由于油脂+加热引起——加热会加速聚合物软化、降低表面硬度、增强脂溶性,促进颗粒从表面脱离。
综上这些数据说明:用塑料容器加热、甚至仅是盛放热的油腻食物,都会释放出远超预期的微塑料和有害物质,且其对人体造成的伤害远大于水相加热下的塑料容器。

以上结论还停留于理论层面,那么,在真实生物体内,这些差异究竟意味着什么?研究人员通过细胞与动物实验,给出了更直观的答案。
细胞实验+动物实验
研究人员通过细胞实验发现:油-PP微塑料毒性最强,其半数致死浓度(IC50)为18.7μg/mL,是水中释放的同类颗粒毒性的4倍!
更令人担忧的是,这种微塑料对细胞膜的破坏极为迅速:100μg/mL的浓度下,短短2小时就导致超过60%的细胞膜受损;高浓度下,20分钟内即可引发大量细胞死亡。而即便是模拟高频次外卖摄入的低剂量反复暴露,也会产生明显的累积毒性效应。更可怕的是,即使重复低剂量暴露(25μg/mL,每60分钟一次),第二次暴露后细胞死亡率就显著上升,表明这些塑料颗粒会在体内累积损伤。
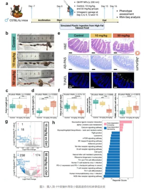
接下来,研究人员给小鼠连续两周、每三天喂食一次油-PP微塑料(模拟高频率点外卖人群),剂量为50毫克/公斤体重(相当于一个60kg成人短期内摄入来自多个油污餐盒的纳米颗粒数量)。他们发现:摄入油-PP微塑料的小鼠出现明显的肠道损伤——结肠显著缩短、体重减轻。组织学分析表明,小鼠肠绒毛变钝、脱落,分泌黏液的杯状细胞减少34%,细胞凋亡增加,肠道屏障严重受损。空肠转录组分析也证实,肠道免疫相关信号通路被广泛抑制。
此外,尽管微塑料在模拟消化过程中表面电荷和粒径发生了一定变化,但其油膜结构基本保持完整,说明这类颗粒在体内能维持其物理化学特性,会持续对人体造成损害。

现实暴露远超“红线”
最后,研究人员计算了不引起生物效应或轻微损伤的安全剂量(BMDL),得出两条安全线:分子层面0.4μg/mL、组织损伤层面15.83mg/kg。
但结合全球23个国家和地区外卖消费数据测算,全部超过了细胞毒性安全阈值,部分地区甚至超标1107倍!已有的人体组织检测数据也证实,在健康胎盘、粪便等样本中检测到的塑料浓度,已经超过了细胞安全阈值。

一项研究的数据可能有点片面,多项研究都得出一样的结论,这时候你就该注意了!接下来,让我们简单看看以下这几项研究,看看塑料加热后危害究竟有没有那么大,对人体会造成什么影响。
这项发表在Environmental Science & Technology期刊上的研究表明了:相比冷藏或室温储存等方式,微波加热会使塑料容器和可重复使用食品袋释放出最多的微塑料。仅短短3分钟的加热,每平方厘米的塑料容器就能释放出高达422万个微塑料和21.1亿个纳米塑料微粒。这一发现,与此前关于加热加剧微塑料释放的结论不谋而合。
同样,另一项发表在Environmental Science & Technology期刊上的研究,通过分析不同地区的50名健康人和52名IBD患者粪便样本发现:患者体内的微塑料颗粒数量是健康人的1.5倍。更值得注意的是,微塑料含量越高,腹泻
、直肠出血、腹部绞痛等疾病相关症状也越明显,提示微塑料可能与IBD的发生或发展存在密切关联。这一发现不仅从人体层面证实了微塑料对肠道造成的不可逆损伤,也进一步佐证了上文第一篇研究中小鼠实验的结论。
小结
以上研究让我们再次意识到,微塑料早已悄悄渗透进日常生活的每一个角落,它的危害,比我们想象中更近、更隐蔽。
外卖确实方便,塑料餐盒也几乎成了生活的“标配”。但科学告诉我们:这份便利,是有代价的。尤其是“加热”+“油脂”这个组合——微波炉一转,油一热,塑料里的微塑料、纳米塑料、重金属、添加剂,就像打开了闸门,大量释放,数量暴增上百倍。更棘手的是,这些裹着油膜的纳米塑料,更容易穿透细胞、侵入身体,造成的伤害不仅不可逆,还会在体内一点点累积。
我们也许很难彻底告别外卖,但至少可以在细节上多留一份心,例如尽可能不要天天吃外卖、对于刚出锅的热汤、热油,避免直接倒入塑料容器中、多花两三分钟,把食物倒进玻璃碗中再加热。毕竟,外卖便捷的代价,可不能是我们的细胞在“负重前行”呀!
参考文献:
[1]Xie R, Yilihan G, Chen Q, et al. Oil-Coated Nanoplastics Induce Rapid Membrane Disruption and Severe Intestinal Injury. Adv Sci (Weinh). Published online March 18, 2026. doi:10.1002/advs.202520935
[2]Hussain KA, Romanova S, Okur I, et al. Assessing the Release of Microplastics and Nanoplastics from Plastic Containers and Reusable Food Pouches: Implications for Human Health. Environ Sci Technol. 2023;57(26):9782-9792. doi:10.1021/acs.est.3c01942
[3]Yan Z, Liu Y, Zhang T, Zhang F, Ren H, Zhang Y. Analysis of Microplastics in Human Feces Reveals a Correlation between Fecal Microplastics and Inflammatory Bowel Disease Status. Environ Sci Technol. 2022;56(1):414-421. doi:10.1021/acs.est.1c03924
撰文 | M
编辑 | lcc
来源:生物谷