枸橼酸坦度螺酮片治疗慢性失眠症一例

来源:医脉通 2018.09.20
我要投稿

作者:郑建民 福建医科大学附属第一医院心理卫生科 


睡眠障碍是焦虑障碍的常见症状,并被作为其诊断标准之一。西班牙一项全国性前瞻性横断面多中心调查显示,广泛性焦虑障碍(GAD)患者中失眠的发生率高达85.3%,女性比男性更为多见。


2017年发布的中国成人失眠诊断与治疗指南指出,中国有45%的被调查者在过去1个月中曾经历过不同程度的失眠。据报道,20%的失眠患者存在抑郁症状,而入睡困难型失眠患者中普遍存在焦虑症状。高达50%的原发性失眠患者存在焦虑症状,30%-50%的原发性失眠患者存在不同程度的抑郁症状[1]。因此,焦虑与睡眠障碍二者之间关系密切。


本文介绍一例枸橼酸坦度螺酮片治疗慢性失眠症案例,附带介绍我院心身科的诊断系统。


1. 病例简介


ID(为保护患者隐私,已略去),患者男,40岁,已婚,硕士学历,于2016年05月21日首诊。


主诉:失眠、头晕、头痛25年,消沉、怕压力6月。


病史:25年以来间断入睡难,睡浅易醒,冬天尿频,有时心慌,头痛头晕,倦怠。吃中药3周+针灸2周无效,时好时坏,未系统就医。半年来工作兴趣少,社交少,想放弃工作去休养。


个人史:内向文静,话少小声,听话合群,社交一般,固执,脾气好,成绩好。


应激:父亲自杀13年,舅舅轻生10年,小叔失踪8年;咽炎20年,支气管炎3年。


婚姻:26岁结婚,有1男1女,分别为12岁、4岁,老婆9分,家境9分,无宗教信仰。


躯体疾病: 咽炎20年,支气管炎3年。


家族史:父小学教师,自杀身亡13年,时年52岁;舅舅自杀10年;小叔失踪8年母务农健在,1妹健康,家境一般。无宗教信仰。


体检:独自来诊。大声切题无迟缓,肌紧张(-)。


评估W38K4:焦虑5,抑郁4,躯体3、转换3,ASD2、解离2,睡眠1。


诊断:抑郁焦虑状态6月+失眠症25年。


2. 治疗经过


2016.5.21:舍曲林50mg qd+坦度螺酮10mg bid+曲唑酮50mg qn*14,总体好转7成,睡眠好转10成。11天上半身出现出血点,皮肤科意见:压力性紫癜


2016.6.3:舍曲林50mg qd+坦度螺酮10mg bid+曲唑酮50mg qn*14,紫癜消退后又有新的出来,自觉由舍曲林引起。


2016.6.7:停药2周,病情尚稳定,好转9-10成,睡眠稍差,是否需要恢复吃药?关于紫癜,皮肤科认为与药物无关。考虑应继续吃药。


2016.6.21:舍曲林50mg qd+坦度螺酮10mg bid+曲唑酮50mg qn*10,好转9成,紫癜消失。


2016.6.28:舍曲林50mg qd+坦度螺酮10mg bid+曲唑酮50mg qn*14,好转9成。


2016.7.13:舍曲林50mg qd+坦度螺酮10mg bid+曲唑酮50mg qn*14,好转9成。


2016.7.29:舍曲林50mg qd+坦度螺酮10mg bid+曲唑酮50mg qn*14,好转10成。


2016.8.12:舍曲林50mg qd+坦度螺酮10mg bid+曲唑酮50mg qn*14,好转10成。


2016.8.26:舍曲林50mg qd+坦度螺酮10mg bid+曲唑酮50mg qn*14,好转10成。


2016.9.8:舍曲林50mg qd+坦度螺酮10mg bid+曲唑酮50mg qn*14,好转10成。


2016.9.19:舍曲林50mg qd+坦度螺酮10mg bid+曲唑酮50mg qn*14,好转10成,但体重由63kg下降至57kg。继续观察。


2016.9.30:舍曲林50mg qd+坦度螺酮10mg bid+曲唑酮50mg qn*14,好转10成,消瘦10斤(5kg)。复诊时患者表示很担心体重问题,考虑该年龄罹患癌症可能性总体较低,建议体检查癌症基因,换药处理。


2016.11.18:文拉法辛75mg qd+坦度螺酮10mg bid+曲唑酮50mg qn*14,好转10成。


2016.12.2:文拉法辛75mg qd+坦度螺酮10mg bid+曲唑酮50mg qn*14,好转9成,偶失眠。


2016.12.14:文拉法辛75mg qd+坦度螺酮10mg bid+曲唑酮50mg qn*14,好转9成。


2016.12.30:文拉法辛75mg qd+坦度螺酮10mg bid+曲唑酮50mg qn*14,好转9成。近一周来右手指经常颤抖,考虑为残留焦虑症状之一。


2017.1.12:文拉法辛75mg qd+坦度螺酮10mg bid+米氮平15mg qn*14,好转9成。


2017.1.23:文拉法辛75mg qd+坦度螺酮20mg qd+米氮平15mg qn*14,好转9成。


2017.2.4:文拉法辛75mg qd+坦度螺酮20mg qd+米氮平15mg qn*14,好转10成。


2017.2.17:文拉法辛75mg qd+坦度螺酮20mg qd+米氮平15mg qn*14,好转10成。


2017.3.4:文拉法辛75mg qd+坦度螺酮20mg qd+米氮平15mg qn*14,好转9成。


2017.3.23:文拉法辛75mg qd+坦度螺酮20mg qd*14,入睡难、易醒。


2017.4.6:文拉法辛75mg qd+坦度螺酮20mg qd+米氮平15mg qn*14,好转9成,能睡6小时。


2017.4.20:文拉法辛75mg qd+坦度螺酮20mg qd+曲唑酮50mg qn*28,好转9成,能睡6小时。


2017.5.19:文拉法辛75mg qd+坦度螺酮20mg qd+曲唑酮50mg qn*28,好转9成。


2017.6.19:文拉法辛75mg qd+坦度螺酮20mg qd+曲唑酮50mg qn*28,好转9成。


2017.7.14:文拉法辛75mg qd+坦度螺酮20mg qd+曲唑酮50mg qn*56,好转9成。


2017.9.12:文拉法辛75mg qd+坦度螺酮20mg qd+曲唑酮50mg qn*28,好转9成。


2017.10.11:文拉法辛75mg qd+坦度螺酮20mg qd+米氮平15mg qn*14,好转9成。


2017.10.24:文拉法辛75mg qd+坦度螺酮20mg qd+米氮平15mg qn*14,好转9成。


2017.11.9:文拉法辛75mg qd+坦度螺酮20mg qd+米氮平15mg qn*14,好转9成。


2017.11.22:文拉法辛75mg qd+坦度螺酮20mg qd+米氮平15mg qn*14,好转9成。


2017.12.7:文拉法辛75mg qd+坦度螺酮20mg qd+米氮平15mg qn*14,好转9成。


2017.12.21:文拉法辛75mg qd+坦度螺酮20mg qd+米氮平15mg qn*14,好转9成。


2018.1.4:文拉法辛75mg qd+坦度螺酮20mg qd+米氮平15mg qn*14,好转9成。


2018.1.18:文拉法辛75mg qd+坦度螺酮20mg qd+米氮平15mg qn*14。


3. 分析与讨论


这个案例的诊断不难,但慢性失眠25年的疗效才是亮点。


3.1 精神科的诊断技术问题: 


医学诊断有若干个水平:病因—病种—状态—症状诊断。已知外科术前诊断与术后病理诊断的一致性小于50%,内科可能小于40%,精神科小于30%。相比于临床医学,精神科医生之间的病种诊断分类一致性很低,更倾向于状态或症状诊断。造成这一现象的原因很多,包括:


① 精神科缺乏病理生理学效度的诊断指标;


② ICD诊断标准只是医生人为的症状现象学术语标准,无关疾病本身的信息采集指标或证据。


③ 虽然精神科病种已经从早期3大类疾病到ICD-10的10大类、200个病种,但临床精神科门诊常用的病种名称(标签)不过10种/类。常用治疗方案为抗抑郁焦虑+安定类+具有镇静效应的抗精神病药,相对缺乏病种-用药关系的治疗规范。


④ 精神科从患者主诉→医生问诊病历诊断治疗方案,各环节不符合标准化科学程序。


⑤ 精神科病历格式仿照传统医学的病历格式,包括现病史+既往史,2轴问诊的维度太少,且“现病史”病程太短。


⑥ 精神科ICD或临床心理学的各种量表,至今未能确定区分精神正常与异常的指标;只是患者病情严重时或主动被动来就诊时,医生才主观地给病人贴上病种分类的标签”,客观科学依据较为缺乏。


在现有的技术条件下,只能从两方面入手:细化标准化心身科病历格式;研发一套简短的精神疾病健康筛查表,对患者管理进行电子化管理。以下介绍我们的临床方法学研究结果。


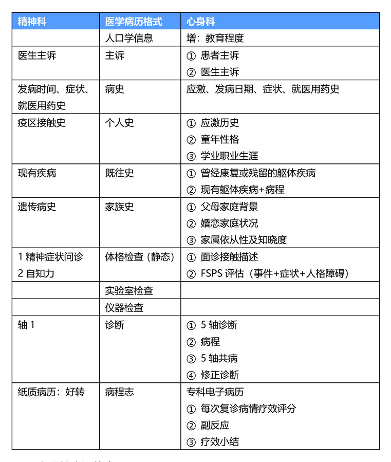
3.2 心身科10+2轴病历介绍


精神科仿照临床医学的病历格式,主要包括:人口学信息、现病史、既往史、体格检查、实验室检查、仪器检查。后3项精神科是天生空白的,于是只能借助ICD诊断描述标准,替代这种技术缺陷。然而,ICD并非诊断证据或检查指标,只是医生描述病史的规范化词典。精神科2轴问诊的维度有所欠缺,我们增加到10轴问诊;精神科“现病史”病程太短,我们将10轴横断的“现病史”改为纵向的“病史”。


下表是我们自创心身科10轴+2轴电子病历格式与精神科病历的对照:


(点击看大图)



3.3 心理健康评估表



自主研发三期精神健康筛查表,以GHQ12为外部校标[2-4]

 

1) 第一期SSMD与GHQ12平行对照;第二阶段增加了事件应激筛查;第三期拓展为五轴筛查。


2) MSPS的筛查效度与SSMD相当,两者均高于GHQ12;MSPS的诊断效度高于SSMD。


3) 从筛查和诊断的测验学目的看,MSPS的效度高于MMPI和SCL-90;从临床诊疗角度看,MSPS结合十轴病历格式,比SCID流调诊断工具更有效且简便。


4. 案例点评


1) 成功治疗焦虑抑郁可一定程度改善患者的睡眠。与此同时,增加针对睡眠的治疗措施可进一步改善患者的情绪和睡眠质量。焦虑与抑郁症经常合并存在睡眠问题。


2) 苯二氮䓬类药物在急性治疗期起效很快,但长期用药会出现嗜睡、疲乏、成瘾等副反应,阻碍抗焦虑/抗抑郁药物的起效。新型非苯二氮䓬类镇静助眠药物同样会阻碍抗抑郁焦虑药起效。


3) 奥氮平是广谱精神科药物,近期起效快,但远期多巴胺拮抗会加重焦虑、抑郁、躯体化、心身症病情。


4) 氟哌噻吨美利曲辛是广谱精神科药物,近期起效快,但远期多巴胺拮抗会加重焦虑、抑郁、躯体化、心身症病情。


5) 选择性5-HT1A受体部分激动剂坦度螺酮有效改善焦虑患者精神和躯体化症状,长期应用无耐受性和依赖性,并兼具一定的睡眠改善作用,适用于焦虑性失眠患者。


参考文献

1. 中华医学会神经病学分会,中华医学会神经病学分会睡眠障碍学组.中国成人失眠诊断与治疗指南(2017版)[J].中华神经科杂志,2018,(5):324-335

2. 杨醒. 精神筛查量表(SSMD)的初步研制[D].福建医科大学,2012.

3. 郭海燕. 多维精神障碍筛查表(MSPS)研制[D].福建医科大学,2014.

4. 王超. 五轴精神障碍筛查表(FSPS)研制[D].福建医科大学,2015