
程继芳教授:TAVR术中风险识别及预警管理
经导管主动脉瓣置换术(TAVR),又称经导管主动脉瓣置入术(TAVI),是指将组装完备的人工主动脉瓣经导管置入到病变的主动脉瓣处,在功能上完成主动脉瓣的置换。自2002年法国Alain Cribier医生开展首例TAVR以来,TAVR技术在全球蓬勃开展。近日,由浙江大学医学院附属第二医院、结构性心脏大会CSI主办的CHINA VALVE (HANGZHOU) 2024以线上+线下相结合的方式在杭州隆重召开。在护理论坛上,来自浙江大学医学院附属第二医院的程继芳教授带来了题为“TAVR术中风险识别及预警管理”的精彩讲座,从TAVR的发展时代背景、风险分析识别、预警应对处理和未来与展望4方面进行了精彩报告。
TAVR的发展时代背景
1.TAVR的发展历程
2002年,法国Alain Cribier医生及其团队完成了全球第一例TAVR;十余年来,该疗法快速发展,2019~2022年,美国已有超过75000例患者应用TAVR治疗。

图1 TAVR的发展历程
2010年,复旦大学附属中山医院葛均波院士完成了我国的第一例TAVR,是中国TAVR史上的里程碑事件。
2010~2023年(截止11月),中国大陆地区植入TAVR的患者达37552例,2023年预计全年植入量约15000例。
2.自主研发蓬勃发展
程继芳教授表示,早期TAVR主要应用于主动脉瓣狭窄患者,近年来,随着技术的革新和器械的进步,越来越的研究正在探索将TAVR应用于主动脉瓣反流患者。我国单纯主动脉瓣反流经股TAVR器械的研发在世界处于领先地位。目前我国已有6款TAVR产品应用于临床,20余款产品正在临床试验中。
3.TAVR适应证不断拓宽
近年来,TAVR适应证不断拓宽,最新的欧美瓣膜性心脏病患者管理指南已经不再按外科危险分层来选择AS患者的手术方式,而将年龄和预期寿命作为是否选择TAVR的主要因素。
随着适应证的拓宽,植入TAVR的低危患者比例逐步提高,目前植入TAVR的高危和低危患者比例分别为17.38%和38.43%。

图2 重度主动脉瓣狭窄患者治疗策略流程图
4.手术入路百花齐放
➤经股动脉入路依旧是TAVR的主要入路,占我国TAVR的76.8%以上。
➤在血管条件较差的患者中,经心尖及颈动脉入路是较好的选择。
➤经心尖入路占比达21.7%。
TAVR的风险分析识别
虽然随着技术的成熟,TAVR并发症逐渐降低,但TAVR术中风险仍然存在。
表1 TAVR术中风险

1.心律失常
➤发生比率:TAVR导致人工瓣膜不匹配(PPM)发生率为13%;自膨式瓣膜(25%~28%)>球扩式瓣膜(5%~7%)。
➤发生时机:30%发生在术后48h后,部分发生在术后1~6个月内。
➤发生原因:选择直径过大的瓣膜、过大的球囊、室间隔膜部长度、无冠瓣钙化容积。
➤新的指导建议:瓣膜置入深度小于室间隔膜部长度,可明显降低TAVR术后新发传导阻滞发生率。
➤传统建议:瓣膜植入4~6mm。
2.术后新发房颤
➤Partner 3研究5年随访结果显示,TAVR的新发房颤、严重出血发生风险小于外科主动脉瓣置换(SAVR),两组起搏器植入率接近。
➤Evolutlowrisk研究4年随访结果显示,TAVR房颤发生风险小于SAVR,起搏器植入率大于SAVR。
3.瓣周漏
➤在第一代瓣膜中,瓣周漏是常见并发症。但程继芳教授表示,随着可回收装置的应用,这一并发症发生风险可能会逐渐降低。
➤大多数患者瓣周漏为轻微至轻度,且自膨式瓣膜的瓣周漏随着时间延长可能减轻。
√主动脉瓣瓣周漏发生率<40%,轻度占比近96%。
√主动脉瓣瓣中心性反流发生率<12%,轻度占比93%。
➤自膨式瓣膜(CoreValve)和球扩式瓣膜(Sapient)中度以上瓣周漏发生风险分别为16.0%和9.1%。
➤发生原因:瓣膜植入位置不当(过深或过浅)、瓣膜膨胀不全/贴壁不良(瓣钙化过于严重)、瓣膜选择太小。
➤研究显示,中度以上瓣周漏和患者远期死亡率相关。
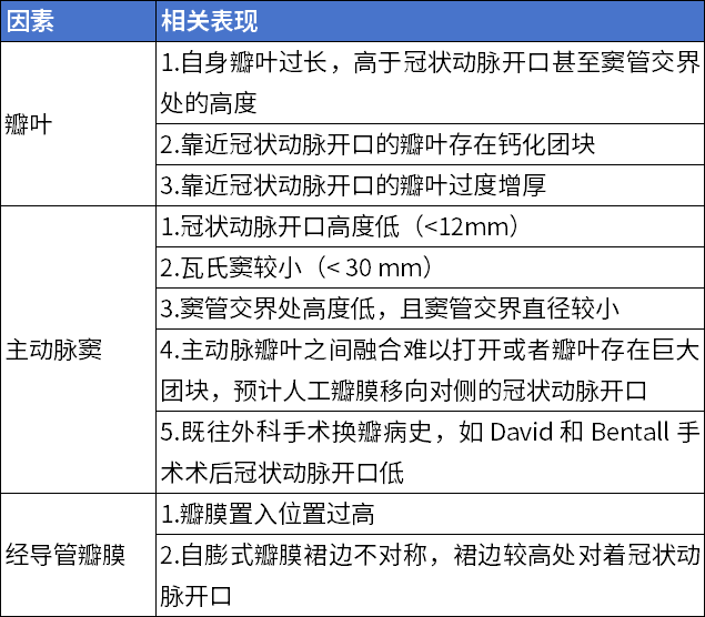
4.冠状动脉阻塞
➤发生率<1%,一旦发生,患者术后30d的病死率高达40%,多发生于术中或术后。
➤发生原因通常包括:持续性瓣膜膨胀导致瓣叶阻塞冠脉口、主动脉根部血肿压迫、人工瓣膜内皮化、瓣叶血栓、主动脉根部炎性增生。
表2 导致冠脉阻塞发生的因素

5.脑卒中(SBI)
➤不同类型手术SBI发生率及数量分析结果显示,TAVR组SBI的发生率和数量均显著增高,提示接受TAVR治疗的患者需更注意预防和监测SBI发生。
➤卒中是TAVR术后死亡的独立危险因素,可使死亡风险显著增加4~5倍。
➤临床有症状的卒中发生率为2%~3%,头颅磁共振成像显示,TAVR术后缺血性脑损伤常见(80%~90%)。
➤2019年发表于J Neurol Neurosurg Psychiatry上的前瞻性研究结果显示,SBI影响TAVR的预后,导致患者生存率、生活质量下降、经济负担增加。
➤发生原因:
√患者相关因素:卒中史、女性、超声下血栓云雾影、严重的主动脉狭窄、左心室功能受损、高CHA2DS2-VASc评分、二叶式主动脉瓣、周围性血管疾病和慢性肾脏疾病。
√手术相关因素:球囊后扩张、非股动脉入路、器械原因、手术操作时间长。
6.循环崩溃
➤定义:在短时间内发生衰竭,不能满足机体缺血、供氧等需求,心脏负荷极剧增加。
➤发生率:11.53%。
➤常见原因:术前较低的射血分数、球囊快速起搏、瓣膜释放过程可能损伤心脏结构及传导系统(主动脉夹层/破裂、主动脉瓣环破裂、心室穿孔)、主动脉根部或瓣环撕裂、瓣周漏或瓣膜错位、冠状动脉堵塞、心包填塞。
7.血管并发症
➤主要包括:血管入路夹层、穿孔、动静脉瘘、血肿、动脉瘤、肢体动脉远端栓塞等。
➤危险因素:年龄、性别(女)、肥胖、肾功能障碍、糖尿病、大口径的鞘管、偏高或偏低的穿刺点、外周血管疾病、抗凝药物、手术认识不足。
➤因股动脉钙化狭窄或走行迂曲导致导管(或导丝)通过不畅强行插入,导丝或导管头端进入血管内膜下形成夹层,如沿夹层继续前进,易导致动脉破裂。
TAVR风险的预警应对处理
1.多部门协调机制下护士配比
TAVR的并发症需要多学科团队协同管理,浙江大学医学院附属第二医院护理人员组成为:护士/导管室/技术人员=1:1:1配置。
2.硬件设施配备
除常规硬件设施外,急救设施应定位、定量,并处于有效备用状态。
表3 硬件设施配备

3.密切观察病情
协助团队做好病情动态监测,一旦有异动,及时报告、及时处理。
表4 常见并发症及其观察重点

4.护理应对要点
(1)对症处理
表5 不同并发症的护理应对要点

(2)循环崩溃职责匹配
团队人员分工明确,各司其职。明确TAVR术中循环崩溃团队急救员分工流程和经股动脉路径人员分布,确保疏散通道通畅。
(3)快速识别室性心律失常
➤术前粘贴好除颤电极片
√粘贴位置:心底电极片一右侧背部肩胛下区,心尖电极一左侧第五肋间与腋后线交界处,避开手术野。
√粘贴原则:确保放电时电流通过心脏;除颤仪器放置在术者视野范围之内。
➤室性心动过速或室颤引发的循环崩溃,予以心外按压及体外电除颤。
➤2~3个循环后仍复苏困难者启动心肺转流预案,若此时支架已经安装完毕,可先释放再除颤。
➤易发时机:进大鞘、快速起搏、瓣膜释放。
(4)有效应对中转开胸
➤提前铺设水温毯;
➤一站式皮肤消毒:
√上至下颌,下至双侧大腿上1/3,双侧至腋中线;
➤合理安排人员:
√具有外科开胸经验护士配合,
√完善外科手术物品并清点,
√协助团队建立体外循环辅助装置。
TAVR的未来与展望
➤TAVR手术量持续增长,低危、低龄成为发展方向;
➤精细评估,建立手术应急预案;
➤完善硬件设施,加强护理人才梯队培养;
➤密切监护病情,早期研判,协助并发症处理;
➤永远保持对TAVR的敬畏之心。